PlantFCE Model Builder
Intuitive 3D Modeling for Process Plants
Customize models, refine designs, and export with precision.
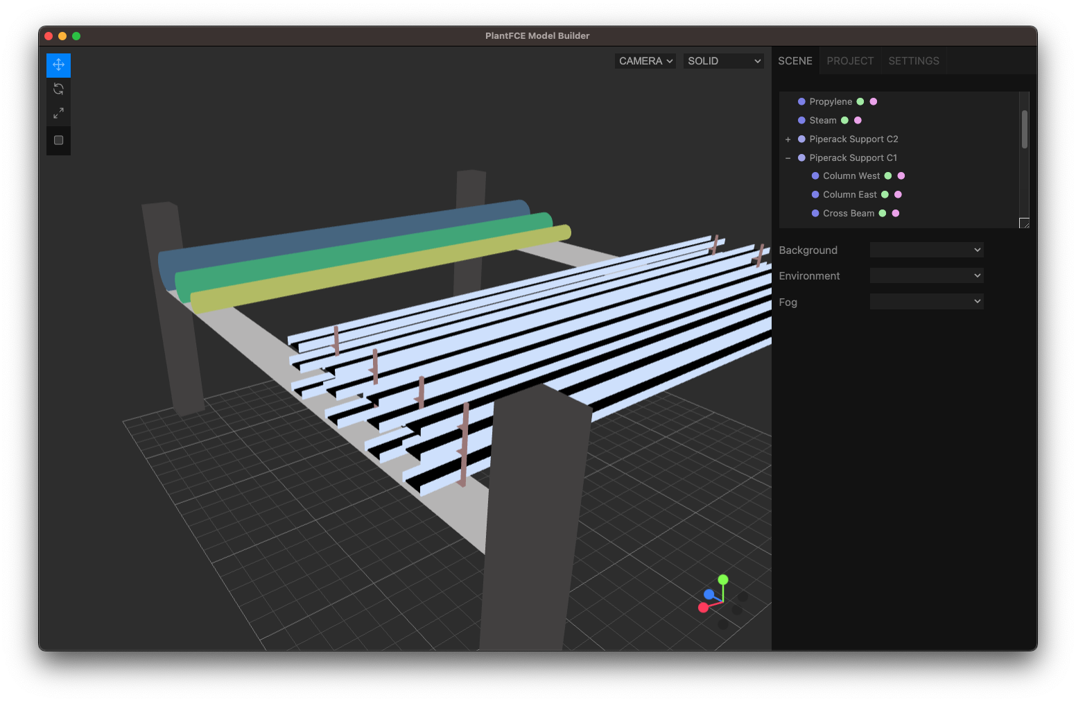
PlantFCE Model Builder offers intuitive 3D modeling for process plants. Model Builder is useful when estimating costs for an engineering project. View real-time updates in the rendering window as you edit the scene.
Low lock-in with PlantFCE Model Builder*
Model Builder allows you to import and export 3D models from and to industry-standard 3D model formats like GLB, OBJ, and STL.
With an automatic clash check, reduce errors and save time.**
PlantFCE Model Builder's automatic clash check** reduces time spent on clash check sessions and gives you more time to work on your project.
Download for Windows and Mac on the PlantFCE website.
*Exporting through Model Builder does not include Model Builder specific functionality like properties set on objects or features specific to Model Builder.
**Clash check will be released in version 2.
PlantFCE Model Builder offers intuitive 3D modeling for process plants. Model Builder is useful when estimating costs for an engineering project. View real-time updates in the rendering window as you edit the scene.
Low lock-in with PlantFCE Model Builder*
Model Builder allows you to import and export 3D models from and to industry-standard 3D model formats like GLB, OBJ, and STL.
With an automatic clash check, reduce errors and save time.**
PlantFCE Model Builder's automatic clash check** reduces time spent on clash check sessions and gives you more time to work on your project.
Download for Windows and Mac on the PlantFCE website.
*Exporting through Model Builder does not include Model Builder specific functionality like properties set on objects or features specific to Model Builder.
**Clash check will be released in version 2.
2024
India
- Civil-engineering
- Mechanical-or-industrial-engineering
- Oil-energy
- English
Industries
-
Civil-engineering
-
Mechanical-or-industrial-engineering
-
Oil-energy
Licensing & Deployment
-
Proprietary
-
On Premises
-
Windows
-
Mac
Support
-
Email
-
WeekdaysSupport Days
- Monday
- Tuesday
- Wednesday
- Thursday
- Friday
Support Time- 09:00 to 21:00 (IST)
Training
-
Webinar
-
Documentation
Knowledge Base
Media
PlantFCE Model Builder Core Features
Focus of 3D Rendering Feature
- Lighting
- Modeling
- Rendering
- Texturing
PlantFCE Model Builder Pricing
Pricing Type
-
Free
Preferred Currency
-
USD ($)
Payment Frequency
-
One-Time Payment