AI Driven Custom Software Solutions

Closeloop Technologies is a premier custom software development company recognized for delivering AI-powered solutions, mobile and web applications, and enterprise-grade platforms with precision and agility. Trusted by startups and Fortune 500s alike, Closeloop blends innovation with execution to build what tomorrow demands—today.

Headquartered in California with global delivery centers in India, Closeloop Technologies partners with businesses at every stage—from early ideation to full-scale digital transformation. Backed by a team of experienced CTOs, engineers, and product strategists, the company builds purpose-driven software that fuels business growth and operational efficiency.

Whether you're building a cross-platform mobile app, migrating to the cloud, integrating AI into your core systems, or modernizing legacy infrastructure, Closeloop brings unmatched technical depth, product thinking, and startup-style speed to every engagement.

Core Services:

  • Custom Software Development & Digital Transformation
  • Mobile & Web App Development (Native, Cross-platform, PWA)
  • AI & Generative AI Solutions
  • Cloud Engineering & DevOps
  • ERP/CRM Systems & System Integration (NetSuite, Salesforce)
  • IoT, Blockchain, and Next-Gen Engineering
  • Data Engineering
  • Systems driven Business Process Outsourcing

What Sets Closeloop Apart:

  • Executive-level involvement in every engagement
  • Boutique consultancy feel with enterprise-scale delivery
  • Transparent communication, agile teams, and a long-term partner mindset

From Silicon Valley to global markets, Closeloop Technologies has become the go-to innovation partner for companies serious about quality, scalability, and future-readiness.

📧 Contact: [email protected]
🌐 Website: www.closeloop.com

Partner Programs

AWS Partner
United States United States
2672 Bayshore Parkway #532, Mountain View, California 94043
(650) 453-4996
$25 - $49/hr
50 - 249
2011

Why Closeloop Technologies?

  • Small team agility , enterprise grade robustness
  • US project management, Offshore engineering
  • Full stack wide spectrum services. Not just coding

Service Focus

Focus of Mobile App Development
  • iOS - iPhone - 20%
  • Android - 20%
  • iOS - iPad - 10%
  • Enterprise Apps - 10%
  • Web Apps - 20%
  • Wearable Apps - 10%
  • Hybrid - 10%
Focus of Web Development
  • Wordpress - 25%
  • Drupal - 25%
  • Joomla - 25%
  • Vue.js - 25%
Focus of Software Development
  • Java - 20%
  • PHP - 20%
  • Javascript - 10%
  • AngularJS - 10%
  • Python - 20%
  • Node.js - 10%
  • Laravel - 10%
Focus of Big Data & BI
  • Data Analytics - 33%
  • Data Science - 33%
  • Data Engineering - 34%
Focus of Artificial Intelligence
  • Deep Learning - 33%
  • Machine Learning - 33%
  • ChatGPT Development & Integration - 34%
Focus of Implementation Services
  • CRM Consulting - 10%
  • Salesforce Consulting - 10%
  • Marketing Automation Consulting - 10%
  • ERP Consulting - 10%
  • NetSuite Consulting - 10%
  • Productivity Consulting - 10%
  • Google Cloud Consulting - 10%
  • Cloud Consulting - 10%
  • AWS Consulting - 10%
  • Azure Consulting - 5%
  • Hubspot (CRM) - 5%
Focus of Business Services
  • Accounting - 100%
Focus of BPO Services
  • Payment Processing - 50%
  • Back Office Services - 50%

Industry Focus

  • Advertising & Marketing - 15%
  • Transportation & Logistics - 10%
  • Enterprise - 10%
  • Consumer Products - 5%
  • Education - 5%
  • Financial & Payments - 5%
  • Healthcare & Medical - 5%
  • Hospitality - 5%
  • Manufacturing - 5%
  • Real Estate - 5%
  • Retail - 5%
  • Travel & Lifestyle - 5%
  • Social - 5%
  • Banking - 5%
  • Insurance - 5%
  • Neo-banks - 5%

Client Focus

50% Medium Business
30% Small Business
20% Large Business

Review Analytics of Closeloop Technologies

43
Total Reviews
4.9/5
Overall Rating
17
Recent Reviews

What Users Say

Expert team delivering high-quality custom HR solutions with exceptional dedication.
Ana Levan
Ana Levan , Director of Marketing at Recruitment Agency
Highly professional and dedicated team delivering high-quality solutions ahead of schedule.
Werner Stahl
Werner Stahl , Owner at TechFusion Solution
Transparent, communicative, and highly reliable development partner delivering quality results on time.
Sahil Miglani
Sahil Miglani , Founder at Midwicket Labs
Excellent guidance and seamless execution throughout the project
Martina King
Martina King , CEO at Featurespace
A highly reliable team delivering quality work with a proactive approach
Henry Ward
Henry Ward , CEO at Carta

What Users Like The Most

  • Working with the CEO has been a highly positive experience, as they have demonstrated active involvement and a strong commitment to the project. Their engagement and collaboration have contributed significantly to the overall success of our partnership. Additionally, we have found that the development team excels in their work, particularly when they are able to concentrate on specific tasks. Once the team is locked down and given clear directives, their performance and output have been great
  • With Closeloop Technologies, we have a committed team that is always prepared to go above and beyond to provide us with the precise product that we want. They truly take the time to get to know our company and deliver the best solutions possible, which I really appreciate.
  • What truly stood out about Closeloop was their remarkable ability to understand our specific CRM requirements and tailor solutions to meet them.

What Users Like The Least

  • Not at all, they have consistently demonstrated their capabilities and delivered excellent work when focused on the project.
  • We have been pleased with Closeloop Technologies' work thus far, and I don't see much they could do to improve on it.
  • In our collaboration with Closeloop Technologies, we found no areas for improvement or any aspects.

Detailed Reviews of Closeloop Technologies

4.9 43 Reviews
  • All Services
  • Mobile App Development
  • Web Development
  • Software Development
  • Implementation Services
  • Relevance
  • Most Recent
  • Rating: high to low
  • Rating: low to high
Write a Review
Ana Levan
Ana Levan, Director of Marketing at Recruitment Agency
Posted 3 weeks ago

Expert team delivering high-quality custom HR solutions with exceptional dedication.

Closeloop Technologies successfully delivered and launched the custom HR platform as expected. Their team is highly responsive, accessible, and committed, making the client feel like a top priority throughout the engagement. They consistently provided significant time, attention, and resources, ensuring a smooth development process and high-quality outcome. Their expertise is clearly reflected in the final product.

What was the project name that you have worked with Closeloop Technologies?

Custom HR Platform for Recruitment Agency

What service was provided as part of the project?

Software Development

Describe your project in brief

Closeloop Technologies developed a custom HR platform for a recruitment agency aimed at helping job seekers and employers connect in a modern, unbiased, and transparent way. The platform enhances networking, streamlines recruitment processes, and improves user experience for both candidates and employers.

What is it about the company that you appreciate the most?

They are experts in their field, and it clearly shows in the quality of their work. Their responsiveness and dedication made the collaboration seamless and highly effective.

What was it about the company that you didn't like which they should do better?

No major issues were reported during the engagement.

Rating Breakdown

  • Quality
  • Schedule & Timing
  • Communication
  • Overall Rating

Project Detail

  • $200000+
  • In Progress
  • Business Services
Werner Stahl
Werner Stahl, Owner at TechFusion Solution
Posted 3 weeks ago

Highly professional and dedicated team delivering high-quality solutions ahead of schedule.

Closeloop Technologies has consistently demonstrated a strong commitment to excellence throughout the project. Their team delivered a well-designed internal communication platform with a focus on usability and performance. Through user testing, they introduced meaningful design improvements and provided valuable insights that enhanced the overall product experience. Their technical expertise in TypeScript and React.js, combined with proactive communication and a sense of ownership, has made the collaboration seamless. The team not only maintained high code quality but also stayed ahead of schedule, exceeding expectations.

What was the project name that you have worked with Closeloop Technologies?

Communication Platform Design & Development

What service was provided as part of the project?

Software Development

Describe your project in brief

Closeloop Technologies designed and developed an internal communication platform for a financial solutions company. The project involved building a robust communication mechanism using TypeScript and React.js, along with providing UI/UX training. The platform was enhanced through continuous user testing and design improvements to ensure optimal usability and performance.

What is it about the company that you appreciate the most?

Their professionalism, proactive approach, and strong sense of ownership stand out the most. They consistently provide valuable suggestions and go beyond expectations to improve the final product.

What was it about the company that you didn't like which they should do better?

The engagement has been smooth and satisfactory so far, with no major areas of improvement identified.

Rating Breakdown

  • Quality
  • Schedule & Timing
  • Communication
  • Overall Rating

Project Detail

  • $10001 to $50000
  • In Progress
  • Financial & Payments
Sahil Miglani
Sahil Miglani, Founder at Midwicket Labs
Posted 3 weeks ago

Transparent, communicative, and highly reliable development partner delivering quality results on time.

Closeloop Technologies has consistently demonstrated strong technical expertise and professionalism throughout the engagement. They have successfully delivered well-structured modules aligned with our requirements, keeping the project on a positive trajectory. The team is highly communicative, transparent in their processes, and agile in adapting to evolving needs. Their ability to meet deadlines without compromising quality has made them a dependable partner for our custom software development needs. Overall, their customer service and execution have exceeded expectations.

What was the project name that you have worked with Closeloop Technologies?

Custom Project Management Software Development

What service was provided as part of the project?

Software Development

Describe your project in brief

Closeloop Technologies developed a custom project management software tailored for a digital marketing agency. The solution includes features such as project planning, task scheduling, resource allocation, and performance reporting to streamline internal operations and improve efficiency.

What is it about the company that you appreciate the most?

Their transparency, responsiveness, and agile approach to development stand out the most. The team communicates clearly, provides regular updates, and ensures alignment at every stage of the project.

What was it about the company that you didn't like which they should do better?

So far, the experience has been excellent, and no significant areas for improvement have been identified.

Rating Breakdown

  • Quality
  • Schedule & Timing
  • Communication
  • Overall Rating

Project Detail

  • $10001 to $50000
  • In Progress
  • Advertising & Marketing
Martina King
Martina King, CEO at Featurespace
Posted 3 weeks ago

Excellent guidance and seamless execution throughout the project

Working with Closeloop Technologies has been a great experience. They developed a robust web-based solution that helped us automate several processes, significantly reducing manual effort. The team was very attentive to our needs and ensured that everything was aligned with our expectations. One thing that stood out was how well they guided us through each step of the process, making sure we always understood what was happening. They also used project management tools effectively and maintained clear documentation, which made collaboration smooth and transparent. Overall, the team has been excellent to work with.

What was the project name that you have worked with Closeloop Technologies?

Automation Software Development for Behavioral Analytics Platform

What service was provided as part of the project?

Software Development

Describe your project in brief

Closeloop Technologies developed a web-based software solution for us to automate key processes and reduce dependency on manual interventions. The platform was designed to streamline operations and improve efficiency while maintaining accuracy. Their team also ensured clear documentation and transparency throughout the development process.

What is it about the company that you appreciate the most?

Their ability to guide us through the entire process and keep us informed at every stage was extremely valuable.

What was it about the company that you didn't like which they should do better?

There’s nothing significant that comes to mind—they’ve delivered everything as expected.

Rating Breakdown

  • Quality
  • Schedule & Timing
  • Communication
  • Overall Rating

Project Detail

  • $10001 to $50000
  • In Progress
  • Information Technology
Henry Ward
Henry Ward, CEO at Carta
Posted 3 weeks ago

A highly reliable team delivering quality work with a proactive approach

We’ve had a very positive experience working with Closeloop Technologies. They’ve been instrumental in extending our API capabilities and managing backend development efficiently. The quality of their code has been consistently high, and they are very dependable when it comes to meeting deadlines. What stands out is their proactive attitude—they don’t just execute tasks but also contribute ideas and solutions when needed. The collaboration has been smooth, and their team is always approachable and ready to help.

What was the project name that you have worked with Closeloop Technologies?

Custom Software Development & API Enhancement

What service was provided as part of the project?

Software Development

Describe your project in brief

Closeloop Technologies has been supporting us with custom software development, mainly focusing on extending our API capabilities and handling backend development. Their team works with a range of modern technologies to improve system performance and scalability while ensuring smooth integration with our existing infrastructure.

What is it about the company that you appreciate the most?

Their proactive and supportive approach is truly impressive. They are always willing to go the extra mile and assist whenever required.

What was it about the company that you didn't like which they should do better?

So far, we haven’t encountered any major issues. Everything has been handled professionally and efficiently.

Rating Breakdown

  • Quality
  • Schedule & Timing
  • Communication
  • Overall Rating

Project Detail

  • In Progress
  • Information Technology
Adrian Nazari
Adrian Nazari, Founder & CEO at Credit Sesame
Posted 3 weeks ago

Proactive team delivering scalable solutions with excellent communication

Closeloop Technologies delivered a high-quality platform that received positive feedback and demonstrated strong potential from the initial design stage. The team was highly productive, maintained excellent communication through tools like Skype and Telegram, and ensured smooth project management throughout the engagement. Their proactive approach to learning and providing valuable advice significantly enhanced the final product, making them a reliable and insightful technology partner.

What was the project name that you have worked with Closeloop Technologies?

Custom Software, Web Development & Design for Credit & Loan Platform

What service was provided as part of the project?

Software Development

Describe your project in brief

Closeloop Technologies was engaged by a credit and loan startup to develop a robust AWS cloud infrastructure and design a scalable platform. The team created a locally hosted MVP and a responsive website, leveraging modern tools like InVision for design collaboration. Their contributions helped shape a strong foundation for the product, ensuring scalability and performance while aligning with business goals.

What is it about the company that you appreciate the most?

Their proactive mindset, valuable suggestions, strong communication, and ability to enhance the product beyond expectations.

What was it about the company that you didn't like which they should do better?

No major areas for improvement were identified during the collaboration.

Rating Breakdown

  • Quality
  • Schedule & Timing
  • Communication
  • Overall Rating

Project Detail

  • $10001 to $50000
  • In Progress
  • Financial & Payments
Werner Stahl
Werner Stahl, Owner at TechFusion Solution
Posted 3 weeks ago

Highly professional team delivering quality solutions ahead of schedule

Closeloop Technologies has consistently demonstrated professionalism and dedication throughout the engagement. Their work significantly improved the platform’s design through effective user testing and thoughtful enhancements. The team showed strong ownership of the project, provided valuable design insights, and maintained excellent communication at every stage. Additionally, they delivered high-quality code and consistently stayed ahead of schedule, making the overall experience seamless and highly satisfactory.

What was the project name that you have worked with Closeloop Technologies?

Internal Communication Platform Design & Development

What service was provided as part of the project?

Cloud Computing Services

Describe your project in brief

Closeloop Technologies developed an internal communication platform for a financial solutions company. The project involved building a scalable communication mechanism using TypeScript and React.js, along with providing UI/UX design improvements and training. Through continuous user testing and refinement, the platform achieved enhanced usability and efficiency in internal communications.

What is it about the company that you appreciate the most?

Their professionalism, commitment to quality, proactive communication, and ability to deliver ahead of schedule stood out the most.

What was it about the company that you didn't like which they should do better?

There were no significant areas for improvement noted during the engagement.

Rating Breakdown

  • Quality
  • Schedule & Timing
  • Communication
  • Overall Rating

Project Detail

  • $10001 to $50000
  • In Progress
  • Financial & Payments
Bart Cassidy
Bart Cassidy, CTO at Web Wizards USA
Posted 3 weeks ago

A creative and dependable team that transforms complex ideas into seamless, high-performing web experiences.

Our experience working with Closeloop Technologies has been extremely positive. From the outset, their team approached the project with a clear strategy, starting with a detailed audit that uncovered both UX and technical gaps across our websites. Their ability to translate these findings into practical, impactful improvements was impressive.

The enhancements they implemented resulted in noticeable growth in website traffic, stronger user engagement, and improved overall site performance. Additionally, their focus on strengthening security added an extra layer of confidence for both us and our clients.

What truly stood out was their project management discipline and proactive communication. They consistently delivered on time, adapted quickly to evolving requirements, and provided thoughtful recommendations throughout the process. Their creative mindset and attention to detail helped elevate the final outcomes beyond our expectations.

What was the project name that you have worked with Closeloop Technologies?

UX/UI Design & Web Development Enhancement

What service was provided as part of the project?

Web Development

Describe your project in brief

We engaged Closeloop Technologies to enhance the functionality, performance, and overall user experience of several of our client websites. The project began with a comprehensive audit, where their team identified key improvement areas related to UX, performance optimization, and security. Based on these insights, they implemented strategic design and development enhancements that significantly improved the usability and technical robustness of our web platforms.

What is it about the company that you appreciate the most?

Their ability to blend creativity with technical expertise is exceptional. They take complex ideas and transform them into intuitive, visually appealing, and highly functional web solutions.

What was it about the company that you didn't like which they should do better?

There were no significant issues during our collaboration. If anything, more frequent check-ins during key milestones could add even more alignment, but overall the experience was smooth and highly satisfactory.

Rating Breakdown

  • Quality
  • Schedule & Timing
  • Communication
  • Overall Rating

Project Detail

  • $0 to $10000
  • In Progress
  • Information Technology
Santanu Paul
Santanu Paul, CEO at TalentSprint Inc.
Posted 3 weeks ago

A highly adaptive and reliable partner that delivered a transformative HR software solution aligned perfectly with our evolving needs.

Working with Closeloop Technologies has been an excellent experience from start to finish. Their team demonstrated a deep understanding of our HR and staffing challenges and translated them into a well-structured, innovative solution. The software they developed has significantly streamlined our hiring workflows, reduced manual effort, and enhanced overall employee engagement.

What stood out most was their ability to remain flexible and responsive as our requirements evolved throughout the project. They maintained clear and consistent communication, provided thorough documentation, and ensured we were involved at every stage of development. Their agile approach allowed us to continuously refine the product and achieve better outcomes.

Overall, the platform has empowered us with valuable insights that support more strategic and data-driven decision-making. We see them as a long-term technology partner rather than just a vendor.

What was the project name that you have worked with Closeloop Technologies?

Custom HR & Staffing Software Development

What service was provided as part of the project?

Software Development

Describe your project in brief

We partnered with Closeloop Technologies to design and develop a custom software solution tailored to our HR and staffing operations. The project began with an in-depth discovery phase where the team carefully mapped out our requirements, workflows, and long-term goals. Based on this, they delivered a highly intuitive and scalable platform that streamlines our hiring processes, improves employee engagement, and provides actionable, data-driven insights for better decision-making.

What is it about the company that you appreciate the most?

Their adaptability and agility in responding to changing requirements were truly impressive. They were proactive, solution-oriented, and always willing to go the extra mile to ensure the final product met our expectations.

What was it about the company that you didn't like which they should do better?

There were no major concerns during our engagement. If anything, slightly faster turnaround on minor iterations would make the experience even better, but overall their delivery and responsiveness were excellent.

Rating Breakdown

  • Quality
  • Schedule & Timing
  • Communication
  • Overall Rating

Project Detail

  • $10001 to $50000
  • In Progress
  • Business Services
Pankhuri Kaushik
Pankhuri Kaushik, Senior Project Manager at Emids
Posted 4 weeks ago

Innovative and efficient team delivering impactful software solutions.

Closeloop Technologies delivered a highly effective web-based solution that significantly improved project management capabilities. The implementation of automated tools for code generation, testing, and debugging enhanced operational efficiency and reduced manual effort. As a result, the client achieved a 20% increase in productivity, a 10% improvement in customer satisfaction and retention, and an 8% growth in revenue and profit. The team demonstrated excellent project management, delivering the solution on time and within budget while maintaining high-quality standards.

What was the project name that you have worked with Closeloop Technologies?

Custom Software Development for HealthTech Project Management System

What service was provided as part of the project?

Software Development

Describe your project in brief

Closeloop Technologies developed a web-based application for a healthtech company to manage projects, tasks, and deadlines efficiently. They also implemented automated tools for code generation, testing, and debugging to streamline development processes and improve overall productivity.

What is it about the company that you appreciate the most?

Their creativity and innovation in designing and developing the software solution stood out the most.

What was it about the company that you didn't like which they should do better?

No areas for improvement were mentioned; the engagement was highly satisfactory.

Rating Breakdown

  • Quality
  • Schedule & Timing
  • Communication
  • Overall Rating

Project Detail

  • $50001 to $200000
  • Completed
  • Healthcare & Medical
Barrett Williams
Barrett Williams, CIO at GSC Enterprises, Inc
Posted 4 weeks ago

Highly responsive team delivering quality solutions on time.

Closeloop Technologies successfully delivered multiple versions of the proof-of-delivery app, fully meeting expectations. The team maintained excellent adherence to project timelines and demonstrated strong responsiveness throughout the engagement. Communication was seamless via virtual meetings, emails, and messaging platforms. Their ability to quickly understand and adapt to the client’s business processes and requirements stood out as a key strength.

What was the project name that you have worked with Closeloop Technologies?

Proof-of-Delivery Mobile App & Custom Software for Grocery Distributor

What service was provided as part of the project?

Mobile App Development

Describe your project in brief

Closeloop Technologies developed a proof-of-delivery Android application for a grocery distribution company. In addition, they built a custom software solution tailored to streamline business operations and improve delivery tracking efficiency.

What is it about the company that you appreciate the most?

Their responsiveness and ability to quickly grasp the client’s business nuances were particularly impressive.

What was it about the company that you didn't like which they should do better?

No significant areas for improvement were identified during the engagement.

Rating Breakdown

  • Quality
  • Schedule & Timing
  • Communication
  • Overall Rating

Project Detail

  • $50001 to $200000
  • Completed
  • Transportation & Logistics
Daniel Ramirez
Daniel Ramirez, Executive at D2D Global
Posted 1 month ago

Strong collaboration and innovative AI solutions that improved operational efficiency.

Closeloop Technologies has been supporting our organization with the development of an AI-powered quotation module designed specifically for our vehicle transportation operations. Our objective was to modernize the way we generate quotations and improve the accuracy of our forecasting and operational planning.

The team worked closely with us to understand our internal workflows and the complexity of our logistics processes. Based on these requirements, they designed and developed a smart quotation module powered by AI capabilities that helps automate calculations and provide more reliable estimates. In addition, Closeloop implemented a direct EDI integration with our customers’ systems, enabling seamless data exchange and reducing manual intervention.

Since the implementation began, we have already seen improvements in process standardization and data quality. The new system makes it easier for our teams to monitor transportation demand and identify deviations more quickly, which helps us respond faster to operational challenges. Reporting has also become more efficient, saving valuable time for our team.

One of the aspects we appreciate most about working with Closeloop Technologies is their accessibility and communication. We have been able to communicate directly with different levels of their organization, which helps speed up decision-making and ensures that issues are resolved quickly.

Overall, the project has been progressing smoothly, and the team continues to deliver milestones according to the planned timeline.

What was the project name that you have worked with Closeloop Technologies?

AI-Powered Quotation Module & EDI Integration for Vehicle Transportation Operations

What service was provided as part of the project?

Software Development, IT Services

Describe your project in brief

Closeloop Technologies is currently developing an AI-powered quotation module to support our finished vehicle transportation operations. The project also includes implementing an EDI-based direct integration with our customers' systems to automate data exchange and improve operational efficiency. The goal of the initiative is to standardize internal processes, enhance data accuracy, and improve forecasting for vehicle demand and transportation throughput.

What is it about the company that you appreciate the most?

We particularly appreciate their transparent communication and accessibility. Being able to directly interact with both the technical team and project leadership made collaboration easier and ensured that our requirements were clearly understood.

What was it about the company that you didn't like which they should do better?

So far the engagement has been very positive. If anything could be improved, it would be adding more detailed progress documentation and technical insights during development phases to support internal knowledge sharing within our team.

Rating Breakdown

  • Quality
  • Schedule & Timing
  • Communication
  • Overall Rating

Project Detail

  • $10001 to $50000
  • In Progress
  • Automotive
Richard Wallace
Richard Wallace, VP, Data Insights & Analytics at Block & Tam
Posted 1 month ago

A seamless collaboration that delivered a powerful analytics and reporting solution.

Closeloop Technologies partnered with us to design and develop a custom platform that would help our team manage and collaborate around marketing analytics data more effectively. Our goal was to build a tool that not only visualized data clearly but also allowed users to add context and collaborate directly within the reporting environment.

From the early stages of the project, the Closeloop team demonstrated a strong understanding of our requirements and the challenges we faced in managing large volumes of campaign performance data. They worked closely with our analytics and operations teams to design a solution that combined intuitive data visualization with collaboration features.

The final platform allows our team members to annotate data, provide insights, and collaborate within the reporting interface itself. This has significantly improved the way our teams communicate insights and make data-driven decisions. Since launching the platform, it has gradually become an integral part of our daily workflow.

Project management was handled very efficiently. The team used Jira to track development tasks and maintained clear communication through regular meetings and updates. This helped ensure that everyone remained aligned on progress and upcoming priorities.

What stood out the most about working with Closeloop Technologies was how easy and seamless the collaboration felt across all levels of their organization. Their team was responsive, professional, and genuinely invested in delivering a solution that met our expectations.

Overall, the engagement was a very positive experience, and the final product has added significant value to how our analytics teams operate.

What was the project name that you have worked with Closeloop Technologies?

Custom Software Development for Luxury Digital Mktg Agency Share Custom Software Development Confidential Mar. 2024 - Jan. 2025 5.0 Quality 5.0 Schedule 5.0 Cost 5.0 Willing to Refer 5.0 "I was impressed by how easy and seamless it was to work with the te

What service was provided as part of the project?

Web Development, Software Development, Big Data & BI

Describe your project in brief

Closeloop Technologies helped us develop a custom data visualization and collaboration platform designed to improve how our teams analyze and share marketing performance data. The platform enables users to add contextual insights directly within dashboards and collaborate on reporting workflows through an intuitive interface. The solution was built to support internal teams working with large datasets and complex marketing analytics.

What is it about the company that you appreciate the most?

Their collaborative approach and ease of communication made the entire engagement smooth. Working with their team felt very natural, and they were always responsive and proactive in addressing our feedback.

What was it about the company that you didn't like which they should do better?

The project overall was well managed. One potential improvement could be offering more post-launch optimization recommendations to help further enhance the platform after initial deployment.

Rating Breakdown

  • Quality
  • Schedule & Timing
  • Communication
  • Overall Rating

Project Detail

  • Completed
  • Advertising & Marketing
Tommy Ricketts
Tommy Ricketts, CEO & Co-Founder at BeZero Carbon
Posted 1 month ago

Excellent project management and high-quality custom software delivery.

Closeloop Technologies partnered with us to build a modern web application that would support our growing ratings platform and improve the overall experience for our users. From the beginning, their team demonstrated a clear understanding of our technical requirements and business goals.

The project involved developing a custom React.js application along with a Progressive Web App that could provide a fast and reliable experience across devices. Closeloop’s engineers worked closely with our internal team throughout the process, ensuring that the platform was designed to scale while maintaining strong performance and usability.

One of the standout aspects of this engagement was their project management. The team maintained a structured workflow using tools such as Jira for task tracking and Zoom and Slack for communication. This made it easy for our teams to stay aligned and monitor the progress of the development at every stage.

Since launching the solution, we have seen improvements in client satisfaction and internal efficiency. The new application has streamlined several operational processes and made the platform more responsive and reliable for our users.

Overall, Closeloop Technologies delivered exactly what we needed. Their strong communication, organized approach, and technical expertise made them a dependable partner throughout the project.

What was the project name that you have worked with Closeloop Technologies?

Custom Software & Progressive Web App Development for Global Ratings Platform

What service was provided as part of the project?

Web Development, Software Development, Progressive Web App

Describe your project in brief

Closeloop Technologies supported our team in developing a custom web application to enhance our ratings platform. The project involved building a scalable React.js application along with a Progressive Web App (PWA) to improve usability, performance, and accessibility for our users. Their team worked closely with our internal stakeholders to deliver a reliable solution that streamlined workflows and improved overall platform efficiency.

What is it about the company that you appreciate the most?

Their project management and communication were excellent. The team maintained transparency throughout the development process and ensured that every milestone was delivered on time without compromising quality.

What was it about the company that you didn't like which they should do better?

Our overall experience was very positive. If anything could be improved, it would be providing more frequent post-deployment performance reviews to help identify additional opportunities for optimization.

Rating Breakdown

  • Quality
  • Schedule & Timing
  • Communication
  • Overall Rating

Project Detail

  • $10001 to $50000
  • Completed
  • Information Technology
Anand Mistry
Anand Mistry, Technical Business Analyst at Fremantle
Posted 1 month ago

Reliable cloud transformation partner that delivered a smooth system redesign and migration.

Our experience working with Closeloop Technologies has been extremely positive from the beginning of the engagement. We initially approached their team to help us modernize several legacy systems and transition our infrastructure to a more scalable cloud environment. Their team quickly understood the complexity of our systems and proposed a well-structured cloud strategy tailored to our operational needs.

Throughout the project, Closeloop demonstrated strong technical expertise in cloud architecture and system integration. They redesigned key components of our platform and successfully migrated them to modern cloud-based solutions without disrupting ongoing operations. The transition was carefully planned and executed, ensuring minimal downtime and maintaining performance across our internal platforms.

What impressed us the most was their proactive approach to problem solving. Whenever we encountered technical challenges or integration issues, their engineers worked closely with our internal teams to identify practical solutions and improvements. Communication was always clear and consistent, and their project management ensured milestones were delivered according to the agreed timeline and budget.

Since implementing the new cloud architecture, we have seen improvements in system stability, scalability, and operational efficiency. Internal stakeholders across departments have responded positively to the upgraded systems and smoother workflows.

Overall, Closeloop Technologies has proven to be a reliable technology partner. Their innovative thinking, technical knowledge, and commitment to delivering quality results made this collaboration a success.

What was the project name that you have worked with Closeloop Technologies?

System Redesign & Cloud Migration for Global Entertainment Company

What service was provided as part of the project?

IT Services, Cloud Computing Services

Describe your project in brief

Closeloop Technologies partnered with us to redesign our legacy systems and migrate them to a modern cloud-based infrastructure. Their team developed a customized cloud strategy and implemented scalable architecture to support our global media operations. The project included system integration, cloud migration, and optimization of internal platforms to improve efficiency, reliability, and performance across departments.

What is it about the company that you appreciate the most?

The team’s ability to combine strong technical expertise with practical business understanding stood out the most. They not only implemented cloud solutions but also ensured that the new architecture aligned with our long-term operational and scalability goals.

What was it about the company that you didn't like which they should do better?

Overall, the engagement went very smoothly. If there is one area for improvement, it would be providing even more documentation and knowledge-transfer sessions during the later stages of the implementation to help internal teams manage the new systems more independently.

Rating Breakdown

  • Quality
  • Schedule & Timing
  • Communication
  • Overall Rating

Project Detail

  • $200000+
  • In Progress
  • Media

Client Portfolio of Closeloop Technologies

Project Industry

  • Business Services - 16.7%
  • Media - 3.3%
  • Healthcare & Medical - 13.3%
  • Financial & Payments - 13.3%
  • Consumer Products - 6.7%
  • Automotive - 6.7%
  • Advertising & Marketing - 10.0%
  • Transportation & Logistics - 3.3%
  • E-commerce - 6.7%
  • Information Technology - 13.3%
  • Oil & Energy - 3.3%
  • Gaming - 3.3%

Major Industry Focus

Business Services

Project Cost

  • $50001 to $100000 - 23.3%
  • $10001 to $50000 - 33.3%
  • $100001 to $500000 - 36.7%
  • $500000+ - 6.7%

Common Project Cost

$100001 to $500000

Project Timeline

  • 1 to 25 Weeks - 53.3%
  • 26 to 50 Weeks - 26.7%
  • 51 to 100 Weeks - 16.7%
  • 100+ Weeks - 3.3%

Project Timeline

1 to 25 Weeks

Clients: 27

  • Ajna
  • Tailored Brands
  • Seven Seas Music
  • Flipsnap
  • Cordance
  • Asana
  • Upright
  • eRezlife
  • Datacube
  • HomeRun Financing
  • Block & Tam
  • Premier Talent Partners
  • UTR Sports
  • McCreadie Vestigo
  • McCreadie PharmAcademic
  • Ithos Global
  • Biostem Technologies
  • Xicato XIMtroller
  • Motorola Solutions
  • PIC Corporation
  • D2D Global
  • Grocery Supply Company
  • BeautyMatter
  • Autotrek
  • We Are Social
  • GoodLeap
  • Omnidian

Portfolios: 30

Ajna - AI Resume Parser

Ajna - AI Resume Parser

  • Ajna - AI Resume Parser screenshot 1
$50001 to $100000
44 weeks
Business Services

Overview

Ajna is a recruitment platform used by staffing teams to connect employers with talent across multiple industries. Although the platform offered features like automated matching and scheduling, its candidate onboarding flow was long and manual. Closeloop enhanced Ajna with an AI-powered resume parser that converts resumes into complete profiles in one step, improving speed and data accuracy.

The Challenge

Candidates were required to enter work history, education, and skills manually, causing many to drop out before finishing their profiles. Incomplete profiles could not match with jobs, reducing placement opportunities and forcing admins to fix or create profiles themselves. This manual work slowed hiring and created delays for both recruiters and candidates.

Our Solution

Closeloop integrated an AI resume parsing system using NLP to extract skills, job titles, responsibilities, and education directly from uploaded resumes. The former multi-step onboarding was replaced with a one-click upload experience. An AI-assisted admin tool allowed profile creation from resumes without manual data entry, improving platform adoption and consistency.

The Impact

The new process increased onboarding completion by seventy percent and reduced incomplete profiles by ninety-nine percent. Job-candidate matching became almost fully automated, and administrative effort was reduced by ninety-five percent. Ajna now supports faster hiring, better data quality, and a smoother candidate experience.

Beyond Recruitment

The AI parser is adaptable across industries. Education platforms can recommend courses based on skills. Real estate agencies can match tenants with properties. Hospitals can manage patient history and staff hiring more efficiently. Corporate training teams can map employee skills and recommend learning paths. This makes the parser a powerful, industry-agnostic data engine.

AI Data Visualization for Block & Tam

AI Data Visualization for Block & Tam

  • AI Data Visualization for Block & Tam screenshot 1
$50001 to $100000
24 weeks
Media

Overview

Block & Tam is a global marketing agency known for driving performance through data-backed strategies. Although the team processed large volumes of marketing data, turning that data into visual insights was slow and required technical skills. Closeloop built an AI-powered text-to-chart solution that allowed anyone to generate charts instantly using simple English prompts, making insights faster, clearer, and more accessible across the organization.

The Challenge

Block & Tam’s existing system consolidated data effectively, but visualization remained manual and time-consuming. Analysts spent hours preparing charts, delaying insights for client teams. Non-technical users—such as account managers and creative leads—found the process difficult, often relying on analysts for even basic visuals. This created bottlenecks, slowed decision-making, and limited the agency’s ability to quickly identify opportunities for clients.

Our Solution

Closeloop developed a custom AI visualization layer powered by NLP, enabling users to create charts from natural language commands. Users could type prompts like “Show clicks and cost by category” or “Create a bar chart for conversions by market,” and the system generated accurate, ready-to-use visuals within seconds. The interface allowed real-time filtering and refinement, making data exploration intuitive for both technical and non-technical staff. Built on Python, React, and AWS, the solution integrated seamlessly with Block & Tam’s existing datasets.

The Impact

The AI tool reduced reporting time by seventy percent, automating manual chart creation and freeing analysts to focus on deeper insights. Users gained real-time visual outputs, improving collaboration between analysts, account managers, and creative teams. The enhanced clarity and speed strengthened client presentations and increased the agency’s ability to communicate value. 

CXC.ai - AI-powered Call-by-call Management Tool

CXC.ai - AI-powered Call-by-call Management Tool

  • CXC.ai - AI-powered Call-by-call Management Tool screenshot 1
$10001 to $50000
14 weeks
Business Services

Overview

CxC.ai is an AI-powered platform that modernizes call-by-call management for home service businesses. Using Large Language Models (LLM) and Retrieval-Augmented Generation (RAG), it provides real-time feedback to customer service agents and technicians, helping improve communication, boost efficiency, and increase revenue.

The Challenge

Home service companies often rely on manual customer service processes, slowing response times and creating frustration for customers who expect quick answers. Existing systems rarely provide personalized interactions, making it difficult to build rapport or convert leads. Support capacity is strained by repetitive questions, which take time away from more complex requests. Technician performance also goes untracked, limiting insight into service quality and training needs.

Our Solution

CxC.ai introduced AI-driven features to transform service interactions. RESTful APIs and webhooks enabled integration with CRMs and enterprise applications, ensuring smooth data flow during calls. Advanced NLP powered by LLM and RAG improved language understanding and response generation, allowing AI bots to coach service staff in real time. End-to-end encryption protected data in transit and at rest, ensuring secure collaboration between teams, customers, and technicians.

The Impact

The new AI-supported process reduced customer response time and improved interaction quality. Agents and technicians received instant coaching, helping them handle calls with greater confidence and accuracy. Customers experienced more personalized guidance, increasing satisfaction and trust. Operational costs decreased due to better resource allocation and reduced handling of repetitive requests. Technician productivity improved through AI-assisted performance insights, allowing businesses to scale their service operations while maintaining high support standards.

Xicato XIMtroller - Revolutionizing Lighting Control with Bluetooth Technology

Xicato XIMtroller - Revolutionizing Lighting Control with Bluetooth Technology

  • Xicato XIMtroller - Revolutionizing Lighting Control with Bluetooth Technology screenshot 1
$50001 to $100000
14 weeks
Business Services

Overview
Xicato Inc. is a leader in intelligent LED lighting used in museums, galleries, theaters, and other high-impact spaces. Its XIM lighting modules include Bluetooth and Wi-Fi for advanced control of ambiance and visual settings. To enhance accessibility, Xicato began developing XIMtroller, an iOS app that allows lighting designers and facility managers to adjust brightness, set schedules, and configure lighting scenes from a mobile device.
 

The Challenge
Creating XIMtroller required overcoming major technical challenges. Connecting iOS devices with Bluetooth-enabled XIM lights was difficult, especially when provisioning and commissioning multiple fixtures at once. Instability in Apple’s CoreBluetooth framework caused unexpected disconnections, interrupting communication and setup workflows. Securing communication was essential, since lighting control in museums and similar venues required protection against unauthorized access on both public and secured networks.
 

Our Solution
Closeloop refined the communication protocol to improve reliability between iOS devices and XIM lights, making provisioning and commissioning more stable. Additional measures reduced CoreBluetooth connection drops, allowing more consistent data exchange during lighting setup. Public-private key encryption was implemented to secure device communication and protect control commands across networks.
 

The Impact
The improved communication layer enabled more dependable provisioning of XIM lights in real environments. Enhanced encryption increased trust in using XIMtroller across sensitive locations where security is critical. Development agility allowed the team to resolve connectivity and interface issues quickly, supporting continuous progress. Today, XIMtroller offers a more stable, secure, and intuitive lighting control experience, helping Xicato advance the future of intelligent architectural lighting.

McCreadie PharmAcademic

McCreadie PharmAcademic

  • McCreadie PharmAcademic  screenshot 1
$10001 to $50000
16 weeks
Healthcare & Medical

Overview
McCreadie Group provides software solutions for Pharmacy Education, Residency Programs, and Research Pharmacies. Their flagship platform, PharmAcademic, supports experiential learning, assessments, curricular outcomes, and portfolios for pharmacy professionals. As usage expanded across institutions, McCreadie partnered with Closeloop to improve user management and strengthen account security to enhance overall platform efficiency and user experience.

The Challenge
PharmAcademic received a high volume of support tickets, with nearly a quarter tied to password reset issues. Users frequently reported difficulties receiving reset emails or accessing secure links, leading to delays and frustration. Program Directors also spent considerable time manually removing preceptors no longer associated with their programs. Without a bulk or automated removal process, user management became inefficient and diverted attention from core academic and residency responsibilities.

Our Solution
Closeloop designed a targeted solution focused on secure access and streamlined user lifecycle management. Two-factor authentication was introduced using a Password Authentication Number to improve security and simplify password recovery. Users were given the option to receive reset codes via SMS using an integrated Twilio-based delivery mechanism. Additionally, an automated removal process was implemented to identify and remove preceptors who had completed or exited programs, ensuring accurate user records while maintaining fairness and control for administrators.

The Impact
The updates led to a significant reduction in support workload, reducing password reset-related tickets by an estimated 65 percent. Program Directors gained time and operational clarity through automated user cleanup, improving program management efficiency. Users experienced a more reliable and secure account recovery process, enhancing confidence and ease of access. 

Cordance - Salesforce Service Cloud Implementation

Cordance - Salesforce Service Cloud Implementation

  • Cordance - Salesforce Service Cloud Implementation screenshot 1
$50001 to $100000
40 weeks
Financial & Payments

Overview
Cordance is a vertical B2B SaaS acquisition company operating on an “acquire and scale” model. As its portfolio grew, customer support became difficult to manage across multiple products and teams. The company needed a centralized platform to streamline inquiries, improve response time, and deliver a consistent support experience. Closeloop implemented Salesforce Service Cloud to modernize support operations and create a scalable service foundation.

 
The Challenge
Support requests arrived through scattered channels, causing delays and miscommunication. Customer information was stored in different systems, making it hard for agents to gain a complete view of issues and respond effectively. Management lacked visibility into case volumes, resolution speed, and team performance, complicating resource planning. As more SaaS companies were acquired, the existing support setup could not scale without risking customer satisfaction and operational quality.

Our Solution
Closeloop deployed Salesforce Service Cloud as a centralized support hub, giving agents a single view of customer interactions across all portfolio companies. Email-to-Case and Omni-Channel Routing automated case creation and assignment, reducing manual work and improving response consistency. Integrated account data enabled more personalized communication, while automated updates kept customers informed. The solution was designed for growth, allowing new acquisitions to be onboarded quickly using standardized processes and shared support metrics. 

The Impact
The platform transformed Cordance’s support environment into a structured and efficient operation. Case resolution time shortened, customer communication became clearer, and satisfaction improved. Leadership gained insight into support trends and team workload, enabling better operational planning. With a scalable Service Cloud implementation, Cordance is now equipped to deliver consistent, high-quality support across its expanding SaaS portfolio.

Cordance - Salesforce & NetSuite Integration using Celigo

Cordance - Salesforce & NetSuite Integration using Celigo

  • Cordance - Salesforce & NetSuite Integration using Celigo screenshot 1
$10001 to $50000
16 weeks
Financial & Payments

Overview
Cordance uses Salesforce as its CRM and NetSuite as its ERP for accounting and billing. However, manual data transfer between the systems caused inaccuracies, billing delays, and limited reporting visibility. Closeloop Technologies implemented a Celigo integrator.io based integration to enable real-time synchronization, automated sales-to-billing operations, and streamlined revenue processes.

The Challenge As sales volume grew, manual Salesforce-to-NetSuite updates created operational friction and risks, including: Data inaccuracies & duplication due to repeated manual entry. Inefficient billing and sales order creation, increasing processing time and error rates. Delayed revenue recognition from slow data movement into NetSuite. Limited reporting and forecasting visibility across sales and finance. Complex data mapping between Salesforce CPQ structures and NetSuite records without an integration tool.

Our Solution
Closeloop designed a scalable integration using Celigo integrator.io to replace manual workflows. Key components included: Integration layer setup between Salesforce CPQ and NetSuite. Real-time triggers to sync data automatically when opportunities close. Automated transfer of quoting, pricing, and contract terms for accurate billing. Error handling, logs, and exception alerts for faster issue resolution. Documentation and training to ensure smooth onboarding and user adoption. This approach ensured data consistency, reduced manual steps, and prepared Cordance for future automation enhancements.

The Impact
Real-time data synchronization reduced delays and improved billing timeliness.
Automation removed most manual entry, cutting data discrepancies and workload. Improved error handling enabled faster resolution and operational continuity.
Stronger reporting and financial visibility supported better decision-making.
The integration now serves as a reliable, scalable foundation for unified sales and financial operations.

Ithos - AWS Migration Solutions

Ithos - AWS Migration Solutions

  • Ithos - AWS Migration Solutions screenshot 1
$10001 to $50000
12 weeks
Consumer Products

Overview
Ithos Global provides regulatory compliance software for cosmetic, personal care, and chemical brands, helping them manage complex global regulations and product documentation. To support growth and strengthen system reliability, Ithos partnered with Closeloop to migrate its compliance platform to AWS and modernize its infrastructure for security, scalability, and cost efficiency.

The Challenge
The existing infrastructure lacked standardization, making communication between systems difficult. Security risks left the environment vulnerable to potential data breaches. Managing servers and updates was complicated and prone to errors, increasing operational effort. The system could not scale easily to support new customers and workloads, and the absence of a disaster recovery plan posed a risk of data loss. High infrastructure costs further limited innovation and expansion.

Our Solution
Closeloop collaborated with Ithos to design and migrate to a cloud architecture hosted on AWS. The engagement included migration of applications and data, cloud architecture consulting, and implementation of AWS services such as EC2 for computing, AWS RDS and MongoDB Atlas for data management. Managed services were introduced for monitoring, maintenance, and ongoing optimization. The new design emphasized security best practices, standardization, and simplified infrastructure management, enabling continuous improvements and faster delivery of compliance capabilities.

The Impact
The AWS migration reduced infrastructure costs by approximately 30 percent using a pay-as-you-go model. Disaster recovery capabilities improved significantly, increasing resilience against outages. Ithos gained access to new AWS features that enhanced product performance and compliance workflows. Scalability improvements enabled the platform to handle growing regulatory demands with ease, while enhanced security controls helped protect sensitive compliance data. 

D2D Global

D2D Global

  • D2D Global screenshot 1
$10001 to $50000
15 weeks
Automotive

Client: D2D Global
Solution: Centralized, AI-Enabled Logistics Platform Development

Overview
D2D Global is a North American haul-away logistics operator specializing in transporting finished vehicles from ports and yards to dealerships. As operations expanded, D2D partnered with Closeloop Technologies to replace spreadsheet-driven processes with D2DLoop, a centralized, cloud-based, AI-ready logistics platform designed to streamline quoting, routing, trip execution, and compliance.

The Challenge
D2D relied heavily on Excel, emails, and disconnected tools for quoting, route planning, and cost tracking. This caused version mismatches, slow planning cycles, and 3–5% margin leakage due to outdated cost models. Limited visibility into trips, labor-intensive compliance reporting, and the absence of real-time analytics further restricted decision-making. Fragmented systems created data silos, while planning depended on tribal knowledge, impacting scalability and consistency.

Our Solution
Closeloop delivered D2DLoop, a unified, configurable logistics management platform built on Laravel, ReactJS, MySQL, and AWS. Key capabilities included automated rule-based quoting tied to fuel, toll, and labor variables; a smart route builder with segment metadata for accurate planning; real-time trip tracking with cost and performance insights; and digital inspection workflows aligned with OEM and BEV standards. The modular architecture enabled seamless future integrations with telematics, GPS, and AI-driven optimization.

The Impact
Within three months, D2D realized major efficiency gains:
30% reduction in quoting cycle time
25% increase in quote accuracy
40% reduction in planning effort
70% decrease in email dependency
50% fewer customer quote revisions
D2D now operates with greater transparency, faster onboarding, stronger compliance, and real-time operational intelligence. The platform positions the company for continued growth, AI-enabled optimization, and enhanced customer confidence.

Agora - Redefining Live Audio/Video Experiences

Agora - Redefining Live Audio/Video Experiences

  • Agora - Redefining Live Audio/Video Experiences screenshot 1
$10001 to $50000
16 weeks
Advertising & Marketing

Overview

Agora partnered with Closeloop Technologies to enhance UrsaLive, a platform that allows emerging artists to stream live performances and interact with fans from anywhere. As UrsaLive’s audience grew, the platform needed more reliable real-time communication to deliver high-quality audio and video experiences that could scale without performance loss.

The Challenge

UrsaLive struggled with high latency, inconsistent audio and video quality, and delayed interactions during live sessions. These issues disrupted performances and reduced user engagement. As live events increased, the platform could not scale to support larger audiences, resulting in performance drops and a decline in user satisfaction. Without a stronger real-time engine, UrsaLive risked losing both artists and fans due to unreliable streaming experiences.

Our Solution

Closeloop integrated the Agora SDK to rebuild UrsaLive’s communication layer with low-latency, high-quality streaming capabilities. Agora provided a dependable and scalable architecture for real-time audio and video, ensuring smoother performances and more responsive fan interactions. The SDK offered seamless integration with UrsaLive’s existing system, enabling fast adoption while supporting future scalability needs.

The Impact

After implementing Agora, UrsaLive experienced a significant improvement in platform performance. Latency dropped by thirty percent, and audio/video quality became far more consistent, even during peak events. User engagement increased by forty percent as fans enjoyed more interactive sessions with artists. The improved reliability also enabled UrsaLive to host additional events and larger audiences. With better engagement and scalability, the platform saw a forty-five percent increase in revenue, reinforcing its position as a growing destination for live artistic performances.

Autotech Consulting Group

Autotech Consulting Group

  • Autotech Consulting Group  screenshot 1
$10001 to $50000
12 weeks
Automotive

Overview

Autotech Consulting Group operates large automotive yards across Mexico, managing the flow and servicing of vehicles for multiple OEMs. As operations expanded, manual tools and outdated systems could not support real-time accuracy. Autotech partnered with Closeloop to build a custom Yard Management Platform with a mobile app to digitize vehicle movement, services, and damage reporting.

The Challenge

Vehicle movement inside the yard followed no fixed sequence, making it difficult to track activities with existing tools. Services like washing, accessorization, battery charging, and refueling were managed manually, leading to inconsistent records and billing disputes. Damage reporting lacked standardization, increasing operational risk. Reliance on phone calls, spreadsheets, and manual entry created gaps between fieldwork and system data, limiting visibility and slowing decisions.

Our Solution

Closeloop created a centralized web platform and real-time mobile app for yard operations. The system digitized the vehicle lifecycle from check-in to dispatch, allowing staff to update service status and record damages directly from mobile devices. Flexible workflows supported unique movement paths for each vehicle. Planned SAP integration connects yard activities to billing, improving traceability for OEMs and financial teams.

The Impact

The platform reduced manual work by more than ninety-five percent and improved accuracy across vehicle movement and service tracking. OEMs gained real-time visibility through EDI connections, enabling faster decisions and stronger collaboration. Billing became more reliable due to complete service and damage records. With end-to-end operational transparency, Autotech now runs yard logistics with greater efficiency and is prepared for future automation and expansion.

BeautyMatter - AWS Migration

BeautyMatter - AWS Migration

  • BeautyMatter - AWS Migration screenshot 1
$10001 to $50000
3 weeks
Consumer Products

Client: BeautyMatter
Solution: AWS Cloud Migration & Infrastructure Optimization

Overview

As a fast-growing media and insights platform for beauty industry professionals, BeautyMatter needed to scale its infrastructure to support increasing traffic and content volume. With performance issues emerging from a legacy setup, the company partnered with Closeloop to lead a secure, zero-downtime migration to AWS—paving the way for long-term growth and stability.

The Challenge

  • A 25 GB legacy database filled with redundant, outdated data

  • Locally stored media files, restricting flexibility and scalability

  • Performance slowdowns during peak traffic periods

  • An outdated deployment architecture complicating replication and updates

  • Need for a secure, cloud-native solution that could grow with the platform

Our Solution

Closeloop executed a phased AWS migration strategy focused on performance, resilience, and operational continuity.

Key steps included:

  • Redesigned cloud infrastructure using EC2, RDS, and S3

  • File storage migration to S3 for scalable, cloud-based access

  • Database optimization, removing legacy entries to reduce load

  • Full testing and staged rollout to ensure a smooth, disruption-free transition

  • Training sessions to empower BeautyMatter’s internal team on AWS monitoring tools and best practices

The Impact

  • Zero downtime or data loss throughout the migration process

  • Faster page loads and improved performance during peak usage

  • Lighter, cleaner database, resulting in reduced server strain

  • Scalable cloud infrastructure, ready to support future growth and media expansion

Grocery Supply Company - Custom Mobile Application Development

Grocery Supply Company - Custom Mobile Application Development

  • Grocery Supply Company - Custom Mobile Application Development screenshot 1
$100001 to $500000
28 weeks
Transportation & Logistics

Client: Grocery Supply Company (GSC)
Industry: Wholesale Distribution & Logistics
Solution: Custom Mobile Application Development

Overview

Operating across nine states with a high-volume delivery fleet, Grocery Supply Company (GSC) needed a smarter way to manage complex, paper-based logistics. The legacy process, reliant on handwritten notes and manual tracking, created frequent errors, delayed reporting, and offered limited visibility into real-time delivery activity.

The Challenge

GSC faced several operational roadblocks:

  • Manual delivery logs for item counts, returns, and proof of delivery

  • No structured process for handling different product categories (e.g., tobacco, bulk goods)

  • Paper-based signatures were unreliable and hard to verify

  • High error rates due to manual tallying

  • Inability to track or reconcile discrepancies in real time

  • Limited connectivity during delivery routes

  • No visual or map-based interface for drivers

Our Solution

Closeloop partnered with GSC to build a custom mobile application designed for real-world delivery conditions. This user-friendly app offers:

  • Guided delivery workflows tailored by product type

  • Offline mode for uninterrupted use in low-connectivity areas

  • Integrated route maps for better navigation and stop tracking

  • Digital proof of delivery, including e-signatures and image capture

  • Real-time inventory tracking during deliveries and returns

  • Centralized data sync with back-office systems

The Impact

  • 100% elimination of paper records across delivery operations

  • 30% faster route execution, enabling more deliveries per day

  • Complete inventory accuracy, reducing costly errors and miscounts

  • Improved accountability with traceable, verifiable digital delivery logs

We Are Social - Custom Software Development

We Are Social - Custom Software Development

  • We Are Social - Custom Software Development screenshot 1
$10001 to $50000
20 weeks
Advertising & Marketing

Client: We Are Social Australia
Industry: Creative & Advertising
Solution: Custom Software Development
Platform Name: Iris

Overview

As a fast-growing, social-first creative agency based in Sydney, We Are Social Australia collaborates with a wide network of creators to deliver impactful campaigns for global brands. However, with growth came complexity—managing creator relationships, campaign data, and performance insights across fragmented tools led to inefficiencies and slowed down team operations.

The Challenge

With creator information scattered across spreadsheets, emails, and docs, internal teams faced:

  • Fragmented and unreliable data sources

  • Time-consuming creator onboarding and tracking

  • No centralized history of past collaborations

  • Limited scalability for increasing campaign volumes

Our Solution

Closeloop partnered with We Are Social to build Iris, a tailor-made internal platform designed to bring clarity, consistency, and speed to their creative operations.

Key features include:

  • Unified Creator Profiles with audience data, platform links, and content highlights

  • Centralized Campaign History to retain insights and performance context

  • Rate Card Management and billing terms for financial clarity

  • Smart Tagging by niche and content type for fast creator discovery

  • Collaborative Notes that keep all departments aligned

  • Shared Access ensuring all teams work from the same, up-to-date source of truth

The Impact

  • 50–70% reduction in time spent on creator-related admin tasks

  • End-to-end visibility into creator performance and past engagements

  • Accelerated onboarding and better creator-campaign alignment

  • A future-proof system built to scale with the agency’s growing network

CXC.ai - AI-powered Call-by-call Management Tool Designed for Businesses in the Home Improvement Industry

CXC.ai - AI-powered Call-by-call Management Tool Designed for Businesses in the Home Improvement Industry

  • CXC.ai - AI-powered Call-by-call Management Tool Designed for Businesses in the Home Improvement Industry  screenshot 1
  • CXC.ai - AI-powered Call-by-call Management Tool Designed for Businesses in the Home Improvement Industry  screenshot 2
$100001 to $500000
8 weeks
Business Services

Overview
CXC.ai, developed by Closeloop Technologies, leverages AI technologies like LLM and RAG to optimize customer interactions, boost operational efficiency, and enhance customer satisfaction.

Key Features

  • Sentiment Analysis: Assigns leads to the best-suited representatives.
  • Data Insights: Extracts customer information from past interactions for better engagement.
  • Real-Time Reporting: Live transcripts with actionable recommendations.
  • AI-Powered Sales Strategy: Personalized insights for improved conversions.

Challenges Solved

  • Slow, manual customer support processes.
  • Inefficient resource allocation and lack of performance tracking.
  • Limited scalability and inconsistent service quality.

Solution

  • Seamless CRM integration via RESTful APIs and webhooks.
  • Automated workflows and robust data security.
  • Scalable microservices architecture for diverse business needs.

Results

  • 96% Efficiency Gain: Automated tasks reduce manual effort.
  • Enhanced Satisfaction: Faster, personalized interactions improve customer loyalty.
  • Scalable Operations: Seamlessly handles peak volumes without performance loss.
BioStem Technologies - NetSuite Integration

BioStem Technologies - NetSuite Integration

  • BioStem Technologies - NetSuite Integration screenshot 1
$100001 to $500000
2 weeks
Healthcare & Medical

Introduction
BioStem Technologies, Inc., a leading life sciences corporation, specializes in placental-derived allografts for regenerative therapies. Despite their innovative BioREtain® technology, BioStem faced inefficiencies due to the lack of integration between their Quality Management System (MasterControl) and ERP (Oracle NetSuite). Closeloop Technologies addressed these issues with an integrated, scalable solution that improved data accuracy, inventory management, and operational efficiency.

Challenges

  1. Manual Data Entry: Frequent errors (typos, duplications) affected quality tracking and compliance.
  2. Inefficient Inventory Tracking: Manual processes delayed order fulfillment and stock reconciliation.
  3. High Labor Costs: Increasing data volume demanded more staff for manual entry.
  4. Scattered Data: Data silos in MasterControl slowed analysis and decision-making.
  5. Scalability Issues: Expanding operations amplified inefficiencies.

Solution

Closeloop implemented an integrated system connecting MasterControl and NetSuite using Celigo middleware, enhancing workflows, compliance, and inventory management.

Key Features:

  • Data Synchronization: Real-time updates of quality records, work orders, and documents.
  • Automated Workflows: Streamlined CAPA and document approvals.
  • Advanced Inventory Management: Automatic lot serialization and tracking.
  • Real-Time Reporting: Immediate visibility into quality metrics and compliance.
  • Regulatory Compliance: Automated validation processes for seamless adherence to standards.

Results

  1. 100% Data Accuracy: Eliminated errors with automated synchronization.
  2. 96% Reduction in Manual Effort: Accelerated workflows, reduced delays.
  3. Automatic Serialization: Improved inventory tracking and reduced discrepancies.
  4. Cost Savings: Reallocated resources to strategic initiatives, lowering labor expenses.
  5. Improved Decision-Making: Real-time data enabled proactive issue resolution.
  6. Scalability: System ensured efficiency as operations expanded.
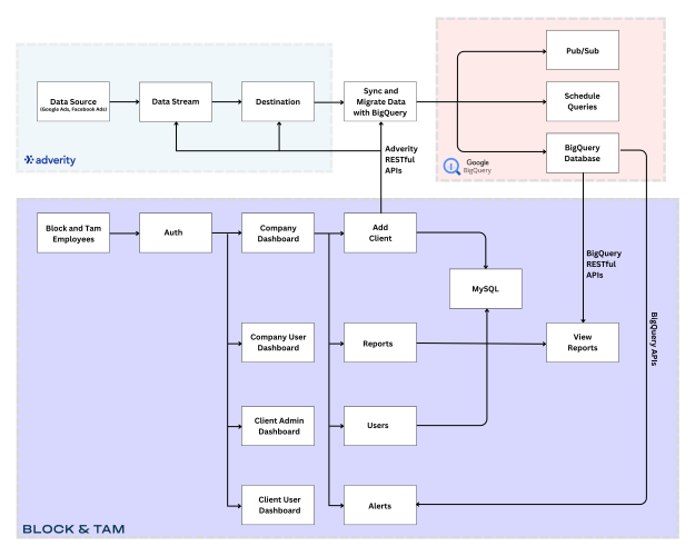
Block & Tam - Custom Data Visualization Platform

Block & Tam - Custom Data Visualization Platform

  • Block & Tam - Custom Data Visualization Platform screenshot 1
$100001 to $500000
6 weeks
Advertising & Marketing

Introduction
Block and Tam (B&T), a digital marketing agency specializing in PPC and SEM, delivers exceptional insights using Data Analytics and Generative AI (GenAI). Their services include gathering multi-source data, generating detailed reports, and adding context for actionable client understanding.

Challenges
B&T faced inefficiencies in reporting and presentation processes:

  • Limited Data Visualization: Looker Studio’s inadequate visualization tools hindered impactful data representation.
  • Manual Context Addition: Reports required manual context embedding via Google Slides, consuming time and risking errors.
  • Complex Interface: Looker Studio's interface was unintuitive for clients, increasing dependency on B&T.
  • Fragmented Workflow: Switching between tools disrupted consistency and scalability.

Solution
Closeloop Technologies developed a custom, AI-powered platform to address B&T's challenges:

  • Integrated Tech Stack: React-based frontend, Laravel backend, BigQuery storage, and GPT for AI-enhanced capabilities.
  • Centralized Reporting: A unified interface for report generation, context embedding, and client communication.
  • Automated Alerts: Real-time notifications for data changes ensure timely client updates.
  • AI-Driven Chart Creation: Analysts generate charts with natural language prompts, reducing manual effort.

Results

  1. Streamlined Operations: Consolidated data management cut manual effort by 90%.
  2. Improved Client Satisfaction: Customizable, user-friendly reports enhanced communication and insights.
  3. Scalability: BigQuery and AWS ensured effortless adaptation to growth.

Outcome
Closeloop’s platform revolutionized B&T’s operations, enabling efficient workflows, enriched client interactions, and scalable growth.

Datacube - Data Analytics Software

Datacube - Data Analytics Software

  • Datacube - Data Analytics Software screenshot 1
  • Datacube - Data Analytics Software screenshot 2
  • Datacube - Data Analytics Software screenshot 3
  • Datacube - Data Analytics Software screenshot 4
  • Datacube - Data Analytics Software screenshot 5
$500000+
12 weeks
Business Services

Client Introduction:

Datacube had the vision to help its customers with actionable analytics to leverage the data to its full potential by providing them the data they need to know where their business stands in real-time. So, they introduced the datacube platform, which imports data from any software or CRM and turns it into meaningful, visually appealing insights as opposed to boring spreadsheet reports from CRMs.

Focus: HVAC industry.

Challenges:

  • Complex SQL queries for custom KPIs.
  • TV browser compatibility issues.

Solutions:

  • Optimized SQL queries for enhanced dashboard loading speed.
  • Tailwind CSS integration for Silk browser responsiveness.

Features Highlights:

3rd party CRM integrations: The Datcube platform is built to easily integrate with third-party CRM platforms such as Service Titan. This provides our clients with the huge benefit of keeping Datacube and their CRM data in sync.

Custom-made boards: For each client, Datacube provides the flexibility to modify and even create new boards as per their needs. These boards are based on various KPIs to get a holistic view of any department of a business and measure its performance or the key areas where it needs to improve.

Contest Boards: Datacube has a feature where the clients can create a sense of competition amongst their employees to help them achieve their targets by creating contests with some winning criteria and prizes for the winners.

Review Board: Datacube has a feature where clients can connect their review accounts, such as Google reviews, with Datacube. The reviews from Google get organized and converted into meaningful consolidated reviews and ratings.

Results:

  • Doubled business growth due to reduced onboarding time.
  • Increased client interest in new features like contest boards.
  • Improved client satisfaction with timely payments and reduced complaints.
Upright - Inventory Management Software

Upright - Inventory Management Software

  • Upright - Inventory Management Software screenshot 1
$100001 to $500000
48 weeks
E-commerce

Upright Labs is a trusted advisor working closely with retailers, including Goodwill and Salvation Army, providing the leading multichannel inventory management software within the pre-owned retail market. Their premier multi-channel listing and inventory management software, Upright Lister, enables seamless product tracking at stores, easy creation and editing of manifests, efficient inventory and order management, real-time shipping, and streamlined reporting, reducing touchpoints and saving valuable time.

With Upright's support, organizations like Goodwill and Salvation Army lead the development, stabilization, and growth of their e-commerce departments, laying the groundwork for efficient and high-growth e-commerce operations. Upright's services also introduce innovative sustainability practices to supply chains, operations, and recycling, allowing clients to focus on their bottom line and ensuring long-term gains through client retention and company growth while contributing to environmental protection.

Closeloop Technologies has developed and maintains the core modules of the cloud-based "Lister" software, making it incredibly user-friendly for second-hand retailers to efficiently manage inventory and sell their products online, reaching customers everywhere. This powerful software processes hundreds of thousands of items each month and has played a vital role in helping retailers sell millions in inventory. By powering their e-commerce operations, your code will directly impact their continued success.

McCreadie Vestigo - Pharmacy Research Software

McCreadie Vestigo - Pharmacy Research Software

  • McCreadie Vestigo - Pharmacy Research Software screenshot 1
$100001 to $500000
48 weeks
Healthcare & Medical

McCreadie Group's Vestigo is a powerful web-based platform utilized by the Investigational Drug Service (IDS) to manage investigational drug products effectively. This comprehensive system facilitates tracking of all critical details, ranging from trial status and study team information to patient enrollment and IRB expiration dates. Vestigo seamlessly interfaces with OnCore, Research Pharmacists, EMR Systems, and Clinical Trial Management Systems (CTMS), ensuring seamless integration and data flow across various platforms.

Vestigo offers a comprehensive and integrated system that streamlines various aspects of clinical research management. The platform includes automated protocol management, catering to a wide range of study types and sizes, ensuring efficiency for both academic medical centers and smaller research sites. Inventory management features real-time tracking with detailed lot and item number information, enabling seamless monitoring of patient-specific inventory and returns or destructions. The system also handles dispensing and labeling, generating client-specific labels with barcodes for enhanced drug accuracy and patient safety. Customized billing and workload tracking are fully automated, increasing revenue and reducing manual invoicing labor costs. Moreover, Vestigo's electronic drug accountability reporting generates complete and compliant reports, supporting HIPAA and 21 CFR Part 11 requirements. The platform offers a robust set of standardized reports for various study types, ensuring ease of compliance and accurate record-keeping.

Closeloop designed, developed, deployed, and continues to maintain the McCreadie Group's Vestigo software—a fully custom platform that supports all aspects of IDS business operations. Vestigo is seamlessly integrated with 3rd party vendors and offers a complete set of APIs to facilitate connections with external partners. The entire platform, including the frontend user interface, solution architecture, coding (.Net, VB framework, SQL, JavaScript), QA, Training, and final deployment, was conceptualized and delivered within a remarkably efficient timeframe of 14-15 months.

Cordance - Salesforce CRM Implementation

Cordance - Salesforce CRM Implementation

  • Cordance - Salesforce CRM Implementation screenshot 1
$100001 to $500000
54 weeks
Information Technology

Our customer, operating under an 'acquire and scale' business model, faced several challenges due to the diverse CRM systems utilized by acquired portfolio companies. These challenges included issues with standardization due to different sales processes, complexities in managing pricing with varying products and configurations, difficulties in achieving a unified document signing process, and struggles with data integration and reporting.

To address these challenges, we proposed a comprehensive solution architecture. The plan involved customizing Salesforce Sales Cloud to align with the customer's sales processes and integrating Salesforce CPQ to handle the complex pricing requirements. Additionally, DocuSign was proposed to streamline document signing.

During implementation, thorough testing was conducted on the Sales Cloud, CPQ configuration, data integration, and reporting functionalities. The solution resulted in streamlined lead management, accurate quoting, and improved document signing efficiency.

The successful implementation empowered the customer to achieve greater efficiency, standardization, and transparency in their sales operations, leading to increased sales productivity, improved customer satisfaction, and enhanced revenue growth. As a result, the company established itself as a leader in the industry.

 Expiwell - Web & Mobile App Development

Expiwell - Web & Mobile App Development

  •  Expiwell - Web & Mobile App Development screenshot 1
$10001 to $50000
18 weeks
Information Technology

ExpiWell is an innovative data collection platform that enables experience-centered data collection, community building, and real-time interaction. With ESM (Experience Sampling Methodology, which helps you study people’s feelings, thoughts, and operating psychology in their day-to-day lives), participant engagement numbers, and real-time data, it collects deeper insights not limited to data points but human experiences. Its web platform is powered by ReactJS, while its native iOS is built using Swift and Android with Kotlin.

 Tailored Brands - eCommerce Web Development

Tailored Brands - eCommerce Web Development

  •  Tailored Brands - eCommerce Web Development screenshot 1
$50001 to $100000
36 weeks
E-commerce

Confused about what to wear today? Which outfit will make you shine at the event? Worry not, as this virtual closet in your pocket will suggest you the most suitable outfits according to your wardrobe inventory. Whatever the occasion, weather, or festival, Tailored Brands will help you bring out the best in you through your perfect clothing style. This eCommerce app also makes suggestions to the users on apparel they may buy as per their style and taste.

 Omnidian - Web App Development

Omnidian - Web App Development

  •  Omnidian - Web App Development screenshot 1
$100001 to $500000
55 weeks
Oil & Energy

Omnidian Inc. collects, monitors, and analyzes data for energy generated by solar power systems installed on thousands of homes in North West US. The company's business model is based on end-to-end solar power monitoring, field service repair, and performance guarantee products for the life of solar power systems. To achieve this, Omnidian needed a fully integrated custom platform capable of collecting data from various partners, storing that data in a specific format, running regular data analytics programs, and reporting on anomalies.

Closeloop designed and engineered a full-featured platform for Omnidian called Resolv (Java, Spring Framework, MySQL, React.js, AWS EC2, AWS S3, Amazon RDS), which is capable of importing data from multiple sources in multiple formats. This data goes through pre-processing and is then stored in multiple customer-specific databases. Post-processing consists of a series of software programs running in parallel to analyze the data and store the results in separate data warehouses. The front-end application consists of multiple dashboards, reports, and graphs, which are generated in real-time and can be configured by the app administrator to provide finely tuned data for the decision-making process. Resolve also integrates with the field service system (Zendesk) and can create support cases automatically based on parameters defined for different scenarios.

The first iteration of the platform was designed, coded, tested, and delivered in four months. Since then, two additional versions have been released, enhancing the capabilities and enabling integrations with additional partners.

HomeRun Financing - FinTech Software Development

HomeRun Financing - FinTech Software Development

  • HomeRun Financing - FinTech Software Development screenshot 1
$500000+
100+ weeks
Financial & Payments

PACE Funding Group Inc (PFG) provides Property Assessed Clean Energy (PACE) financing to Homeowners through its channel partners and direct sales people for making clean energy and energy efficient upgrades.

PACE loan approval and administration process is substantially more complex than a typical loan in terms of the number of steps, external partners involved, regulatory steps needed and paperwork required. PFG's business process consists of loan pre-assessments, quoting various loan terms and pricing options, and accepting/ processing/ evaluating customer applications. This is followed by loan approval by underwriters, and creating and sending relevant contracts to various parties/ municipalities. Lastly the loan is funded and contractors are paid after ensuring all work has been performed and accepted by the customer.

Closeloop designed, developed, deployed and currently maintains PFG's PACE Powertools system - a fully custom software platform for supporting all aspects of PFG's business. PACE PowerTools is integrated with several 3rd party vendors and also includes a full set of APIs for external partners to connect to it. The platform was conceptualized and delivered in 4 months including UX/ UI, Solution Architecture, Technology Selection, Coding (PHP, MySQL, JavaScript, XML, iOS/ Android Mobile Apps), QA, Training and final deployment.

 UTR Sports - Web Platform & Mobile App Development

UTR Sports - Web Platform & Mobile App Development

  •  UTR Sports - Web Platform & Mobile App Development screenshot 1
$100001 to $500000
36 weeks
Gaming

Client: UTR Sports (Universal Tennis)

  • Closeloop's analysis of the existing UTR Sports platform revealed several baseline issues, including the absence of a single-click payment method for returning customers. As a result, customers could not save their payment details for future transactions when registering for events.

Proposed Enhancements:

  • Save and manage credit cards for future transactions.
  • Introduce Apple Pay & Google Pay for faster payments.
  • Enhance the notification system with real-time text alerts.

Solution Implemented:

  • Revamped registration process with save card feature.
  • Seamless integration with Stripe payment flow.
  • Improved user experience and efficiency.

Results:

  • Enhanced user convenience and efficiency.
  • Streamlined event registration process.
  • Improved customer satisfaction and retention.
Cordance - NetSuite ERP Implementation

Cordance - NetSuite ERP Implementation

  • Cordance - NetSuite ERP Implementation screenshot 1
$100001 to $500000
50 weeks
Financial & Payments

Introduction

Our customer operates on an "acquire and scale" business model, providing guidance to vertical B2B SaaS companies for long-term success through acquisition. Previously, they tracked financial data in spreadsheets and small tools, but leadership found these processes inadequate when acquiring portfolio companies.

Challenges

Standardization- In the context of acquiring customers for SaaS companies (also known as portcos), various business models and ERP systems were being used. This lack of a standardized process created challenges.

Billing Solution & Complexity- Managing multiple pricing models and revenue recognition methods introduced complexity into the billing system. Configuring and maintaining different pricing models and revenue recognition rules became difficult as it required careful planning and testing to ensure accuracy and compliance. Dealing with different currencies within the portcos' operations added an additional layer of complexity.

Data Integration & Reporting- Integrating data from multiple ERP systems with varying standards challenges data accuracy, integrity, and timeliness. A unified standard process is required to establish seamless data integration and generate comprehensive reports for a holistic view of organizational performance.

Solution

Our team conducted a comprehensive assessment of the Customer's financial processes, including data management, contracting, invoicing, and financial reporting. This helped us identify pain points and areas for improvement.

Implementation

Managing the Financial Data of Portcos- NetSuite was configured to centralize and streamline financial data across all portcos. A unified chart of accounts was set up to ensure consistency and ease of reporting. This standardized approach organizes and categorizes financial data in a consistent manner.

Subscription Process Management- SuiteBilling module in NetSuite simplifies subscription management and billing.

We implemented SuiteBilling with the following features and configurations:

Contract Process and Billing Operations

To streamline billing operations and manage customer contracts, we customized the SuiteBilling module to align with specific business requirements and contract terms.

Subscription Lifecycle Management

We set up subscription plans for different product packages in SuiteBilling to efficiently handle the entire subscription lifecycle and offer various options to customers.

Customization for Financial Processes

In addition to core SuiteBilling features, we customize and configure financial processes for each customer, including revenue recognition rules, amortization schedules, revenue arrangements, plans, and other financial considerations.

Automated Invoicing and Financial Control

NetSuite's billing module is used for automated and accurate invoicing. Controls and approvals are implemented for financial oversight and compliance.

Enhanced Financial Reporting for Subscription Revenue

Created customized reports and dashboards for subscription revenue analysis, and applied revenue recognition policies to comply with accounting standards.

Results

Closeloop implemented standard financial processes in six weeks. In phase 1, they delivered SuiteBilling with revenue recognition and customizations to help manage portcos and automate invoicing.

Ithos - Web-Based Software

Ithos - Web-Based Software

  • Ithos - Web-Based Software screenshot 1
$100001 to $500000
60 weeks
Healthcare & Medical

Introduction

ITHOS Information Network provides regulatory compliance software and services for the cosmetic, personal care, and chemical industries. Their cloud-based platform integrates regulatory expertise with software tools to streamline compliance processes, product formulation assessments, regulatory report generation, and access to pertinent regulatory data.

Problem Statement

In the past, businesses seeking to enter the cosmetic industry encountered various hurdles concerning regulatory compliance, technical specifications, and adhering to industry best practices. This crucial information is essential for those involved in the development or implementation of cosmetic solutions. While a plethora of cosmetic-related information is available online, it is often scattered across multiple websites and sources, making it challenging to locate the necessary data. Additionally, identifying reliable suppliers for these products can prove to be a daunting task.

The infrastructure of IIN has multiple shortcomings such as lack of standardization, security vulnerabilities, complexity, absence of disaster recovery systems, scalability and reliability limitations, and high expenses. To address these issues, ITHOS partnered with CloseLoop to propose a new architecture hosted on AWS, with the aim of mitigating these challenges while ensuring minimal disruption during the transition.

How Closeloop assisted ITHOS in building this complex solution

With our solutions of consulting, development, testing and AWS Migration, ITHOS experienced a 30% reduction in IT costs, improved disaster recovery capabilities, gained access to new features and services, and enhanced scalability and security of sensitive financial data with Closeloop's assistance. Overall, Closeloop helped ITHOS achieve its business objectives and prepare for future growth.

Closeloop was an indispensable assistant in building a successful IIN solution that has been in production for years with commendable performance.

ERezLife - Cloud-Based Software

ERezLife - Cloud-Based Software

  • ERezLife - Cloud-Based Software screenshot 1
  • ERezLife - Cloud-Based Software screenshot 2
  • ERezLife - Cloud-Based Software screenshot 3
  • ERezLife - Cloud-Based Software screenshot 4
  • ERezLife - Cloud-Based Software screenshot 5
$50001 to $100000
52 weeks
Information Technology

Introduction

eRezLife's platform offers higher education institutions intuitive, cloud-based software that revolutionizes how they manage student affairs, campus life, and residential operations. By centralizing documentation, eliminating manual processes, integrating existing systems, and providing data-rich assessments, eRezLife empowers institutions to enhance the student experience and decision-making process.

Erezlife - A SAAS

This comprehensive solution has gained widespread acceptance in the US and Canada with a growing number of partners expressing interest. eRezLife's SAAS-based architecture enables generating a new application for new partners with just a single click, ready in minutes. The setup ensures exceptional performance, resulting in a large and satisfied customer base.

Solution

We gather requirements from stakeholders and create a roadmap for eRezLife. Our team of developers and testers collaborate closely and adhere to agile methodology to ensure successful product delivery. We contribute to product management, architecture, R&D, feature development, bug fixes, code reviews, code versioning, and quality assurance.

  • Product Management & Scrum Ceremonies
  • Product Architecture Solutions
  • Spike - R&D to identify challenges and risks in upcoming development
  • Feature Development
  • Bug Fixes and Maintenance
  • Code Reviews & Code Versioning
  • Quality Assurance

Our dedication and expertise ensure successful development and maintenance of eRezLife, meeting client and stakeholder needs.

Product Architecture​ Solution

The eRezLife team creates clean architecture solutions to enhance product usability, reliability, and performance. Each new customer receives a separate subdomain, such as abc.erezlife.com, with dedicated databases, code sets, and configurations to ensure smooth deployment. To manage infrastructure efficiently on AWS, we use Infrastructure as Code (IaC) using Terraform and Ansible Playbooks, along with the latest CI/CD techniques. eRezLife's resident life feature relies on a robust collaboration service between peers and residence managers, achieved through message broking. We leverage AWS SQS for effective message broking. For report generation, eRezLife utilizes AWS Lambda functions, enabling swift and efficient reporting. These well-thought-out architectural decisions ensure that eRezLife stands as a stable, secure, and reliable product that meets the needs and expectations of our customers.

Ajna - A Next Gen Staffing Software

Ajna - A Next Gen Staffing Software

  • Ajna - A Next Gen Staffing Software screenshot 1
$50001 to $100000
52 weeks
Information Technology

Introduction

The client is a top US recruitment agency that provides HR solutions for employers and employees. However, the majority of existing recruitment options are failing to efficiently find qualified candidates, resulting in wasted time and money. Ajna will revolutionize the industry by eliminating bias, ensuring compliance, reducing attrition, streamlining hiring processes, and maximizing business value while saving time for all parties involved.

Challenges

Our primary objective was to create a machine learning-based matching algorithm that provides precise results within seconds. Moreover, we had to design an automated interview scheduling process to save valuable time for both employees and employers. Lastly, we had to construct a payroll and reporting module that displays multiple reports based on diverse criteria, serving the needs of job managers and recruiters alike.

Solution

To solve recruitment challenges, we created Ajna, a cutting-edge SAAS platform catering to employers, job seekers, and recruitment agencies. It offers modern technology, advanced search engines, and superior services to simplify the recruitment process. Ajna's search engine utilizes a machine learning-based matching algorithm, considering various parameters such as job type, proximity, compensation, employment type, experience, job titles, requirements, and duties. The platform also features an automated scheduling tool, real-time communication, and two-way profile transparency, contributing to increased acceptance of job offers.To address these challenges, we have developed Ajna, a cutting-edge SAAS platform and the industry's first bias-free external and internal recruiting solution.

Ajna caters to employers, job seekers, and recruitment agencies. For employers seeking the most qualified candidates, it offers modern technology, advanced search engines, and superior services to simplify the recruitment process. For individuals exploring new job opportunities or career paths, Ajna helps them discover suitable options.

Result

Our web-based SAAS Recruitment software and iOS app deliver exceptional staffing and employment experiences for clients and candidates across various industries. Our system provides comprehensive office staffing and payroll services nationwide. We differentiate ourselves by promoting equitable hiring practices through gated profiles, bias-free job descriptions, and profile-building tools.

Executive Interview of Closeloop Technologies

Assim Gupta
Assim Gupta
CEO
Visit Profile
Kindly share your feedback on how Goodfirms has been doing so far in increasing your visibility among potential clients.
I’d say Goodfirms has been exceptional in bridging the gap between potential clients and companies like ours. Platforms like such add credibility to a business and provide assurance to the visitor (or a potential client) about the authenticity and capabilities of the service provider. Keep up the good work, guys!
Please introduce your company and give a brief about your role within the organization.
Closeloop Technologies is a California-based software consulting and development company. Closeloop’s goal is to provide avant-garde services for the ultimate satisfaction of its clients regardless of project challenges and strict timelines.

We cater to businesses of all sizes, types, and industries. Besides offering services to industry behemoths, and other enterprises, we assist start-ups and small businesses to grow from scratch into fully-grown companies. Our service umbrella includes mobile app development (iOS & Android) and website design and development, custom software development, CRM and ERP development (Salesforce, NetSuite, Zoho, and Zuora), eCommerce (mobile and web) development, and cloud computing services powered by tools such as Google Cloud, Amazon AWS, Kubernetes, and Microsoft Azure.
We started with a team of five members eleven years back, and now the headcount is more than 100. We aim to make businesses function better with groundbreaking software solutions, mobile and web applications, eCommerce portals, CRMs, and ERPs using modern-day tech that withstand the test of time.

Hello! I am Assim, the CEO of Closeloop Technologies and an Investor. I've worked with companies like Google, Microsoft, Facebook, Oracle, SGI, Essar, and VMWare before embarking on my entrepreneurial journey for about ten years.

Currently, I am one of the panelists at PitchForce which helps raise funds for new-age start-ups. I have also been a member of angel investment groups such as Band of Angels and Keiretsu Capital for a few years.
What is the story behind starting this company?
I have always been a staunch advocate for entrepreneurship, and before founding Closeloop, I started and grew a few other companies, out of which a couple gave me a fairly decent exit. I wanted to improve how businesses operate, and with Closeloop, we're doing just that by providing software consulting, custom software development, and software engineering and business automation services to organizations all over the world. We help businesses with process automation, product development, design, optimization, and development, along with scaling strategy and assistance.
What are your company’s business model–in house team or third party vendors/ outsourcing?
We are a company of more than a hundred people with in-house departments for all services we offer to our global clientele, including custom software design & development, mobile app development (both native and hybrid), website design & development, cloud computing solutions (Google Cloud, Kubernetes, AWS, Microsoft Azure), eCommerce and CMS development, ERP/CRM development (NetSuite, Salesforce, Zuora, Zoho), wearable app development, data analytics, and others.
How does your company differentiate itself from the competition?
Closeloop is a client-centric technology company focused on satisfying its customers more than anything else. We are more interested in building relationships rather than just delivering projects. We help businesses scale from start-ups to enterprises by becoming their technology partners, streamline business processes and company structures, and are not just another software company that vanishes after project delivery. Plus, we offer C-level consulting to all our clients regardless of their size, type, or sector which adds exclusivity to our services.
What industries do you generally cater to? Are your customers repetitive? If yes, what ratio of clients has been repetitive to you?
We offer services to diverse sectors of the business landscape that includes companies from industries like Finance, Banking, Healthcare, Recruitment, Lifestyle, Transportation, Education, Entertainment, Sports, Manufacturing, Food, Energy, and others. Our prime focus is on satisfying our clients, that not only ensures repeat work from the same client but also encourages them to spread the word about our services and refer us to their acquaintances and near and dear ones. With a high satisfaction quotient, our repeat clients percentage is more than 95%.
Please share some of the services that you offer for which clients approach you the most for?
We provide the following services:
  • Custom software development.
  • Software engineering consulting.
  • Process and business automation.
  • Product strategy and development.
  • UI/UX design and development.
  • Native & Hybrid mobile app development for Android and iOS.
  • Web app development (PHP, CakePHP, MongoDB, MySQL, Laravel, WordPress, Angular, React, Node, and others).
  • Cloud solutions (AWS, Azure, Google Cloud, and Kubernetes).
  • ERP / CRM solution development (NetSuite, Salesforce, Zoho, Zuora).
  • AI, Wearable, IoT, AR/VR, and Blockchain development.
  • Chatbot app development.
  • eCommerce and CMS development (Magento, Shopify, WooCommerce).
  • Data Analytics.
What is your customer satisfaction rate according to you? What steps do you take to cater to your customer’s needs and requirements?
Our customer satisfaction rate is greater than 95%. We are a people-focused company and follow a straightforward process at Closeloop that keeps things between our clients and us transparent. Though we encourage the use of innovative products and tools, we prefer people-connect wherever possible. We respect clients’ opinions and feedback and work towards a path that benefits both parties. We drive innovation and automation at Closeloop by exploiting trending technologies and learning new concepts, tools, and techniques that help our clients stay ahead of the curve. Our products not only improve customer experience but also satisfy our customers by generating more sales and profits.
What kind of support system do you offer to your clients for catering to their queries and issues?
We have a dedicated team of support executives who are available and happy to assist inquirers. In case of a technical problem or query, we have ready-to-help subject matter experts to address the queries. We also have the industry's best turnaround time, which impresses our customers.
What kind of payment structure do you follow to bill your clients? Is it Pay per Feature, Fixed Cost, Pay per Milestone (could be in phases, months, versions etc.)
The cost of the project is typically broken down into phases based on the milestones and deliverables that Closeloop Technologies and the customer mutually agree upon before the project. Of course, we charge an upfront fee for the commencement of the project. However, we will fully adjust the pricing structure and pattern based on the client's request.
Do you take in projects which meet your basic budget requirement? If yes, what is the minimum requirement? If no, on what minimum budget you have worked for?
Yes, we take up orders with a minimum budget of $50k.
What is the price range (min and max) of the projects that you catered to in 2021?
The year 2021 was unbelievably good. We did exceptional work for our clients. 
The price bracket we worked for in the last year was $100k to $1M and above.
Where do you see your company in the next 10 years?
The world of technology is evolving at a brisk pace. Being a part of this industry, we constantly look to evolve and deploy advanced methods and techniques to offer something impressive and innovative to our clients. In the future, too, we'd look to advance and become better at what we do and what we offer because the ultimate goal for us is to make our clients happy and deliver projects that add value to their business. 
I personally see Closeloop's future as very bright and promising, especially with the bunch of people we have; they are truly outstanding and passionate about what they do. We'd continue to impress the world with our immaculate software solutions and apps. In the end, I'd say that mobile technology is unavoidable; the quicker a business adopts it, the better.