Where science and technology work for you

Abto Software is a full-cycle custom software engineering company founded in 2007 and headquartered in Lviv, Ukraine, with a strong presence serving clients across North America and the EU. With nearly two decades of market experience and hundreds of successfully delivered projects, Abto has established itself as a trusted long-term development partner for over 200 businesses — from agile startups to large-scale enterprises.

Healthcare & AI at the Core

Abto Software brings particular depth to the healthcare sector, where its teams have delivered over 70 successful projects spanning telemedicine platforms, EHR systems, patient intake automation, medical imaging analysis, and HIPAA-compliant data management solutions. The company applies AI broadly across clinical and administrative workflows — from intelligent document processing and AI-powered diagnostics to chatbots that support patient engagement 24/7. Abto's healthcare clients benefit from custom solutions tailored to the complexity of real-world clinical environments, rather than off-the-shelf tools that rarely fit.

On the AI side, Abto offers a comprehensive suite of services including machine learning development, natural language processing, computer vision, predictive analytics, and robotic process automation (RPA). The team leverages CNNs, RNNs, LLMs, and other advanced neural network architectures to build solutions that go beyond automation — delivering genuine intelligence into business operations across healthcare, fintech, retail, logistics, and beyond.

Technology Stack & Engineering Excellence

Abto's tech stack spans most modern languages, frameworks, and development practices, with a primary focus on Microsoft technologies — including the .NET framework, ASP.NET Core, MS Azure, and related enterprise tooling. This deep Microsoft specialization, backed by Gold Partner status, makes Abto a natural fit for organizations building or modernizing enterprise-grade systems. Complementing this, Abto's engineering teams are equally at home with Python, React, Angular, Docker/Kubernetes, cloud-native architectures, and modern MLOps pipelines.

Computer Vision Leadership

Abto operates one of the largest Computer Vision AI departments in Eastern Europe, with recognized expertise in Intelligent Video Analytics, Data Extraction solutions, Advanced Driver Assistance Systems (ADAS), and Intelligent Transportation Systems (ITS). From real-time driver behavior monitoring to license plate recognition and pose estimation for medical rehabilitation, Abto's CV capabilities are both broad and production-proven — deployed with clients including major global corporations.

Recognized by Clutch, Deep Knowledge Analytics, TechReviewer, and other trusted platforms, Abto Software combines scientific rigor with pragmatic engineering — built on the founding vision of three mathematicians who believed software and science should work together to create real-world value.

Ukraine Ukraine
Heroiv UPA St., 71B, Lviv, Lviv 79018
+38 032 242 3307
$25 - $49/hr
250 - 999
2007

Why Abto Software?

  • Deep .NET & Microsoft expertise
  • AI-powered solutions across industries
  • Top CV AI team in Eastern Europe

Service Focus

Focus of Artificial Intelligence
  • Deep Learning - 50%
  • Machine Learning - 50%
Focus of Big Data & BI
  • Data Visualization - 10%
  • Data Analytics - 20%
  • Data Science - 20%
  • Predictive Analytics - 30%
  • Business Intelligence Consulting - 20%
Focus of Cloud Computing Services
  • Private Cloud - 100%
Focus of Blockchain Development
  • Smart Contract Development - 50%
  • Private Blockchain Development - 50%

Industry Focus

  • Healthcare & Medical - 20%
  • Retail - 15%
  • Financial & Payments - 10%
  • Information Technology - 10%
  • Manufacturing - 10%
  • Automotive - 5%
  • Consumer Products - 5%
  • Education - 5%
  • Government - 5%
  • Real Estate - 5%
  • Utilities - 5%
  • Oil & Energy - 5%

Client Focus

50% Medium Business
30% Small Business
20% Large Business

Detailed Reviews of Abto Software

No Review
No reviews submitted yet.
Be the first one to review

Client Portfolio of Abto Software

Project Industry

  • Healthcare & Medical - 39.1%
  • Education - 4.3%
  • Retail - 13.0%
  • Information Technology - 8.7%
  • Transportation & Logistics - 8.7%
  • Real Estate - 4.3%
  • Other Industries - 4.3%
  • Utilities - 4.3%
  • E-commerce - 4.3%
  • Startups - 4.3%
  • Telecommunication - 4.3%

Major Industry Focus

Healthcare & Medical

Project Cost

  • Not Disclosed - 100.0%

Common Project Cost

Not Disclosed

Project Timeline

  • 1 to 25 Weeks - 13.0%
  • 26 to 50 Weeks - 52.2%
  • 51 to 100 Weeks - 34.8%

Project Timeline

26 to 50 Weeks

Portfolios: 23

AI supported jump recognition and analysis

AI supported jump recognition and analysis

  • AI supported jump recognition and analysis screenshot 1
Not Disclosed
4 weeks
Healthcare & Medical

Our client was looking for partners with required technical expertise to deliver an enterprise school platform. The project was centered around integrating jump recognition and analysis by leveraging artificial intelligence to extend an enterprise-level school platform to improve physical health of children at schools.

Our team was aiming to adapt complex algorithms that could:

1. Accurately recognize physical activity in real-time

2. Quickly evaluate & measure performed movements

3. Automatically compare the movements with the reference pattern

Abto's engineers were working on using live streams from both:

1. Web cameras from the user’s PC or laptop

2. Front cameras from the user’s smartphone or tablet

We covered:

  • Business consulting
  • Solution design and research
  • PoC development
  • Integration planning

Value delivered to business:

Our team has covered business consulting, solution design and research, PoC development, and smooth integration planning to implement jump recognition and analysis for a school platform to improve public health.

CV enabled American Sign Language recognition

CV enabled American Sign Language recognition

  • CV enabled American Sign Language recognition screenshot 1
Not Disclosed
13 weeks
Education

Abto Software took part in an ambitious competition to design a model to recognize and classify ASL signs, aimed at education gamification. 

Having covered initial discovery, approach determination and evaluation, our team created a TensorFlow Lite language model, trained on data extracted using the MediaPipe Solution.

To allow the algorithm to run across devices and limit the latency, the videos aren’t stored on a public cloud. That means the inference must be smoothly conducted on the user’s device.

The project's main goals:

  • To develop an ASL recognition model prioritizing accuracy 
  • To ensure the machine learning model can run on Android and iOS

The stages our team has covered:

  1. Preliminary discovery – we explored different approaches to gain more insight into the best practices
  2. Architecture design – we designed a model to associate data with the corresponding ASL signs
  3. Model training – feeding the built model with the training dataset to help it learn different patterns
  4. Model evaluation – providing the created model with the testing dataset to compare the predicted output with the actual labels
  5. Model fine-tuning and optimization (iterative tweaking and retraining to achieve better accuracy)
  6. Model conversion into the requested format (TensorFlow Lite)

Opportunities:

The designed ASL model is optimized for deficient internet connection, which makes it suitable for use even in developing countries.

The described ASL model isn’t using original input (user video’s), which preserves patient security and privacy and ensures regulatory compliance.

With integrated ASL recognition into products and services, people with hearing loss can enjoy:

  1. Improved communication
  2. Educational support and gamification
  3. Social inclusion
  4. Practical implementations (convenient control over technology, including phones, wearable devices, and home automation systems)
Computer vision based self-diagnosis telemedicine

Computer vision based self-diagnosis telemedicine

  • Computer vision based self-diagnosis telemedicine screenshot 1
  • Computer vision based self-diagnosis telemedicine screenshot 2
Not Disclosed
30 weeks
Healthcare & Medical

Abto Software has entered into cooperation with the healthcare-focused vendor to help medical professionals notably improve patient outcomes by ensuring personalized treatment and easy-to-follow exercise tutorials. Our team provided human body movement detection to facilitate remote monitoring and value-added, patient-first care by implementing computer vision.

By introducing the solution, our client can achieve: 

  • CV-based application, enabling therapists to treat more patients, scales up business growth
  • CV-based telehealth, being an on-demand solution, gives a competitive edge

The app enables seamless appointment scheduling and direct information transmission to clinicians, accelerating the patient’s recovery

The solution can benefit:

1. Healthcare businesses

2. Medical professionals, in particular physical therapists

3. Physiotherapy patients, providing personalized digital care with an appropriate guidance

And make healthcare services more accessible for patients:

  • That undergo physical therapy for rehabilitation
  • That have chronic conditions
3D body measurement technology

3D body measurement technology

  • 3D body measurement technology screenshot 1
  • 3D body measurement technology screenshot 2
  • 3D body measurement technology screenshot 3
Not Disclosed
100 weeks
Retail

By leveraging domain-specific knowledge and experience, we implemented 3D body measurement technology for the B2B model, benefiting businesses – apparel manufacturers, online and offline retailers, fitness providers, – and end-users across industries.

At the very moment, we assist the company in the smooth integration of the 3D body measurement technology into the customers’ platforms, simultaneously providing ongoing support and maintenance.

Our 3D body scanning technology is twice as accurate if compared to manual hand measuring and provides numerous calculations – chest, stomach, waist, hip, bicep, forearm, thigh, calf, and more – in every new scan. The platform can be successfully used to streamline size recommendation, pattern design, apparel production, and more, providing value to manufacturers and retailers.

The product:

1. Increases reach – by providing unique functionality, the solution is helping the client reach more potential customers and enter new markets

2. Drives revenue – by rising sales volumes, the solution is, naturally, multiplying revenue

RPA platform legacy modernization

RPA platform legacy modernization

  • RPA platform legacy modernization screenshot 1
Not Disclosed
100 weeks
Information Technology

Our client is an end-to-end process intelligence provider that delivers unique workflow automation solutions to help organizations in streamlining business operations and productivity.

Project's main objective:

Abto Software was involved to handle complex issues, which have negatively affected customer experience. After conducting a thorough investigation, our engineers worked out a strategy to modernize the outdated legacy product. This strategy included the development of web browser extensions, plugin design, and UI automation. 

We covered:

  • Legacy modernization
  • Performance optimization
  • Cloud migration
  • Cross-platform development

The modernization of the RPA platform resulted in:

1. Faster upgrades: The time to upgrade was minimized from a whole month to a few days

2. Smooth workflows: Each new product migration takes place more easily

3. Reduced manual workflow steps: Product installer was stabilized & configuration was automated

4. Minimized bugs during migration

Booking service price aggregator

Booking service price aggregator

  • Booking service price aggregator screenshot 1
Not Disclosed
39 weeks
Transportation & Logistics

Abto Software has entered the collaboration to develop an unprecedented direct connect distribution API for a market leader providing modern, standard compliant, B2B and Host2Host solutions, streamlining hotel & resort, flight, car, and other popular types of bookings. Our team successfully delivered a solution allowing resellers and distributors to connect with hospitality, airlines, transportation, travel and entertainment vendors to provide their services more efficiently.

Our engineers successfully developed an aggregator to gather and summarize voluminous information originating from numerous sources.

We covered:

a. Market analysis

b. Approach selection and validation

c. Software development

– Custom API to simplify hotel navigation (booking, cancellation, price and offer tracking) 

– Custom API to simplify flight navigation (booking, cancellation)

– Custom API to aggregate multiple vendors in one single place to ease reservation management

– Custom API for notifications on availability and pricing

d. Product support and maintenance

Value delivered to business:

Our team has built an aggregator that receives and stores up-to-date information on bookings and cancellations. To maximize the benefit, our engineers also implemented instant notifications to inform interested parties about changes associated with placed or canceled reservations, current pricing, new offers, and more.

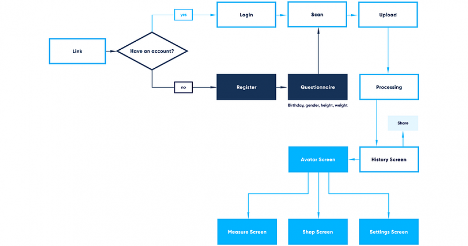
Pose Detection technology for MSK rehabilitation

Pose Detection technology for MSK rehabilitation

  • Pose Detection technology for MSK rehabilitation screenshot 1
  • Pose Detection technology for MSK rehabilitation screenshot 2
Not Disclosed
100 weeks
Healthcare & Medical

Abto Software developed the technology for real-time markerless motion capture that ensures skeleton tracking and high-quality human motion recognition for a wide range of movements and exercises using just cameras of mobile devices or personal PC.

Specifically built to facilitate a smooth integration of MSK rehab platforms to empower personal physical therapists.

Abto’s technology is meant to transform virtual physical therapy care by using a live video stream, from a mobile or PC camera and advanced AI techniques to replace bulky sensors and accurately perform complex analyses to empower physical therapists. No additional hardware or software is required.

Human pose estimation and analysis software by Abto:

  • Has no usage fee
  • Runs on iOS, Android, edge devices, and high-load servers – compatible with smartphones, tablets, and computers
  • Provides extended key points skeletons
  • Works without markers or sensors
  • Shows custom analysis for single and multiple persons
  • Supports a wide range of different movements/exercises
  • Provides tracking in real-time
  • HIPAA-compliant, FDA
  • Shows high accuracy: different accuracy metrics can be supported

Backed by years of experience, our engineers built a custom real-time AI-based human body motion analysis technology for MSK rehabilitation therapy. Check how it works: https://www.youtube.com/shorts/uEQdF2OqqTE

Telemedicine platform for US healthcare provider

Telemedicine platform for US healthcare provider

  • Telemedicine platform for US healthcare provider screenshot 1
Not Disclosed
30 weeks
Healthcare & Medical

Abto Software has assisted a large healthcare provider operating multiple private clinics in the United States. The project was aimed at delivering an easy-to-navigate mobile application to facilitate healthcare delivery.

Our team has covered every phase from initial business analysis and design to deployment and maintenance. The cooperation has brought sensible benefits – the launched mobile application and its web version are being actively utilized to streamline appointment management, treatment planning, medication abidance, and other day-to-day operations.

Our team was aimed:

  • At building a custom telemedicine platform, respectively optimizing healthcare delivery
  • At improving caregiver-patient interaction (mainly remote, but not excluding in-person)
  • At facilitating medical insurance 
  • And streamlining data management, more specifically data collection and access

We covered:

  • Business analysis 
  • UI/UX design (specs, mockups, dynamic prototype)
  • POC creation
  • MVP development
  • Third-party integration
  • Product implementation
  • Quality assurance
  • Ongoing maintenance and support

And delivered:

  • A cross-platform mobile application (iOS, Android)
  • A handy web version that serves medical personnel (administration staff, clinicians, nurses)
Package & delivery management

Package & delivery management

  • Package & delivery management screenshot 1
Not Disclosed
30 weeks
Transportation & Logistics

Abto Software has entered the cooperation in order to upgrade and modernize the already available solution for package and delivery management in high-density housing environments. Having required technical expertise, our company has covered CRM and SCM development, cloud migration, and automation through implementing computer vision.

The project’s main goals:

  • To extend the platform with a CRM solution to optimize customer support
  • To extend the system with an SCM solution to improve logistics management
  • To utilize cloud computing and provide improved flexibility and scalability
  • To adopt advanced technology and extend existing functionality

Our engineers:

a. Created a monitoring system to track emailing-related issues 

b. Provided a REST API to verify email addresses

c. Created a monitoring system to track SMS-related issues

d. Handled the storage configuration to manage email/SMS history

The built package and delivery solution provides for:

  • Reduced time and cost
  • Increased security
  • Customer satisfaction
  • Market competitiveness
AI enabled real estate marketplace

AI enabled real estate marketplace

  • AI enabled real estate marketplace screenshot 1
  • AI enabled real estate marketplace screenshot 2
Not Disclosed
34 weeks
Real Estate

Abto Software has cooperated with a startup to deliver a custom, cross-platform solution with rich, easy-to-navigate functionality, enhanced with computational technology to provide higher competitiveness on the real-estate market.

Project’s main goals:

1. Software development

At the first stage, our team was focused on designing a marketplace with an intuitive property search based on specific criteria and filters.

2. ML training and implementation

At the next stages, our engineers were working towards implementing machine learning for streamlined property matching and comparison.

Our team has covered:

  • Software development:
    • Cloud architecture
    • Application architecture (frontend, backend, data storage)
    • Data architecture
    • MVP composition
  • ML training and implementation

Value delivered to business:

We delivered a platform that generates relevant recommendations to facilitate property search and matching. The marketplace, enhanced by machine learning, is an appealing solution streamlining greater customer reach and higher market competitiveness.

Belt-drive systems engineering toolkit

Belt-drive systems engineering toolkit

  • Belt-drive systems engineering toolkit screenshot 1
  • Belt-drive systems engineering toolkit screenshot 2
  • Belt-drive systems engineering toolkit screenshot 3
Not Disclosed
100 weeks
Other Industries

In 2019, Abto Software began a long-term cooperation with a leading manufacturer in the machinery industry. Our client is a public corporation designing on-demand power transmission solutions serving agriculture, automotive, construction, and other large sectors.

Abto Software was involved in migrating outdated technologies (VBA, VB6, and LISP) to the .NET framework. After the legacy products were converted, we helped the client go cross-platform and added new functionality to boost overall productivity.

We covered:

  • Business analysis
  • Legacy modernization (detailed analysis, roadmap creation, preparation, migration and finalization of code, quality assurance, software development)
  • Unit testing
  • Automated testing
  • Architecture refactoring
  • Custom desktop, web and mobile development

Our team also provided additional services to ensure smooth implementation of the delivered functionality, which includes:

  • Thorough testing and debugging
  • Technical support and maintenance
  • The creation of detailed user manuals

Value delivered to business

Abto Software was working towards converting slow functions, all written in different programming languages. This allowed the client's business to stay highly adaptable to the fast-changing market.

At the first stage, we modernized outdated tools and consolidated them within one solution, which allowed our client to:

  • Save considerable license costs for 75% of users
  • Resolve major runtime issues
  • Optimize new employee training by standardizing the workflow and providing comprehensive manuals
  • Minimize prospective maintenance and development costs
Automated cloud-based document generation solution

Automated cloud-based document generation solution

  • Automated cloud-based document generation solution screenshot 1
  • Automated cloud-based document generation solution screenshot 2
  • Automated cloud-based document generation solution screenshot 3
  • Automated cloud-based document generation solution screenshot 4
  • Automated cloud-based document generation solution screenshot 5
Not Disclosed
30 weeks
Retail

One of the challenges our client was continuously struggling with, was the manual management of documents. Due to the wide product portfolio, the creation and update of documents were time-consuming and inefficient. Another challenge the client pointed out was keeping the documents always up-to-date for the end customer. This meant providing the most recent information on specifications and certifications.

Abto Software was contracted to deliver independent applications to meet the needs of two separate divisions. Even though these were separate requests, we saw an opportunity to combine required functionality into one multi-purpose platform, precisely tailored to the daily needs of both in-house divisions.

Our custom-built, automated document generation solution:

  • Allows creating and updating marketing documents of three different types skipping used manual tasks, and can be upgraded to generate other types as well
  • Helps maintaining the most recent information on specifications and certifications always up-to-date and easy-to-access

Project's main goals:

During the project’s scope, we focused on delivering a tailor-made, automated document generation solution, which would:

  • Reduce repeated manual routines (marketing document creation, update, and management)
  • Unify processes across divisions
  • Reduce time and cost 
  • Increase performance and productivity

Delivered solution:

Abto Software has delivered a cloud-based, automated document generation solution

focusing on:

  • On-demand functionality
  • (marketing document creation, update,
  • and management across divisions)
  • Security requirements
  • (platform access, quick sign-on)
  • User-friendly interface
  • Unified format and structure
  • of all marketing documents
EHS compliance reporting platform

EHS compliance reporting platform

  • EHS compliance reporting platform screenshot 1
  • EHS compliance reporting platform screenshot 2
  • EHS compliance reporting platform screenshot 3
  • EHS compliance reporting platform screenshot 4
Not Disclosed
21 weeks
Information Technology

Our client empowers customers with insights all across Environment, Health, and Safety regulation compliance. The vendor helps organizations minimize their share in today’s environmental pollution, protect employees, and improve overall productivity.

Abto Software took over the implementation of an offline mode for a custom compliance reporting platform. This feature enables inspectors to report found inconsistencies at examined industrial facilities even without an Internet connection.

Main goals:

The project’s main goal was to implement the most valuable features in the offline mode:

  • Create new conformity tasks
  • Edit existing conformity tasks
  • Assign new conformity tasks to executors
  • Access recently synchronized reports 

During the implementation of the offline mode, our engineers focused on:

  1. Improving the user authorization to keep the users logged in 
  2. Maintaining the REST API HTTP requests only for those services that require an Internet connection 

We covered the implementation of an offline mode for the essential functionality of an advanced compliance reporting platform, which incorporated:

  • User authorization
  • Data synchronization

Value delivered to the business:

The implementation of the core functionality in the offline mode can bring the business a competitive advantage. The possibility to utilize valuable features despite poor Internet connection transforms the mobile application into an on-demand product standing out from similar competitor apps.

Renewable energy community network

Renewable energy community network

  • Renewable energy community network screenshot 1
  • Renewable energy community network screenshot 2
  • Renewable energy community network screenshot 3
Not Disclosed
43 weeks
Utilities

Abto Software applied field-specific knowledge and experience to contribute to the global initiative. To accelerate positive changes and mitigate the many negative impacts of today’s climate change, our team took over the development of a cloud-based environment that simplifies the interaction between organizations and providers in the renewables industry.   

We designed a solution to streamline:

  • Direct communication and cooperation between experts
  • Project and product management
  • Insight-driven decision-making
  • Market investigation

Project's main goals: 

  1. Optimized management through simplified activity tracking
  2. CMS design
  3. Third-party integrations
  4. File security
  5. GDPR compliance
  6. AAD B2C user flows and built-in, custom policies
  7. A user-friendly, responsive design

Our team covered the following tasks:

  1. Backend development
  2. Frontend development
  3. CMS implementation
Designing custom NFT marketplace

Designing custom NFT marketplace

  • Designing custom NFT marketplace screenshot 1
  • Designing custom NFT marketplace screenshot 2
  • Designing custom NFT marketplace screenshot 3
  • Designing custom NFT marketplace screenshot 4
Not Disclosed
47 weeks
E-commerce

In 2021, our company was contacted by a startup specializing in digital collectibles, and serving NFT creators. The client was interested in creating a unique NFT marketplace for viewing, renting and securely purchasing digital assets, which can then be exchanged for physical items.

The team, provided by Abto Software, successfully covered the POC and delivered a custom NFT marketplace. The product’s core functionality includes selling/purchasing, advanced search, search filters, voucher minting, and more, all wrapped in an intuitive, user-friendly UI/UX design.

The project’s main goal was to design and deliver a manageable NFT marketplace:

  • To provide both creators and collectors with the necessary functionality to sell and buy digital assets, and seamlessly mint – create on the blockchain – NFTs 
  • To provide cost efficiency, improved security, and independence 

We covered:

  • The design of a single-page application by using Next JS
  • The implementation of the REST API for the smooth interaction with the flow blockchain
  • The setup of the AWS environment

The delivered NFT marketplace:

1. Reduces costs

With the tailor-made NFT marketplace, the startup can enjoy the benefits of decentralization and omit conducting transactions through intermediaries.

2. Increases security

Traditional marketplaces are often the subject of fraudulence and are dangerous for both the seller and the customer. By leveraging blockchain technology, we provided for security and transparency of every single transaction.  

3. More independence

Since the NFT marketplace is decentralized, it is not subject to the same regulations as a traditional platform. This provides more freedom and flexibility for both the seller and buyer.

Early disease detection assistance

Early disease detection assistance

  • Early disease detection assistance screenshot 1
Not Disclosed
43 weeks
Healthcare & Medical

Abto Software was contacted by a technology provider specializing in biotechnology research. The company designs software helping to identify and treat severe brain injury and related brain conditions.

Abto was contacted to refactor a legacy web portal the client has designed for a partner company. The solution allows employees to access, upload, review and share relevant information avoiding standard, paper-based bureaucracy.

The project’s main goals can be reduced to:

1. Product architecture, deployment and maintenance optimization:

  • All components are deployed in a reliable way with redundancy
  • The picked DevOps methodology provides for rapid and reliable delivery of new code changes
  • The solution provides for horizontal autoscaling with traffic load balancing 
  • The infrastructure is applicable for replication

2. HIPAA compliance

Because of data sensitivity, all components have been set up in compliance with the HIPAA standard.

We covered:

  • Infrastructure, code, and CI/CD:

– The implementation of CI/CD for completely automated deployment

– The replacement of the hosting solution in place

– The switch to proper container configuration

  • Development-related environments deployment
  • Production environment deployment
  • Product maintenance
Abnormal blink pattern identification

Abnormal blink pattern identification

  • Abnormal blink pattern identification screenshot 1
Not Disclosed
43 weeks
Healthcare & Medical

Abto Software was approached to develop a tailor-made mobile application for simplified data management. The solution can be seamlessly connected to medical measuring devices, which test and identify blink patterns, and utilized for further data-driven diagnosis and treatment.

The main goal was to deliver a mobile application, which would:

  • Seamlessly connect to medical measuring devices via Bluetooth
  • Notably facilitate operational processes associated with registered patient and test result management to provide data-driven decision-making and facilitate higher quality medical service

We covered:

1. Custom mobile app development

Using Swift, we covered iOS development for simplified data management and delivered a tailor-made, functional application.

2. Device integration

At the next stage, our engineers:

  • Investigated the data formats of medical Bluetooth devices
  • Worked out an approach for the seamless extraction of data from the connected devices
  • Ensured the quick and smooth extraction of data from the mentioned devices

3. UX/UI design

At this project stage, our designer covered the application’s architecture for better conceptual understanding, keeping in mind both the target audience and the client company’s industry-specific needs and corporate style.

Custom NLP model for US sustainability startup

Custom NLP model for US sustainability startup

  • Custom NLP model for US sustainability startup screenshot 1
  • Custom NLP model for US sustainability startup screenshot 2
  • Custom NLP model for US sustainability startup screenshot 3
  • Custom NLP model for US sustainability startup screenshot 4
Not Disclosed
30 weeks
Startups

Project overview

The startup company approached Abto Software to investigate the opportunity of implementing artificial intelligence to build a marketplace, which would make finding eco-friendly brands significantly easier. Having exhaustive field knowledge and experience in AI and natural language processing, our team took on the project to deliver a product that should be leading the market today.

The project’s main goals:

  • Compose a successful PoC to test whether the planned product can be successfully deployed

  • Develop NLP (Natural Language Processing) model capable of quickly finding relevant information

How the solution works

By utilizing machine learning, the solution is able to introduce intelligent navigation. The designed NLP system helps identify document elements, including headers, footers, tables, and charts, and extract relevant details, and extract that information to simplify product discovery.

Also enhanced AI model categorizes and scores found pertinent information via finding specific answers to specific questions (closed and opened). 

eCommerce digitalization went from conversational chatbots to business process automation and enhanced customer service. AI and NLP technologies allowed to improve the shopping experience.

Main challenges:

  • Simplifying requests for the NLP model to process

  • Obtaining complete, relevant information
  • Selecting the most suitable AI model

The developed NLP model provides the following benefits:

  • Compliance with global trends, and, accordingly, attraction of potential users
  • Introduction of a unique search mechanism
Cloud-based data warehouse for fertility clinics

Cloud-based data warehouse for fertility clinics

  • Cloud-based data warehouse for fertility clinics screenshot 1
Not Disclosed
30 weeks
Healthcare & Medical

Project overview

Abto Software was approached by a company, which helps medical practices to optimize the process of providing full cycle fertility services (clinical, operational and administrative). 

Our client has felt the need for a custom-built, reliable data warehouse, which would provide the company’s employees with real-time quality data and reporting. Until then, all data was stored in the product system and required manual processing, which was rather inefficient and created business risks.

Cooperating with Abto Software has resulted in the successful separation of sensitive business data and the implementation of a modern, cloud-based data warehouse. 

Main goals:

  • DWH development
  • Business automation

How the solution works

We delivered a cloud-based data warehouse providing for efficient collection and integration of information associated with customer management, accounting and marketing processes, and related business modules. The solution is a highly reliable, flexible and cost-efficient platform, which provides real-time insight.

Our team covered the following tasks: 

  1. Data ETL
  2. Data warehouse development
  3. Reporting layer development
  4. Platform support

The benefits achieved with the new data warehouse:

  • Versatile architecture
  • Resource efficiency
  • Quality data
  • HIPAA compliance
EMR system for US healthcare provider

EMR system for US healthcare provider

  • EMR system for US healthcare provider screenshot 1
Not Disclosed
52 weeks
Healthcare & Medical

Project overview
In 2021, our team took on a project for a diagnostic imaging network. The project’s main objective was the development of an advanced EMR (electronic medical record) system in order to make the work of clinicians a whole more efficient.

We covered:

  • EMR system development
  • Scheduling service’ integration
  • CI/CD and testing
  • Maintenance

Advantages of the delivered solution:

  • Seamless staff and patient appointment management

  • Easy staff schedule planning

  • Secure patient history storing

  • Advanced reporting on the overall efficiency of the clinic’s different individual structures  

Main challenges faced during the project:

  • Most of the project was taken up by the work on the system’s architecture

  • HIPAA compliance was one of our main priorities, that is, all data was anonymized

  • Our developers didn’t have full access to the already existing database structure, that is, they created comprehensive APIs that did not depend on a specific system

Replacement of warehouse management ERP solution

Replacement of warehouse management ERP solution

  • Replacement of warehouse management ERP solution screenshot 1
Not Disclosed
100 weeks
Retail

Abto Software took over a project aimed at the replacement of a warehouse management ERP system. The outdated ERP system was implemented in the Liferay platform and enhanced by custom-built portlets.

The solutions, provided by our client, are designed to keep track of the movement and holding of products inside warehouses. The software is utilized to process accounting, storing, receiving, shipping, and more.

Main goals:

  • Migrating the old desktop solution to the web to digitize internal processes
  • Adapting the front-end part to make the solution mobile-friendly
  • Increase the overall performance and stability of the implemented solution

Main challenges:

  1. Preparation for the migration
  2. Lack of comprehensive documentation on Liferay migrations
  3. Dictionary management related constraints
  4. Working with 30-years-old database

We provided:

  • Replacement' feasibility research
  • Middleware implementation
  • Application rebuild
  • ERP development
  • Requests’ analysis implementation

The product includes the following features:

  • User authentication and authorization 

  • Multi-tenant User management 

  • Role-based access 

  • Order management center

  • Kitting process management

  • Billing process management

  • User dashboard

Improving digital employee workspace

Improving digital employee workspace

  • Improving digital employee workspace screenshot 1
Not Disclosed
100 weeks
Telecommunication

Project overview

In 2017, Abto Software extended the internal software development team of a solution provider to improve an outdated communication network. Today, the rebuilt software brings payback in a form of improved productivity, performance, and increased profit.

Abto Software was hired by a company providing an already outdated intranet solution for enterprises. The platform was obsolete and had poor functionality. The struggles our client had to deal with, included major maintenance issues. Today, the updated and improved platform is being utilized by the vendor and sold to customers all over the globe.

Main goals:

  • Migrating legacy software
  • Extending existing functionality

We covered:

  • Research and business consulting
  • Product migration
  • Functionality extension
  • Front-end development

Main challenges

  • Platform refactoring
  • Functionality extension  
Healthcare platform for managing child abuse

Healthcare platform for managing child abuse

  • Healthcare platform for managing child abuse screenshot 1
  • Healthcare platform for managing child abuse screenshot 2
  • Healthcare platform for managing child abuse screenshot 3
Not Disclosed
100 weeks
Healthcare & Medical

In 2020, Abto Software was contracted to build an advanced healthcare solution to help medical workers track, investigate and report child abuse. Our team successfully delivered a website and a mobile application, which help healthcare professionals collect and share data about the mental and physical state of patients.

Abto Software was happy to contribute to an initiative aimed at the protection of children’s rights and health. Our solution helps clinicians to record relevant data and investigate alarming cases. Responsible professionals can fill out detailed medical forms, attach photos and videos, documents, and victim interviews, which record child assault. This information can be then reviewed by specialists who can submit impressions and conclusions about the patient’s condition.

Our team covered the following tasks:

  • Researched the healthcare market focusing on telemedicine solutions with similar core functionality
  • Designed and implemented a telemedicine application for web and mobile
  • Integrated the delivered solution with the personal devices of involved medical workers
  • Tested and launched the telemedicine application