AI-first data engineering & document automation

Datsugi helps B2B companies turn scattered data into operational advantage by building intelligent systems — integrations, pipelines, and AI-powered automation.

With deep expertise in HubSpot and Salesforce APIs, ERP integrations (Business Central, NetSuite, custom systems), and modern data infrastructure (PostgreSQL, Snowflake, Apache Iceberg), we connect, normalize, and activate your data across your entire stack.

Our services include:

» Data integration and migration — Unifying databases, CRMs, ERPs, and SaaS tools into reliable data warehouses that can be used for downstream BI and data activation

» AI and document automation — Extracting structured data from invoices, contracts, emails, and PDFs with production-ready accuracy using a mix of OCR and AI techniques

» RAG systems and AI agents — Multi-step agentic workflows that automate complex business processes, not just answer questions... Think Lovable for your own internal processes

» Custom platforms — B2B SaaS, internal company tools, and data-intensive products that require many integration across multiple databases, APIs, and storage systems

» Go-to-market automation — Lead scoring, deal workflows, and AI-powered enrichment connected to HubSpot, Salesforce and any of your ERP systems (even the hyperniche ones!)

Like the Japanese forestry technique we're named after, we build sustainable data foundations that support continuous growth for years to come.

Every project starts with detailed scoping, a Gantt chart before code, weekly progress updates, and full documentation at handover. No black boxes — just radical transparency.

Ready to put your data to work?

Request a free 1-hour consultation on our website.

Partner Programs

AWS Partner
Google Partner
Italy Italy
Via Panciatichi 16, presso Impact Hub, Firenze, Firenze 50141
$100 - $149/hr
2 - 9
2025

Service Focus

Focus of Big Data & BI
  • Data Warehousing - 50%
  • Data Engineering - 50%
Focus of Implementation Services
  • CRM Consulting - 30%
  • ERP Consulting - 70%

Industry Focus

  • Advertising & Marketing - 35%
  • Business Services - 25%
  • Manufacturing - 10%
  • Transportation & Logistics - 10%
  • Industrial - 10%
  • Oil & Energy - 10%

Client Focus

60% Medium Business
30% Small Business
10% Large Business

Detailed Reviews of Datsugi

No Review
No reviews submitted yet.
Be the first one to review

Client Portfolio of Datsugi

Project Industry

  • Startups - 33.3%
  • Food & Beverages - 33.3%
  • Information Technology - 33.3%

Major Industry Focus

Startups

Project Cost

  • $50001 to $100000 - 66.7%
  • $10001 to $50000 - 33.3%

Common Project Cost

$50001 to $100000

Project Timeline

  • Not Disclosed - 66.7%
  • 1 to 25 Weeks - 33.3%

Project Timeline

Not Disclosed

Clients: 4

  • Bella&Bona
  • Cogent Connective
  • DHH
  • Zup

Portfolios: 3

AI-First ERP for Italian SMEs (Confidential)

AI-First ERP for Italian SMEs (Confidential)

  • AI-First ERP for Italian SMEs (Confidential) screenshot 1
$50001 to $100000
Ongoing
Startups

The challenge:

Italian SMEs juggle a complex ecosystem of XML invoices, F24 tax payments, bank statements, and regulatory documents — all while coordinating projects with many external contributors such as tax consultants, lawyers, labor consultants, etc.

Without a unified system, administrative overhead consumes hours that should be spent growing the business.

What we built:

A cloud-native ERP designed from the ground up with AI at its core.

The platform centralizes document processing, project management, and financial operations into one intelligent workspace — purpose-built for the Italian regulatory environment.

Key AI capabilities:

  • Smart document extraction — Upload XML invoices (FatturaPA) or F24 tax receipts and watch as the system automatically extracts vendor details, line items, payment terms, and tax codes
  • Conversational database access — Ask questions in plain language: "Show me unpaid invoices from December" or "What's the average project phase duration?" The AI translates your query into secure, read-only database operations
  • Automatic translations — Switch between languages instantly with DeepL-powered translation that preserves HTML formatting for marketing content and documentation
  • Requirements intelligence — Business requirements automatically cascade into technical specifications, with complete traceability from stakeholder feedback to delivered features

The result:

Less time on administration, more clarity on projects, and complete visibility across your business — all in Italian and English.

MySQL Connector for Marketing Automation

MySQL Connector for Marketing Automation

  • MySQL Connector for Marketing Automation screenshot 1
$10001 to $50000
16 weeks
Food & Beverages

The challenge:

A German food-tech company had built a sophisticated ordering platform with rich customer data — user preferences, order history, branch associations, NPS reviews, and wallet transactions — all stored in a MySQL database.

Their marketing and customer success teams used HubSpot but had zero visibility into this data.

Every campaign required manual exports, and customer support couldn't see order history without switching systems.

What we built:

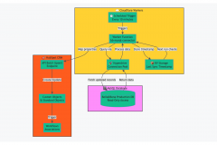
A custom real-time sync pipeline connecting their MySQL database directly to HubSpot.

Using Cloudflare Workers and Hyperdrive, we built a scheduled sync that runs every 10 minutes, pulling fresh data from 12 database tables and upserting it into HubSpot objects — including custom objects for orders, branches, dishes, menus, NPS reviews, and wallet logs.

The sync uses incremental updates based on timestamps stored in a KV database, so each run only fetches records that changed since the last sync. This keeps API calls minimal and performance fast, even with tens of thousands of records.

Key results:

  • 12 database tables synced to HubSpot in near real-time
  • Associations handled automatically via HubSpot workflows
  • Customer support now sees full order history directly in contact records
  • Marketing can segment users by preferences, allergens, order frequency, and NPS scores
  • Infrastructure cost: under $25/month on Cloudflare's edge network

The same architecture can be applied to any MySQL, PostgreSQL, or cloud database that needs continuous sync with a CRM or marketing platform.

OW Sync: ERP Integration Platform for HubSpot

OW Sync: ERP Integration Platform for HubSpot

  • OW Sync: ERP Integration Platform for HubSpot screenshot 1
$50001 to $100000
Ongoing
Information Technology

The challenge:

HubSpot users running ERPs like Orderwise, NetSuite, or Microsoft Dynamics 365 Business Central face a common problem — their sales and marketing data lives in HubSpot, but financial and operational data sits in the ERP. Without integration, teams waste hours on manual data entry, reports conflict, and opportunities slip through the cracks.

What we built:

OW Sync is an iPaaS platform purpose-built for HubSpot-to-ERP synchronization.

We developed it in partnership with a UK-based HubSpot consultancy to solve a gap in the market: reliable, bi-directional sync between HubSpot and mid-market ERPs — without the complexity or cost of enterprise integration platforms.

The platform features a unified architecture that allows us to add new ERP connectors in 2-3 months instead of the typical 6+.

Each connector shares the same authentication, billing, error logging, and UI framework — so customers get a consistent experience regardless of which ERP they're running.

Key capabilities:

  • Pre-mapped field sync for customers, contacts, invoices, sales orders, and products
  • Visual field mapper for custom configurations
  • Sync scheduling from 5-minute intervals to daily batches
  • 100% error log retention with automatic retry logic
  • Native HubSpot UI extensions for in-app visibility

Current connectors:

Orderwise (live), Business Central (in development), NetSuite (in development), with Sage and SAP Business One on the roadmap