Win with Service, Lead with Salesforce

KnowcloudAI is a technology consulting firm specializing in Salesforce implementation and digital transformation. Our team works closely with businesses to create customized CRM solutions that address unique operational challenges, leveraging cutting-edge cloud technologies to drive efficiency and growth across Sales Cloud, Service Cloud, and Marketing Cloud platforms.

What distinguishes KnowcloudAI is our comprehensive approach to digital transformation. We go beyond simple system integration, providing end-to-end services from initial strategy and data migration to user training and ongoing support. By combining AI-powered insights with deep industry expertise, we help organizations unlock their full potential, enhance customer relationships, and achieve sustainable business growth in an increasingly digital landscape.

United States United States
175 Greenwich St, NYC, New York 10007
$50 - $99/hr
10 - 49
2024

Service Focus

Focus of Implementation Services
  • Salesforce Consulting - 100%

Industry Focus

  • Automotive - 20%
  • Retail - 20%
  • Hospitality - 15%
  • Manufacturing - 15%
  • Oil & Energy - 15%
  • Healthcare & Medical - 10%
  • Other Industries - 5%

Client Focus

60% Small Business
20% Large Business
20% Medium Business

Detailed Reviews of KnowCloudAI

No Review
No reviews submitted yet.
Be the first one to review

Client Portfolio of KnowCloudAI

Project Industry

  • Telecommunication - 25.0%
  • Travel & Lifestyle - 25.0%
  • Hospitality - 25.0%
  • Financial & Payments - 25.0%

Major Industry Focus

Telecommunication

Project Cost

  • Not Disclosed - 100.0%

Common Project Cost

Not Disclosed

Project Timeline

  • Not Disclosed - 100.0%

Project Timeline

Not Disclosed

Portfolios: 4

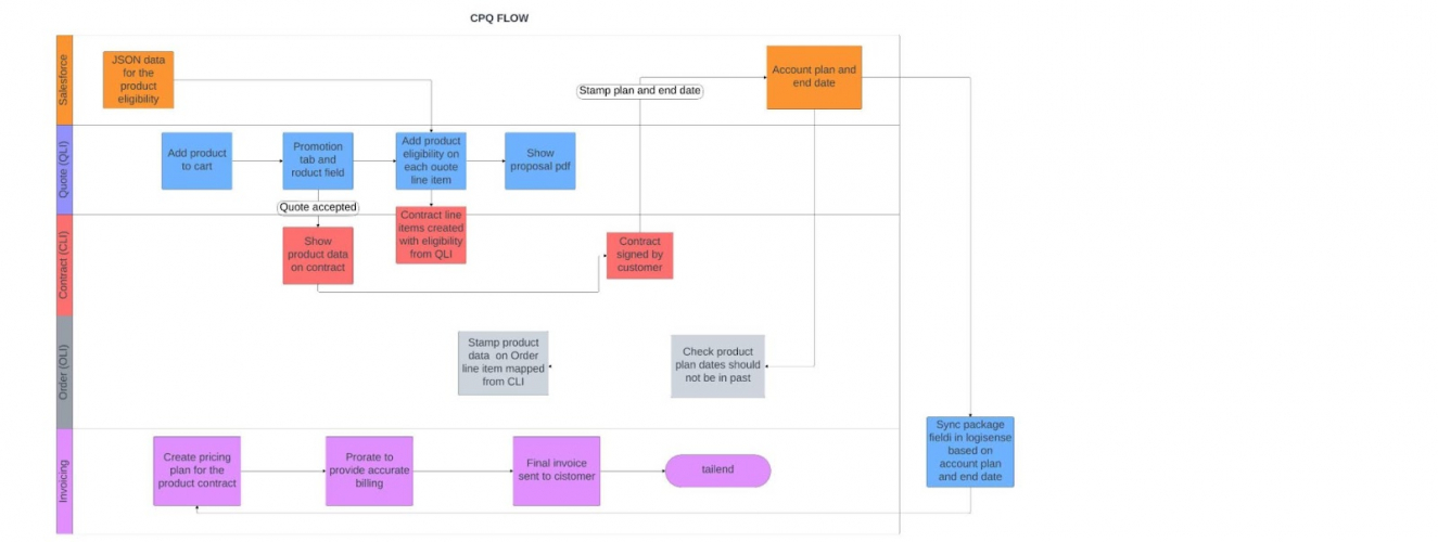
Accelerating Sales Cycles with Salesforce CPQ and CLM

Accelerating Sales Cycles with Salesforce CPQ and CLM

  • Accelerating Sales Cycles with Salesforce CPQ and CLM screenshot 1
  • Accelerating Sales Cycles with Salesforce CPQ and CLM screenshot 2
Not Disclosed
Not Disclosed
Telecommunication

Accelerating Sales Cycles with Salesforce CPQ and CLM
8x8 is a leading provider of cloud-based communication and collaboration solutions, offering services such as voice, video, chat, and contact center services. As a rapidly growing company, 8x8 needed to streamline and enhance their sales processes to support their expanding product portfolio and complex sales cycles.

Industry - Telecommunications and Cloud Communications

Tools Used - Salesforce CPQ (Configure, Price, Quote), Salesforce CLM (Contract Lifecycle Management), DocuSign, Salesforce CRM

Integrations - DocuSign 

Client Requirements
The client required ongoing improvements to their existing Salesforce CPQ and CLM processes to ensure they could efficiently manage their product offerings, pricing strategies, contract management, and order-to-cash (O2C) cycles. Key requirements included:

  • Streamlining the CPQ process to handle complex configurations and pricing models.
  • Enhancing the CLM process to ensure smooth contract creation, negotiation, approval, and execution.
  • Integrating CLM with DocuSign for seamless electronic signatures.
  • Ensuring that the entire sales process, from quote generation to order fulfillment, was efficient and error-free.

Additional Details About the Process
The project involved several key activities:

  • Configuration of CPQ:

o Product Setup: Configuring product catalogues, including complex product bundles, pricing models, and discount structures to support 8x8's diverse offerings.

o Pricing and Quotes: Implementing advanced pricing rules, discounting strategies, and automated quote generation to ensure accurate and competitive quotes.

Order Management: Streamlining the order-to-cash (O2C) cycle by automating order processing, including order validation, approvals, and fulfillment.

  • Enhancement of CLM:

o   Contract Lifecycle Management: Configuring the CLM system to support the entire contract lifecycle, from contract creation and negotiation to approval and execution.

o   Integration with DocuSign: Integrating DocuSign with the CLM system to facilitate secure and efficient electronic signatures, ensuring contracts could be signed and executed quickly.

  • Process Optimization:

Workflow Automation: Automating key workflows within the CPQ and CLM processes to reduce manual intervention and minimize errors.

Customization: Customizing Salesforce to meet the specific needs of 8x8’s sales processes, ensuring that the solution was aligned with their business goals.

Solution
The solution involved a comprehensive enhancement of 8x8’s existing CPQ and CLM processes within Salesforce:

  • CPQ Configuration: The product catalog was meticulously configured, allowing for complex product bundles and flexible pricing models. The pricing engine was optimized to handle discounts, special offers, and volume-based pricing, ensuring accurate and timely quote generation.
  • CLM Enhancement: The CLM process was re-engineered to ensure smooth contract management. Key milestones in the contract lifecycle, such as negotiation, approval, and execution, were automated, and integration with DocuSign was established to streamline the signing process.
  • Automation and Integration: The O2C cycle was automated, reducing the time required for order processing. Integration with DocuSign ensured that contracts could be signed digitally, speeding up the sales process and reducing delays.

Challenges Faced

  • Complex Product Configurations: 8x8’s diverse product offerings required handling of complex configurations and pricing rules. Ensuring that all product variations and pricing strategies were accurately reflected in the CPQ system was a significant challenge.
  • Integration with DocuSign: Integrating DocuSign with the CLM process involved ensuring seamless data flow between the systems, which required careful planning and testing to avoid any disruptions in the contract signing process.
  • User Adoption: Ensuring that the sales team fully adopted the enhanced CPQ and CLM processes was critical. This required targeted training sessions and ongoing support to address any issues that arose.

Results

  • Streamlined Sales Process: The enhancements led to a more streamlined sales process, with reduced manual intervention and fewer errors in quote generation and order processing.
  • Faster Contract Execution: Integration with DocuSign significantly reduced the time required for contract signing, leading to faster deal closures and improved customer satisfaction.
  • Improved Accuracy: The automation of CPQ and CLM processes ensured that quotes and contracts were generated accurately, reducing the risk of discrepancies and disputes.
  • Increased Efficiency: The project resulted in increased efficiency across the sales cycle, enabling the sales team to handle more deals in less time.


Conclusion
The continuous enhancement of CPQ and CLM processes at 8x8 successfully addressed the company’s need for a more efficient and accurate sales process. By optimizing product configurations, pricing, quotes, and contracts, and integrating with DocuSign, the project delivered significant improvements in operational efficiency, accuracy, and speed. These enhancements not only supported 8x8’s growth but also positioned the company to better serve its customers with timely and precise communication solutions.

Enhancing Customer Engagement in the Travel Industry

Enhancing Customer Engagement in the Travel Industry

  • Enhancing Customer Engagement in the Travel Industry screenshot 1
Not Disclosed
Not Disclosed
Travel & Lifestyle

Enhancing Customer Engagement in the Travel Industry
Expedia is a global travel technology company that helps travelers plan and book their trips. They offer a wide range of services including flights, hotels, car rentals, and vacation packages. With a number of brands such as Expedia, Hotels.com, Vrbo, Expedia provides comprehensive travel solutions to customers worldwide.Requirements -Personalized marketing is a game changer in the super competitive travel market. In order to engage their audience, Expedia needed to enhance customer experience, improve engagement, and drive conversions through tailored content.

Tools used - SFMC
Key Deliverables

  • Dynamic Emails:
  • Customizable email templates that adapt to user data, providing a personalized experience for each recipient.
  • App Download Promotions: Targeted emails encouraging customers to download the app for different brands. These emails are specifically aimed at users who do not have the app installed.
  • Destination Guides: Emails providing information about available destination guides for cities where travelers are currently on their trip.

2. Landing Pages:

  • Creating banners on web pages to launch offers that support marketing campaigns and drive user engagement.

3. Push Notifications:

  • Personalized notifications for customers who have saved items (e.g., properties). If a customer has saved one item, the notification includes the property's name. If the customer has multiple saved items, the notification highlights the destination name.
  • Notifications that enhance the travel experience by providing information about activities and destination guides available in the visiting city.
  • Additional push notification strategies to engage customers at different stages of their travel journey, from booking reminders to post-trip feedback requests.

4. Target Segments:

  • Segmentation of customers based on geographic location (e.g., USA and the rest of the world).
  • Identification of customers who have recently shown interest in certain properties or visited them.

Solution 

We prepared different solutions based on the client’s requirements. Here are some examples of the push notifications created - 

1. Saved Items Notifications:

  • Scenario: A customer saves a property they are interested in.
  • Push Notification Example: If they have saved one item, the notification might read: "Check out your saved property: [Property Name]. Book now before it's gone!" If they have multiple saved items, it might read: "You have saved items in [Destination]. Don't miss out on booking your perfect stay!"

2. Travel Experience Enhancements:

  • Scenario: A customer is traveling to a new city and wants to explore activities.
  • Push Notification Example: "Explore the best activities in [City]. Discover top-rated tours, restaurants, and more to make the most of your trip!" Additionally, "Check out our destination guides for [City] and plan your perfect itinerary."

Along with assisting with customized emails we also performed A/B Testing for Email Campaigns.What is A/B Testing? A/B testing in Salesforce Marketing Cloud involves creating different versions of an email to determine which version performs better. This can include variations in subject lines, preheaders, and email content.Example:

  • Versions Created: Different subject lines, preheaders, and headlines in emails.
  • Setup: A test with 25% or 50% holdout groups to see which version customers are more interested in.
  • Objective: Identify the most effective email content to maximize customer engagement.

Results - Vrbo Host Cancellation Incentives LaunchOne recent campaign focused on launching host cancellation incentives for Vrbo. To incentivize affected customers, the campaign offered $30 One Key Cash (OKC) to those whose bookings were canceled by a host more than 30 days before the trip start date. This campaign targeted customers who met the following criteria:

  • Bookings were canceled by a host more than 30 days before the trip start date.
  • Excluded those eligible for the "Book with Confidence Guarantee."
  • Customers who did not rebook their trips.

Objective: To provide these customers with incentives to rebook, enhancing their experience and retaining their business.Expedia - $20 OKC Flight Attach IncentiveAs part of our ongoing efforts to enhance customer engagement and drive incremental growth, we launched the $20 OKC Flight Attach Incentive. This initiative aimed to incentivize travelers who booked flights on Expedia to make an additional booking within 30 days by gifting them $20 in One Key Cash (OKC).Key Details:

  • Dates: August 20 - 28, 2024
  • Audience: Travelers in the United States actively searching for flights.
  • Mechanism: The incentive was promoted through a targeted banner message on the Flights Search results page, expected to be seen by 50% of the traffic. Additionally, travelers were alerted about this incentive through a follow-up email sent 24-48 hours post-booking.
  • KPIs: The initiative aimed to improve the Unique Purchase Rate and generate approximately 2.2 million in incremental gross profit.
Enhancing Hotel Reservation Application with Salesforce Integration

Enhancing Hotel Reservation Application with Salesforce Integration

  • Enhancing Hotel Reservation Application with Salesforce Integration screenshot 1
Not Disclosed
Not Disclosed
Hospitality

Enhancing Hotel Reservation Application with Salesforce Integration
Marriott Hotels is a globally recognized hospitality brand, offering a vast range of accommodations across various destinations. With a strong focus on customer satisfaction, Marriott provides personalized experiences for its guests, who are categorized as members and non-members of the Marriott Bonvoy loyalty program.

Industry - Hospitality

Tools Used - Salesforce CRM, Marriott’s Reservation Application, Salesforce Integration Tools (APIs, Middleware)

Integrations - Marriot’s Reservation Application (ResApp), Salesforce CRM

Client Requirements
Marriott required a robust solution to store and manage customer data, including personal information, payment preferences, and room preferences. The solution needed to integrate with their existing reservation application, ResApp, which is used by Marriott agents (CEC and GXP) to manage hotel bookings. The primary objectives were to:

  • Enhance the UI and UX of the reservation application.
  • Streamline the reservation booking flow, including all pages and scenarios.
  • Ensure secure handling of customer data and permissions.
  • Integrate the management of points and awards for Marriott Bonvoy members.

Additional Details About the Process
The project involved several key activities:

  •  Salesforce Integration:

Data Management: Customer data, including profiles of both members and non-members, was centralized in Salesforce. This included details like personal information, payment preferences, and room preferences.

API Integration: APIs were used to connect Salesforce with Marriott's ResApp, enabling seamless data flow between the systems.

  • Enhancement of the Reservation Application:

o   UI/UX Improvements: Continuous improvements were made to the design and user interface of the reservation application, ensuring a more intuitive and user-friendly experience for Marriott agents.

o Reservation Booking Flow: The booking process was streamlined, with enhancements to the reservation page, booking cart, toolbar, and confirmation/cancellation pages.

o   Security and Permissions: Security measures were reinforced, including role-based access controls to ensure that only authorized agents could access sensitive customer data.

o   Points and Awards Management: The integration allowed for real-time tracking and management of Marriott Bonvoy points and awards during the booking process.

Solution
The solution involved a comprehensive integration of Salesforce with Marriott's ResApp, alongside continuous enhancements to the reservation application:

  • Salesforce Integration: Salesforce was used as the central repository for all customer data, allowing for a unified view of both members and non-members. The integration with ResApp ensured that agents could access and update customer information in real-time during the booking process.
  • UI/UX Enhancements: The reservation application was continuously improved to provide a better user experience for Marriott agents. This included redesigning key pages like the reservation page, booking cart, and toolbar to make the booking process more efficient.
  • Security Enhancements: Role-based permissions were implemented to protect sensitive customer data, ensuring that only authorized personnel could access or modify information.
  • Points and Awards Integration: The system was enhanced to support the real-time calculation and redemption of Marriott Bonvoy points, ensuring a seamless experience for members during the booking process.

Challenges Faced

  • Complex Data Integration: Integrating Salesforce with ResApp required careful planning to ensure that customer data was consistently updated across both systems without any data loss or duplication.
  • UI/UX Consistency: Maintaining a consistent user experience while continuously rolling out enhancements was challenging, particularly in a high-traffic application like ResApp.
  • Security Requirements: Ensuring compliance with data protection regulations and securing sensitive customer data was a top priority, requiring robust security measures and continuous monitoring.

Results

  • Improved User Experience: The enhancements to the reservation application resulted in a more streamlined and intuitive booking process, improving overall agent efficiency.
  • Enhanced Data Management: The integration with Salesforce provided Marriott agents with a comprehensive view of customer data, enabling more personalized service and better decision-making.
  • Increased Security: The implementation of role-based permissions and other security measures ensured that customer data was handled securely, reducing the risk of data breaches.
  • Optimized Loyalty Program: The real-time integration of points and awards management within the reservation process enhanced the experience for Marriott Bonvoy members, leading to higher customer satisfaction.

Conclusion
The project successfully optimized Marriott's reservation application through the integration of Salesforce and continuous enhancements to the booking process. By improving the UI/UX, streamlining data management, and ensuring robust security, the project significantly improved both agent efficiency and customer satisfaction. The integration of points and awards further enriched the booking experience for Marriott Bonvoy members, solidifying Marriott's commitment to delivering personalized and secure services to its guests.

Optimizing Global Marketing Strategies: Datorama Implementation for Enhanced Data Insights

Optimizing Global Marketing Strategies: Datorama Implementation for Enhanced Data Insights

  • Optimizing Global Marketing Strategies: Datorama Implementation for Enhanced Data Insights screenshot 1
Not Disclosed
Not Disclosed
Financial & Payments

Optimizing Global Marketing Strategies: Datorama Implementation for Enhanced Data Insights

The client is a global leader in professional services, offering a wide range of services, including audit, consulting, and advisory, to organizations across various industries. The client sought to enhance its sales and marketing capabilities by leveraging data-driven insights to optimize performance across multiple territories.

Tools Used - Datorama, SFDC, SFMC, ETL

Integrations - Salesforce (SFDC), Salesforce Marketing Cloud (SFMC)
Client requirements

The client required a robust solution to centralize and analyze data from multiple sources, particularly from Salesforce Marketing Cloud. The client needed a platform to get all of their global sales and marketing data centralized but also segmented at the same time for each territory/region. Their sales team needs to use some upskilled and data driven insights based on the data analysis in order to make their marketing process more efficient, accurate and time saving.

  • Enhance data quality and consistency.
  • Tailor marketing strategies to different regions.
  • Improve decision-making through advanced analytics.
  • Automate data processes to reduce manual effort.

Additional details about the process
Our client was dealing with multiple territories on a global level (Canada, Australia, Switzerland, Germany, USA, Netherlands etc.), so securing data across all the regions was necessary and a high priority requirement.
The client needed a platform to get all of their global sales and marketing data centralized but also segmented at the same time for each territory/region. Their sales team needs to use some upskilled and data driven insights based on the data analysis in order to make their marketing process more efficient, accurate and time saving.

Solution
The solution involved the implementation of Datorama to centralize and analyze data from Salesforce and Marketing Cloud.
“A temporary ETL workspace was used to store and cleanse the sales and marketing data before it was imported into Datorama. After the import, data was segmented according to the territories and ingested in data streams created separately for each territory. At the same time, datorama was integrated with Salesforce and Marketing Cloud, enabling seamless data flow and analysis.
The end product was Datorama providing AI-driven analytics capabilities that were leveraged to generate actionable insights and optimize marketing strategies.”

Key components and steps of the solution included:

1. ETL Workspace Creation:

  • A temporary ETL workspace was established to store and process raw data from various sources before integration into Datorama. This step was crucial for ensuring data accuracy and consistency.

2. Data Extensions for Each Territory:

  • Separate data extensions were created for each territory to store region-specific data. This allowed for localized data analysis and ensured that marketing strategies could be fine-tuned for each region.

3. Integration with SFDC and SFMC:

  • Seamless connections were established between Salesforce, Salesforce Marketing Cloud, and Datorama, enabling the flow of data into Datorama for comprehensive analysis.

4. Customization and Automation:

  • The solution was customized to meet the specific needs of different territories, and automated data processes were implemented to streamline operations.

Challenges Faced

  • Complex Data Integration: Integrating data from multiple sources such as Salesforce, Marketing Cloud, and other marketing tools was challenging. Ensuring data consistency and accuracy required meticulous planning and execution.
  • Customization Needs: The need to tailor data extensions and workspaces to different regions added complexity to the project. Collaborating closely with regional teams was essential to meet their specific requirements.
  • User Adoption: Ensuring that the client’s teams could effectively use the new system was a critical challenge. This was addressed through comprehensive training and ongoing support.

Results

  • Enhanced Data Quality: The implementation led to improved data quality and consistency, enabling more accurate analysis.
  • Optimized Marketing Strategies: The ability to analyze data at the regional level allowed the client to tailor marketing efforts more effectively, leading to better campaign performance.
  • Increased Efficiency: Automation of data processes reduced manual effort, freeing up the client’s teams to focus on more strategic tasks.
  • Improved Decision-Making: The integration of Datorama with Salesforce and Marketing Cloud provided the client with powerful analytics tools, enabling more informed decision-making across sales and marketing teams.