Enterprise-Grade Software Solutions with SMB Scalability

InStandart is a software development company that provides powerful, secure and scalable IT solutions for enterprises and fast-growing medium-sized businesses since 2014. We specialize in software development, AI integration, process automation and cloud solutions, helping companies accelerate innovation, improve efficiency and stay competitive.

We empower businesses with scalable, enterprise-grade solutions that drive innovation, efficiency, and sustainable growth. By leveraging cutting-edge technology, we help companies stay competitive in a rapidly evolving digital landscape.

What we do:

  • Custom Software Development – Scalable, high-performance solutions designed to drive business growth.

  • AI-Powered Automation – Intelligent automation to enhance efficiency and streamline operations.

  • Data Engineering & AI Integration – Advanced data solutions for smarter decision-making.

  • IT Support & Maintenance – Reliable, ongoing support to ensure system stability and performance.

Our services: 

Software Development Services: Scalable, high-performance software tailored to your business.

  • Custom Software Development

  • SaaS Product Development

  • CAD Software Development

Design & User Experience: User-centered designs that engage and convert.

  • UI/UX Design

  • Gaming Platform Design & Development

E-commerce & Retail Solutions: Optimized digital commerce for maximum efficiency and revenue growth.

  • E-commerce Development & Optimization

  • Workflow Automation & Business Process Optimization

Healthcare & Life Sciences Solutions: Secure, AI-powered solutions for the healthcare industry.

  • Research & Development Platforms

  • Compliance & Security Solutions

Mobile & Web Application Development: Seamless, high-performing apps for an always-connected world.

  • Mobile App Development

  • Navigation & Mapping Solutions

Data & Process Automation: AI-powered automation to cut costs, enhance efficiency, and scale operations.

  • Data Integration & Management

  • Workflow Automation & Business Process Optimization

Innovation & Emerging Technologies: Future-proofing businesses with cutting-edge technology.

  • Custom AI Solutions

  • Machine Learning Implementation

  • LLM (Large Language Model) Integration

  • AI in Business Intelligence

  • AI-Driven Features

  • Advanced Integration for Smart Devices

Managed Services: Ongoing development, maintenance, and support to keep your business running smoothly.

  • Dedicated Support & Maintenance

  • Feature Updates & Enhancements

  • Performance Optimization

  • Scalability & Growth Support

  • On-Demand Development Resources

United Kingdom United Kingdom
38 Middlehill Road, Wimborne, Dorset BH21 2SE
+447488818010
$25 - $49/hr
10 - 49
2014

Service Focus

Focus of Web Development
  • Wordpress - 80%
  • Drupal - 20%
Focus of Software Development
  • PHP - 60%
  • Javascript - 40%
Focus of Mobile App Development
  • iOS - iPhone - 25%
  • Android - 50%
  • iOS - iPad - 25%

Industry Focus

  • Healthcare & Medical - 10%
  • Information Technology - 10%
  • Manufacturing - 10%
  • Real Estate - 10%
  • Transportation & Logistics - 10%
  • Retail - 10%
  • E-commerce - 10%
  • Travel & Lifestyle - 10%
  • Enterprise - 10%
  • Oil & Energy - 10%

Client Focus

90% Small Business
10% Medium Business

Detailed Reviews of InStandart

No Review
No reviews submitted yet.
Be the first one to review

Client Portfolio of InStandart

Project Industry

  • Oil & Energy - 2.3%
  • E-commerce - 44.2%
  • Social - 4.7%
  • Transportation & Logistics - 7.0%
  • Gaming - 2.3%
  • Healthcare & Medical - 7.0%
  • Information Technology - 2.3%
  • Public Sector - 2.3%
  • Travel & Lifestyle - 2.3%
  • Media - 2.3%
  • Retail - 2.3%
  • Other Industries - 4.7%
  • Manufacturing - 2.3%
  • Business Services - 7.0%
  • Food & Beverages - 2.3%
  • Real Estate - 4.7%

Major Industry Focus

E-commerce

Project Cost

  • Not Disclosed - 4.7%
  • $10001 to $50000 - 62.8%
  • $0 to $10000 - 20.9%
  • $100001 to $500000 - 7.0%
  • $50001 to $100000 - 2.3%
  • $500000+ - 2.3%

Common Project Cost

$10001 to $50000

Project Timeline

  • Not Disclosed - 2.3%
  • 1 to 25 Weeks - 62.8%
  • 26 to 50 Weeks - 16.3%
  • 51 to 100 Weeks - 18.6%

Project Timeline

1 to 25 Weeks

Portfolios: 43

Integration of CAD/BIM with SAP for a Midstream Gas Processing Plant

Integration of CAD/BIM with SAP for a Midstream Gas Processing Plant

  • Integration of CAD/BIM with SAP for a Midstream Gas Processing Plant screenshot 1
Not Disclosed
50 weeks
Oil & Energy

Project Summary

A leading oil and gas company was tasked with developing a new gas processing plant. The engineering team relied heavily on off-the-shelf AutoCAD Plant 3D solutions for design, while the operations and procurement teams used SAP S/4HANA for asset and material management. Disjointed systems led to inefficiencies, duplicated data, and costly delays. To address this, the InStandart team implemented a CAD-SAP integration solution that ensured seamless data flow between engineering and enterprise systems.

Business Challenges

The project faced several critical challenges:

  • Data Silos: Engineering data (equipment specs, P&IDs, BoMs) resided in CAD/BIM tools, while procurement and maintenance data were managed in SAP.
  • Manual Entry & Errors: Engineering Bill of Materials (EBoM) had to be re-entered into SAP manually, leading to error rates of 15% and lost time.
  • Lack of Real-Time Visibility: Project managers lacked visibility into material availability and procurement status during design and construction phases.
  • Delayed Handover: Asset handover from engineering to operations was delayed by 6+ weeks due to formatting and compliance issues.

Solution

Our company developed and implemented a custom CAD/BIM–SAP integration platform that included:

  • Bi-directional Data Sync: Automatic extraction and synchronization of BoMs, equipment IDs, and asset metadata between AutoCAD Plant 3D and SAP S/4HANA.
  • Mapping Engine: A rules-based mapping engine to convert CAD elements into SAP-compliant material master data and equipment records.
  • Automated Validation: Built-in checks ensured that data met SAP formatting, naming, and categorization standards before transfer.
  • Live Dashboards: Real-time tracking of design progress, procurement status, and asset readiness across both systems.
Seller Cloud Report System

Seller Cloud Report System

  • Seller Cloud Report System screenshot 1
  • Seller Cloud Report System screenshot 2
$10001 to $50000
20 weeks
E-commerce

Project Description

InStandart developed a custom report system designed to provide product sellers with a detailed analysis of their
sales and profits. The system seamlessly syncs data from Seller Cloud and generates comprehensive reports that allow sellers to track performance, identify trends, and make data-driven decisions.

Before implementing this solution, the client struggled with manual data extraction and analysis, which was both time-consuming and prone to errors. The new system automates the entire process, ensuring that sellers receive real-time, accurate financial insights with minimal effort.

This case study highlights InStandart’s expertise in developing scalable and efficient reporting solutions that enhance business decision-making and operational performance for e-commerce sellers.


Project Summary

Industry: E-commerce, SaaS

Business Goals: Automate sales and profit tracking, improve data accuracy, and streamline financial reporting.

Team: Software developers, UI/UX designers, data analysts.

Service: E-commerce software development, Workflow Automation & Business Process Optimization

Expertise: Data synchronization, financial analytics, automation.

Technologies: ASP .NET Core, Microsoft Excel (XLSX), REST API Integration.

Business Challenge

The client faced several key challenges:

  • Lack of a unified reporting system: Seller Cloud provides raw data but lacks an automated, structured way to calculate total sales and profits across multiple products.

  • Time-consuming manual calculations: The client had to manually compile data from different sources, increasing the risk of human error and making financial reporting inefficient.

  • Need for a scalable and user-friendly solution: The client required a tool that could handle large volumes of sales data while remaining easy to use and understand.

Solution

InStandart developed a robust reporting system that:

  • Seamlessly integrates, extracting and processing real-time data for all orders and products.

  • Generates structured XLSX reports, offering sellers a clear and organized view of sales and profit metrics.

  • Provides an intuitive UI, where users can view, filter, and analyze financial data in real-time.

  • Supports scalability, allowing sellers with thousands of SKUs to efficiently manage large datasets.

  • Ensures accuracy by automating all calculations, reducing human errors and discrepancies.

Applicable Technologies

To build a high-performance, scalable, and secure system, InStandart leveraged:

  • ASP .NET Core – for robust backend development and efficient data processing.

  • Microsoft Excel (XLSX format) – for structured and user-friendly financial reporting.

  • REST API Integration – to seamlessly fetch and synchronize data from Seller Cloud.

Delivered Results

Since the system’s implementation, the client has reported:

  • Up to 80% reduction in manual data processing time – reports that previously took hours to compile are now generated in minutes.

  • 100% accuracy in sales and profit calculations, eliminating human errors.

  • Increased financial transparency, allowing sellers to identify trends and optimize pricing strategies.

  • Scalability to handle 100,000+ SKUs, supporting both small and large sellers using Seller Cloud.

  • User-friendly experience, leading to a 30% faster decision-making process for financial planning.

The reporting system is available to all sellers, empowering businesses with real-time financial insights and significantly improving their operational efficiency.

TikTalk Mobile App UI/UX Design

TikTalk Mobile App UI/UX Design

  • TikTalk Mobile App UI/UX Design screenshot 1
  • TikTalk Mobile App UI/UX Design screenshot 2
$10001 to $50000
15 weeks
Social

PROJECT DESCRIPTION
TikTalk is an online dating app that offers a range of features to connect users, including chat, video calls, broadcasting, and viewing people nearby. The primary goal of TikTalk is to facilitate meaningful connections through various interactive and engaging functionalities. The project aimed to create an intuitive and visually appealing user interface while ensuring a seamless user experience.

BUSINESS CHALLENGE

The main challenges of the project were:

  • Diverse Interaction Modes: Integrating multiple interaction modes (chat, video calls, broadcasting) within a single cohesive platform.

  • User Engagement: Designing features that keep users engaged and encourage them to interact frequently.

  • Intuitive Navigation: Creating an intuitive navigation system that allows users to easily access different features without confusion.

SOLUTION

To address these challenges, a comprehensive UI/UX design strategy was implemented, focusing on user engagement, security, and seamless interaction:

User Research and Persona Development:

  • Conducted extensive user research, including surveys and interviews, to understand user preferences, behaviors, and pain points.

  • Developed user personas to represent the app’s diverse user base and guide the design process.

Integrated Interaction Modes:

  • Designed a unified interface that seamlessly integrates chat, video calls, and broadcasting functionalities.

  • Ensured each interaction mode is easily accessible from the main navigation to provide a cohesive user experience.

Engaging User Features:

  • Introduced gamification elements, such as badges and rewards, to encourage user engagement.

  • Designed a “People Nearby” feature with advanced filters to help users find potential matches based on proximity and preferences.

Intuitive Navigation and UI Design:

  • Developed a clean and modern interface using a visually appealing color palette and clear typography.

  • Created an intuitive navigation system with easily accessible menus and clear icons to guide users through the app.

Jabrool App UI/UX Design

Jabrool App UI/UX Design

  • Jabrool App UI/UX Design screenshot 1
  • Jabrool App UI/UX Design screenshot 2
$0 to $10000
16 weeks
Transportation & Logistics

PROJECT DESCRIPTION

Jabrool is a smart delivery application designed to offer 24/7 delivery services, aimed at saving time for both couriers and customers. The app calculates delivery costs, manages bonuses and fees for users, and charts optimal routes for drivers. The goal was to create a user-friendly interface that streamlines the delivery process, enhances user experience, and ensures efficient service management.

BUSINESS CHALLENGE

The main challenges faced during the project were:

  • Complex User Interactions: Balancing the needs of both couriers and customers within a single platform.

  • Cost and Bonus Management: Developing a transparent and easy-to-understand system for calculating delivery costs, managing bonuses, and handling fees.

  • Efficient Route Optimisation: Integrating a reliable and efficient route optimization feature for drivers to ensure timely deliveries.

  • 24/7 Availability: Ensuring the app's functionality and usability at any time of the day.

  • User Engagement and Retention: Creating a compelling and easy-to-navigate interface to keep users engaged and satisfied with the service.


SOLUTION 

To address these challenges, a detailed UI/UX design approach was adopted, focusing on user-centric design, efficient functionality, and seamless interaction:

User Research and Persona Development:

  • Conducted extensive user research to understand the needs, behaviors, and pain points of both customers and couriers.

  • Developed detailed user personas to guide the design process and ensure the app meets the needs of its diverse user base.

Intuitive and User-Friendly Interface Design:

  • Designed a clean and intuitive interface, prioritizing ease of use and accessibility.

  • Used a simple color scheme and clear typography to enhance readability and navigation.

Cost and Bonus Management System:

  • Implemented a transparent system for calculating delivery costs, bonuses, and fees.

  • Designed a dashboard for users to easily track their earnings, expenses, and bonuses.

Advanced Route Optimisation:

  • Integrated a robust route optimisation algorithm to chart the most efficient routes for drivers, ensuring timely deliveries.

  • Provided real-time updates and notifications to keep drivers and customers informed of the delivery status.

24/7 Availability and Reliability:

  • Ensured the app's backend infrastructure could support 24/7 operations without downtime.

  • Implemented features to handle high traffic and peak usage times effectively.

Engagement and Retention Features:

  • Added gamification elements, such as earning badges and rewards, to keep users engaged.

  • Integrated a feedback system to collect user opinions and continuously improve the app.

Appogee Games UI/UX Design

Appogee Games UI/UX Design

  • Appogee Games UI/UX Design screenshot 1
  • Appogee Games UI/UX Design screenshot 2
$10001 to $50000
12 weeks
Gaming

PROJECT DESCRIPTION
Appogee Games, a studio specialising in game development services, required a website that would serve as an informative platform to attract potential employees. The website needed to showcase the company’s services, culture, and job opportunities, with an engaging and user-friendly design to attract talented professionals in the gaming industry.

BUSINESS CHALLENGE

The primary challenge was to create a website UI/UX that not only provided comprehensive information about the studio's game development services but also highlighted the company's work culture and job opportunities. The site had to appeal to a diverse audience, from experienced developers to fresh graduates, ensuring a balance between professional content and an engaging user experience. Additionally, the website needed to be easy to navigate, visually appealing, and optimised for various devices.


SOLUTION 

To address the challenges, a multi-faceted approach was adopted, focusing on intuitive UI/UX design principles and thorough user research:

User Research and Persona Development:

- Conducted interviews and surveys with current employees and potential candidates to understand their needs, preferences, and pain points.

- Developed user personas to guide the design process, ensuring the website met the needs of its target audience.

Information Architecture and Wireframing:

- Created a clear and logical information architecture to ensure users could easily find relevant information about the company and job opportunities.

- Developed wireframes to visualise the site’s structure and layout, focusing on simplicity and ease of navigation.

Visual Design and Branding:

- Designed a visually appealing interface that reflected the company’s brand identity, using a cohesive colour scheme, typography, and imagery.

- Incorporated interactive elements and animations to enhance user engagement without compromising the site’s professional tone.

Responsive Design:

- Implemented a responsive design methodology to ensure the site provided a seamless experience across various devices, including desktops, tablets, and smartphones.

- Utilised flexible grids, media queries, and scalable images to adapt the layout to different screen sizes.

Content Strategy:

- Developed compelling content that showcased the company’s services, projects, and work culture.

- Created dedicated sections for job listings, employee testimonials, and company news to keep potential candidates informed and engaged.

Usability Testing and Iteration:

- Conducted usability testing with potential users to identify any issues or areas for improvement.

- Iterated on the design based on user feedback, refining the UI/UX to enhance usability and satisfaction.

RecoveryU Mobile App UI/UX Design

RecoveryU Mobile App UI/UX Design

  • RecoveryU Mobile App UI/UX Design screenshot 1
$0 to $10000
12 weeks
Healthcare & Medical

PROJECT DESCRIPTION
The RecoveryU mobile app UI/UX design project aimed to create a secure and user-friendly platform for outpatient substance use disorder providers and their clients to engage in video therapy sessions. The app was designed to be 100% secure and HIPAA compliant, providing a personalised and convenient experience for users from the comfort of their homes or workplaces.

BUSINESS CHALLENGE

The primary challenge for RecoveryU was to develop mobile application design that prioritised security, privacy, and usability for both providers and clients. With the sensitive nature of substance use disorder treatment, the project needed to ensure that all communications and data exchange within the app were secure and compliant with HIPAA regulations. Additionally, providing a simple and personalised experience for users while maintaining robust security measures posed a challenge in terms of design and functionality.


SOLUTION 

To address the business challenge, the project adopted a comprehensive approach to UI/UX design that focused on security, usability, and personalisation. The design process began with thorough research to understand the unique needs and concerns of both providers and clients in the context of substance use disorder treatment. This informed the development of user personas and journey maps to guide the design process.

UI/UX design prioritised simplicity and personalisation, allowing users to easily schedule appointments, join video sessions, and access resources related to their treatment. Clear visual cues and straightforward navigation were implemented to enhance usability and accessibility for users with varying levels of technological proficiency.

24hr Pharmacy

24hr Pharmacy

  • 24hr Pharmacy screenshot 1
  • 24hr Pharmacy screenshot 2
$10001 to $50000
50 weeks
Healthcare & Medical

PROJECT DESCRIPTION
24hr Pharmacy is a website for purchasing pharmaceuticals and contacting a doctor with the possibility of a consultation, developed by the inStandart campaign. It provides users with the opportunity to purchase pharmaceuticals for hassle-free treatment.

BUSINESS CHALLENGE

It was necessary to:

  • Create a design and start developing pages following it. 

  • Making changes at the request of the customer. 

  • Identifying bugs and fixing them. 

  • Site checking and optimising.

  • Redesign of the user interface for a more convenient and intuitive user experience.

SOLUTION 

The project utilised a responsive design methodology, ensuring the web application is seamlessly accessible on both PCs/laptops and mobile devices. This approach guarantees an optimal user experience across various screen sizes and devices, making the platform versatile and user-friendly.

The project offers users comprehensive access to a wide range of medicinal products, encompassing all classes of medicine, including specialised and rare treatments. This extensive catalogue ensures that users can find the medications they need, regardless of their specific health conditions. Additionally, the platform facilitates direct communication with healthcare professionals. Users can consult with doctors via an integrated chat feature or by scheduling appointments, providing convenient access to medical advice and support.

Access to the service is free, allowing users to explore and utilise many features without cost. However, certain premium services, such as personalised consultations, specialised treatments, or expedited delivery options, may be available for a fee. This tiered approach ensures that essential services remain accessible to all users while offering additional benefits for those who opt for paid services.

TAXYKEY Mobile App UI/UX Design

TAXYKEY Mobile App UI/UX Design

  • TAXYKEY Mobile App UI/UX Design screenshot 1
  • TAXYKEY Mobile App UI/UX Design screenshot 2
$10001 to $50000
10 weeks
Transportation & Logistics

PROJECT DESCRIPTION
The TAXYKEY mobile application UI/UX design project aimed to create a user-friendly platform for ordering taxis, as well as providing a specialised application for drivers working in the taxi service industry.

BUSINESS CHALLENGE

The primary challenge for TAXYKEY was to develop mobile application design that catered to the specific needs of both passengers and taxi drivers. With the highly competitive landscape of ride-hailing apps, the project needed to differentiate itself by offering intuitive interfaces, efficient booking processes, and seamless communication between passengers and drivers. Additionally, ensuring usability and accessibility for users with varying levels of technological proficiency posed a challenge in terms of design and functionality.


SOLUTION 

To address the business challenge, the project adopted a strategic approach to UI/UX design that prioritised simplicity, functionality, and communication. The design process began with thorough research to understand the unique needs and pain points of passengers and taxi drivers. This informed the development of user personas and journey maps to guide the design process.

For passengers, the UI/UX design focused on creating a simple and intuitive booking interface, allowing users to easily request rides, track their drivers in real-time, and make payments seamlessly. Clear visual cues and straightforward navigation were implemented to enhance usability and accessibility for all users.

For taxi drivers, the UI/UX design emphasised efficiency and productivity, providing tools for managing ride requests, navigating to pick-up and drop-off locations, and communicating with passengers. The driver application was designed to be user-friendly and optimised for use while on the road.

Boolo UI/UX Design

Boolo UI/UX Design

  • Boolo UI/UX Design screenshot 1
  • Boolo UI/UX Design screenshot 2
$10001 to $50000
10 weeks
Information Technology

PROJECT DESCRIPTION
The Boolo UI/UX design project was aimed at creating a convenient platform for searching and posting vacancies in the IT field. The application allows users to register as employers or employees, providing a simple and straightforward search and employment structure. For the project, unique graphic icons depicting people were developed and a corporate identity was created using black, white and yellow colours.

BUSINESS CHALLENGE

The main challenge for Boolo was to develop a design that would effectively meet the needs of both employers and job seekers in the IT industry. In the competitive landscape of job search platforms, the project needed to stand out by offering a user-friendly interface, comprehensive job search filters, and a visually appealing design. Additionally, meeting the unique needs of the IT industry and building a strong brand has presented challenges in terms of design and functionality.

SOLUTION 

To solve a business problem, the project adopted a strategic UI/UX design approach that prioritised usability, functionality, and branding. The design process began with thorough research aimed at understanding the specific needs and preferences of IT industry users. This provided the basis for the development of user profiles and journey maps that would guide the design process.

The UI/UX design has a simple and clear structure, allowing users to easily navigate the application and find suitable jobs. Comprehensive job search filters have been implemented, allowing users to refine their search based on criteria such as location, skill set, experience level and more.

Unique graphical people icons have been designed to enhance the app's visual appeal and reinforce its focus on connecting employers and job seekers. The brand identity was created using a minimalist colour scheme of black, white and yellow, creating a sleek and modern look that resonated with users in the IT industry.

Emiltonia Mobile App UI/UX

Emiltonia Mobile App UI/UX

  • Emiltonia Mobile App UI/UX screenshot 1
  • Emiltonia Mobile App UI/UX screenshot 2
$10001 to $50000
10 weeks
Healthcare & Medical

PROJECT DESCRIPTION

The Emiltonia mobile application UI/UX design project aimed to create a user-friendly and visually appealing platform for parents and healthcare professionals to track and monitor their baby's health data. The app enables users, whether they are mothers or midwives, to keep track of vital health metrics such as weight, size, body temperature, and more. It provides insight into the baby's health development through visual charts and allows users to compare their baby's growth with statistical data from the World Health Organization (WHO).

BUSINESS CHALLENGE

The primary challenge for Emiltonia was to develop a mobile application design that effectively catered to the needs of parents and healthcare professionals in tracking and monitoring their baby's health data. With the sensitive nature of baby health tracking and the abundance of parenting apps available, the project needed to differentiate itself by offering a user-friendly interface, comprehensive health tracking features, and reliable data visualisation tools. Additionally, ensuring accuracy, privacy, and ease of use were crucial aspects of addressing this challenge.

SOLUTION

To address the business challenge, the project adopted a comprehensive approach to UI/UX design that prioritised usability, functionality, and data visualisation. The design process began with thorough research to understand user needs, preferences, and pain points related to baby health tracking. This informed the development of user personas and journey maps to guide the design process.

The UI/UX design incorporated intuitive navigation and clear visual cues to guide users through the process of tracking their baby's health data. Customisable dashboards allowed users to personalise their experience and prioritise the metrics most important to them.

Comprehensive health tracking features were implemented, including the ability to record weight, size, body temperature, feeding habits, milestones, and more. Visual charts provided users with insight into their baby's growth and development over time, while comparison with WHO statistical data allowed for benchmarking against global standards.

Additionally, user-friendly features such as reminders and notifications were included to help users stay on track with their baby's health tracking routine.

Ahmedabad Eats Mobile App UI/UX

Ahmedabad Eats Mobile App UI/UX

  • Ahmedabad Eats Mobile App UI/UX screenshot 1
  • Ahmedabad Eats Mobile App UI/UX screenshot 2
  • Ahmedabad Eats Mobile App UI/UX screenshot 3
  • Ahmedabad Eats Mobile App UI/UX screenshot 4
$10001 to $50000
8 weeks
Public Sector

Project Description

Ahmedabad Eats mobile application UI/UX design project aimed to create an intuitive and visually appealing platform for Android and iOS for ordering goods and dishes from various stores and cuisines. The design incorporated a convenient system of prompts for users at different proficiency levels to understand the app's functionality fully. Platform-native icons were utilised to highlight the unique features and qualities of each aspect of the application.

Business Challenge

The primary challenge for the Ahmedabad Eats was to develop a mobile application design that catered to the unique needs and preferences of users in India's Ahmedabad region. With the competitive landscape of food delivery and e-commerce apps, the project needed to differentiate itself by offering seamless navigation, clear functionality, and visually appealing design. Additionally, ensuring accessibility and understanding for users at different proficiency levels posed a challenge in terms of user onboarding and engagement.
 

Solution

To address the business challenge, the project adopted a strategic approach to UI/UX design that focused on enhancing usability, functionality, and cultural relevance. The design process began with thorough research to understand user behaviours, preferences, and cultural nuances specific to the Ahmedabad region. This informed the development of user personas and journey maps to guide the design process.

A convenient system of prompts was incorporated into the app to assist users at different proficiency levels in understanding the app's functionality fully. Platform-native icons were utilised to ensure familiarity and highlight the unique features of each aspect of the application, catering to the preferences of Indian users.

The main menu was designed for intuitive navigation, allowing users to easily browse and order goods and dishes from various stores and cuisines. Clear categorisation and filters were implemented to streamline the ordering process and enhance user experience.

Xpedition2

Xpedition2

  • Xpedition2 screenshot 1
Not Disclosed
Ongoing
Travel & Lifestyle

PROJECT DESCRIPTION
Xpedition2 is a route planning and navigation platform developed by RGS IT Development Ltd. It enables hikers, bikers and other outdoor enthusiasts to get the most out of their activities. 

The project encompasses both a web application and a mobile application, offering users access to quality global topographic mapping and advanced route planning features. Access to the service is delivered via a free or paid subscription. 

The project software was developed by RGS IT. The task of the InStandart team was to redesign the brochure website to provide more detailed, relevant information on Xpedition2 and access to extensive user help and support.
 

PROJECT SUMMARY

Location: UK

Industry: Tourism, travelling, lifestyle

Business goals: Website redesign, to deliver a wider range of information in a, intuitive, user-friendly format

Team: 1 Designer, 1 WordPress developer

Expertise: WordPress, Web design, Graphic design

Applied technologies: WordPress, Photoshop, Figma
 

BUSINESS CHALLENGE

The existing brochure website required a redesign to enhance user experience, deliver marketing messages and user information via a new structure, and introduce new blocks across all pages.In response to these challenges, the InStandart team undertook the task of redesigning the Xpedition2 website, addressing the need for a refreshed interface, and improved functionality.


SOLUTION 

By harnessing the capabilities of WordPress, the team aimed to implement all customer requirements efficiently and effectively.

Key aspects of the solution include:

  • Redesign and Optimisation: InStandart team initiated a comprehensive redesign of the Xpedition2 website, focusing on enhancing user experience and visual appeal. By optimising the layout, navigation, and aesthetics, the redesign aimed to create an engaging and intuitive interface for users.

  • Text Integration: Essential texts, including descriptions of subscription plans and extensive help and support information, were meticulously integrated across the website. Clear and informative content was prioritised to ensure users have access to relevant information and functionalities.

  • New Block Implementation: Recognising the importance of showcasing key features and enticing users to explore the platform, new blocks were strategically placed across all pages. These blocks highlight the platform's offerings, encourage user engagement, and facilitate seamless navigation.

HiLike Mobile App UI/UX

HiLike Mobile App UI/UX

  • HiLike Mobile App UI/UX screenshot 1
  • HiLike Mobile App UI/UX screenshot 2
  • HiLike Mobile App UI/UX screenshot 3
  • HiLike Mobile App UI/UX screenshot 4
$0 to $10000
8 weeks
Social

PROJECT DESCRIPTION

HiLike is the application where you can find your couple and new friends. The mobile application UI/UX design project aimed to create a user-friendly and engaging platform for finding romantic partners and making new friends.

BUSINESS CHALLENGE

The primary challenge for HiLike was to develop a mobile application design that effectively facilitated connections between users while providing a seamless and secure user experience. With the competitive landscape of dating and social networking apps, HiLike needed to differentiate itself by offering unique features, intuitive navigation, and a visually appealing interface. Additionally, implementing in-app payment systems and subscription models posed a challenge in terms of user monetization and retention.


SOLUTION

To solve the business problem, the project adopted an integrated UI/UX design approach that prioritises user engagement, functionality, and monetization. The design process began with extensive research aimed at understanding user preferences, behaviour, and expectations in the context of dating and social networking. This provided the basis for the development of user profiles and journey maps that would guide the design process.

The registration process has been streamlined with multiple slides to collect relevant information from users, allowing for complete profile customization. User hints have been included to help users understand the app's functionality and features, improving the onboarding experience.

The main menu has been designed for easy navigation and contains sections to suit different user needs and preferences. Flexible filter settings allowed users to optimise search criteria, increasing the accuracy of matching results.

Soft Green UI/UX

Soft Green UI/UX

  • Soft Green UI/UX screenshot 1
  • Soft Green UI/UX screenshot 2
  • Soft Green UI/UX screenshot 3
  • Soft Green UI/UX screenshot 4
  • Soft Green UI/UX screenshot 5
$10001 to $50000
8 weeks
E-commerce

PROJECT DESCRIPTION

The project aimed to create an intuitive and visually appealing UI/UX design for an online store specialising in indoor and garden plants. The app caters to both private sellers and large suppliers, offering users a seamless shopping experience.

BUSINESS CHALLENGE

The primary challenge for Soft Green was to develop a mobile application design that effectively showcased a wide range of plants while providing a user-friendly experience for both buyers and sellers. With the increasing popularity of online plant shopping, the app needed to stand out in a competitive market by offering intuitive navigation, comprehensive product information, and seamless transaction processes.

SOLUTION

The project adopted a strategic approach to UI/UX design that focused on enhancing usability, functionality, and visual appeal. The design process began with comprehensive research to understand user preferences, behaviours, and pain points in the context of online plant shopping. This informed the development of user personas and journey maps to guide the design process.

Hints were incorporated into the interface to assist users in navigating the app and maximising its functionality.

Typography played a crucial role in maintaining visual consistency and readability across the app, with Gilroy and Sf UI Display fonts selected for their versatility and aesthetic appeal. 

The main menu featured priority ads and new products, providing users with quick access to featured items. Handy filters were integrated to streamline product search and selection, while detailed product descriptions helped users make informed purchasing decisions.

InStore Mobile application UI/UX

InStore Mobile application UI/UX

  • InStore Mobile application UI/UX screenshot 1
  • InStore Mobile application UI/UX screenshot 2
  • InStore Mobile application UI/UX screenshot 3
  • InStore Mobile application UI/UX screenshot 4
  • InStore Mobile application UI/UX screenshot 5
$10001 to $50000
8 weeks
E-commerce

PROJECT DESCRIPTION

InStore is an online store mobile application designed specifically for Android devices, offering users the convenience of buying or selling any product directly from their smartphones. With the increasing prevalence of online shopping globally, the demand for well-designed and user-friendly e-commerce platforms has become more significant. 

BUSINESS CHALLENGE

The primary challenge for the InStore project was to develop an effective UI/UX design that would differentiate the app in the competitive e-commerce market. With countless online stores available to consumers, creating an interface that is intuitive, visually appealing, and efficient for both buyers and sellers was crucial.

SOLUTION

The project began with thorough market research and user analysis to gain insights into the behaviours, preferences, and needs of online shoppers and sellers. Based on these insights, a user-centric design strategy was developed to prioritise usability, efficiency, and aesthetics.

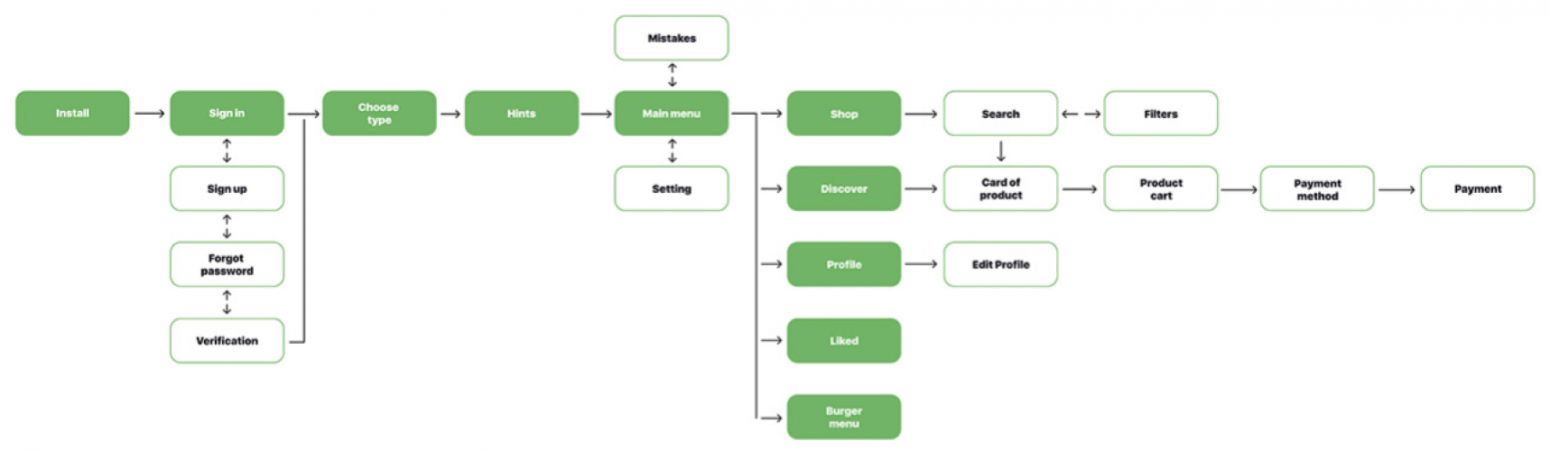
There is a wide application map. There is a simple intuitive registration process.

The product card design was optimised to display various parameters of the selected product in a visually appealing manner, enhancing the user's shopping experience. 

There are advanced filters to allow users to quickly find the information they are interested in, with the filter button always accessible for making changes. 

The designer has developed special icons for application categories. A large number of filters helps users sell any product quickly and profitably. There is also a burger menu with order history, notifications, support team etc.

Travel Trip UI/UX

Travel Trip UI/UX

  • Travel Trip UI/UX screenshot 1
  • Travel Trip UI/UX screenshot 2
  • Travel Trip UI/UX screenshot 3
  • Travel Trip UI/UX screenshot 4
  • Travel Trip UI/UX screenshot 5
$0 to $10000
8 weeks
Transportation & Logistics

PROJECT DESCRIPTION

Travel Trip is a mobile application that simplifies the process of planning tourist trips to Europe. The main goal of designer is to create a UI/UX design that will contain a range of features including registration, search functionality, travel information, trip parameter customization, access to past and upcoming trips, and additional sections in the burger menu

BUSINESS CHALLENGE

The travel industry is highly competitive, with numerous apps and websites offering trip planning services. The Travel Trip challenge was to stand out in this crowded market by providing a user-friendly and intuitive platform that caters to the specific needs of tourists planning trips to Europe. Additionally, ensuring seamless navigation and accessibility across different devices was crucial for retaining users and encouraging engagement.

SOLUTION

A comprehensive UI/UX design strategy was devised to create a seamless and engaging user experience.

The registration process was simplified with a standard form of authorization and the option to recover passwords, ensuring easy access for users. The search functionality was optimised to allow users to find popular destinations sorted according to their preferences, enhancing the efficiency of trip planning.

Travel information was presented in a user-friendly format, allowing users to explore services available on their trip, read reviews, and access descriptions of attractions. The trip parameter customisation feature allowed users to select specific conditions for their trip, such as including pets, children, luggage, and other useful features, thereby personalising their travel experience.

The inclusion of an "Old trip" section enabled users to view their past and upcoming trips, providing a convenient way to track and manage their travel history. Additional sections such as rate, share, contact us, remove ads, settings, and logout were placed in the burger menu for easy access, ensuring a clutter-free main menu.

SEO&SMM Studio website UI/UX

SEO&SMM Studio website UI/UX

  • SEO&SMM Studio website UI/UX screenshot 1
  • SEO&SMM Studio website UI/UX screenshot 2
  • SEO&SMM Studio website UI/UX screenshot 3
  • SEO&SMM Studio website UI/UX screenshot 4
$0 to $10000
10 weeks
Media

PROJECT DESCRIPTION

The redesign project aimed to enhance the online presence and user experience of a marketing agency specialising in promoting products through email newsletters. The primary goal was to create a gamified design that maintained the professionalism and responsibility associated with the company's services. The redesign involved updating the existing red and black colour palette with refreshed details. Additionally, a range of colours and custom monster icons were developed to complement different sections of the website.

BUSINESS CHALLENGE

The marketing agency faced the challenge of effectively showcasing its services and expertise online while ensuring a captivating and engaging user experience. The existing website design lacked visual appeal and did not effectively communicate the agency's professionalism and reliability. Furthermore, with increasing competition in the digital marketing space, it was crucial for the agency to differentiate itself and attract potential clients through its online presence.

SOLUTION

To address the business challenge, a comprehensive UI/UX redesign strategy was implemented. The project began with a thorough analysis of the agency's target audience, competitors, and industry trends. User personas were developed to understand the needs, preferences, and pain points of the target audience.

Based on the research insights, a gamified design approach was adopted to inject creativity and engagement into the website while maintaining the seriousness and responsibility associated with the agency's services. The original red and black colour palette was revamped with updated details to create a visually appealing and cohesive aesthetic.

The choice of the Roboto font ensured readability and consistency across different screen sizes and devices. Custom monster icons were designed to complement each block of the website, adding a playful element to the overall design while reinforcing key messaging and visuals.

The website's user interface was redesigned to prioritise ease of navigation, clear communication of services, and intuitive user interactions. Special attention was paid to optimising the website for mobile responsiveness and accessibility.

Delivery App

Delivery App

  • Delivery App screenshot 1
  • Delivery App screenshot 2
  • Delivery App screenshot 3
$0 to $10000
8 weeks
Retail

PROJECT DESCRIPTION

The Delivery App project aimed to connect stores with shoppers and delivery couriers. With the increasing demand for online shopping and doorstep delivery services, the app sought to streamline the entire process, from browsing products to making payments, to create a seamless and convenient experience for users.

The app, available on both iOS and Android platforms, was designed to cater to the needs of modern consumers who prefer the ease and convenience of shopping from their smartphones. By linking stores with groceries, shoppers, and delivery couriers, the app aimed to bridge the gap between brick-and-mortar retailers and the digital marketplace.

BUSINESS CHALLENGE

A growing trend in the retail industry towards online shopping and doorstep delivery prompted the client, a grocery store chain, to explore the development of a comprehensive delivery app for iOS and Android platforms. The aim was to streamline the process of connecting stores with shoppers and delivery couriers while providing a seamless user experience from browsing products to making payments.

SOLUTION

The process began with extensive UX research to understand user behaviors, preferences, and pain points. User flows were then mapped out to identify key interactions and pathways within the app.

Based on research insights, a strategic approach was devised to prioritize features and functionalities that would enhance user engagement and satisfaction. Wireframing and prototyping phases allowed for iterative design testing and refinement.

In terms of visual design, a style guide was developed to maintain consistency across the app. The chosen font, Gilroy, was selected for its versatility and readability on various screen sizes. The color scheme of yellow and dark gray was carefully chosen to highlight important details and create a visually appealing interface.

The app was divided into key sections including authorization, main menu, favorites, and payment screens. The main menu featured product groups for easy navigation, while product cards provided detailed descriptions and quick purchase options. Users could add their favorite products and stores to their favorites for easy access to news and promotions.

Convenient search and filtering options were implemented to enhance user experience, while various payment methods including card payments, bank transfers, and cryptocurrency exchanges were integrated to provide flexibility and convenience.

Dwg2ExcelExporter

Dwg2ExcelExporter

  • Dwg2ExcelExporter screenshot 1
$10001 to $50000
8 weeks
Other Industries

PROJECT DESCRIPTION

The project aims to automate the collection of information from an AutoCAD drawing, transform the data, and generate Excel files depending on the type of data obtained.

The software also performs various kinds of calculations based on the received data from the drawing before generating an Excel file from it.

PROJECT SUMMARY

Business goals: automate the collection of information from an AutoCAD drawing

Team: 1 developer, 1 project manager

Applied technologies: C#, .NET WPF, .NET AutoCAD API, Windows Forms

BUSINESS CHALLENGE

In industries reliant on AutoCAD drawings, extracting relevant information for analysis and reporting purposes often involves manual processes that are time-consuming and prone to errors. Engineers and designers spend significant time extracting data from drawings, performing calculations, and organizing information into usable formats such as Excel spreadsheets.

These manual tasks not only hinder productivity but also increase the risk of inaccuracies in data interpretation. Recognizing these challenges, the Dwg2ExcelExporter project aimed to develop a solution to automate the extraction, transformation, and generation of Excel files from AutoCAD drawings, streamlining processes and enhancing data accuracy.

Keraglass

Keraglass

  • Keraglass screenshot 1
  • Keraglass screenshot 2
  • Keraglass screenshot 3
  • Keraglass screenshot 4
  • Keraglass screenshot 5
$10001 to $50000
12 weeks
Manufacturing

PROJECT DESCRIPTION

The project's main objective is to automate the preparation of a drawing for subsequent transfer to a glass embossing printer. As part of the project, a system was developed to automatically draw a set of circles according to specified parameters along the contour of the glass.

The software stores the parameters within the drawing without using any additional files or resources. A parameter import/export system has been implemented. Additionally, a licensing system (network licenses) has been implemented.

PROJECT SUMMARY

Industry: Glass embossing

Business goals: automate the preparation of a drawing for subsequent transfer to a glass embossing printer

Team: 1 developer, 1 project manager

Applied technologies: C#, .NET WPF, .NET AutoCAD API, Windows Forms

SOLUTION

To address the challenges faced by the glass embossing industry, we developed a cutting-edge software solution designed to automate the drawing preparation process. The system, integrated as a plug-in within the AutoCAD environment (compatible with AutoCAD 2020 – AutoCAD 2024 on Windows OS), aimed to simplify and expedite the creation of drawings for glass embossing printers.

The software offers several key functionalities to facilitate drawing preparation:

  • Fill Area with Solid Pattern: This feature enables users to efficiently fill closed polylines with solid hatches, eliminating the need for manual filling. Users can select polylines, and the application automatically fills them with a solid hatch, enhancing speed and accuracy in the drawing preparation process.
  • Create Pattern Rows: This command revolutionizes the creation of patterns by automating the generation of specified rows of circles along the contour of the glass. Users select a polyline and designate a side for offset. They can then specify parameters such as start circle diameter, end circle diameter, distance between circles, distance between rows, and the number of rows. The software seamlessly generates the specified number of rows of circles with the designated parameters, significantly reducing the time and effort required for pattern creation.
POSforAFS

POSforAFS

  • POSforAFS screenshot 1
$10001 to $50000
8 weeks
Other Industries

PROJECT DESCRIPTION

POSforAFS is a software solution designed to streamline the process of formwork calculations in the construction industry. Formwork is an essential component of concrete structures, defining the boundaries for pouring and holding the liquid concrete until it sets.

Traditionally, formwork calculations have been manual and time-consuming, requiring significant expertise and attention from engineers. POSforAFS aims to automate this process, utilizing Autodesk AutoCAD drawings as input data to efficiently calculate formwork configurations.

PROJECT SUMMARY

  • Industry: Construction
  • Business goals: develop the system that helps engineers increase formwork calculations' speed.
  • Team: 1 developer, 1 project manager
  • Applied technologies: C#, .NET WPF, .NET AutoCAD API, Windows Forms

SOLUTION

We developed POSforAFS, a software solution integrated with Autodesk AutoCAD. The software employs a specialized algorithm to analyze outline drawings of concrete structures and automate formwork calculations.

The algorithm prioritizes the minimization of formwork panels, maximizing reuse for subsequent pouring stages. By leveraging automation and algorithmic precision, POSforAFS significantly reduces the time and effort required for formwork calculations.

MT Trello

MT Trello

  • MT Trello screenshot 1
$0 to $10000
4 weeks
Business Services

PROJECT DESCRIPTION

MT Trello is a client program created by our company, providing all the functionality for detailed project management. The system works according to the methodology of Kanban boards, and it’s really easy to monitor the project implementation. The program allows you to set deadlines, leave notes for projects and tasks, and assign tasks to other project participants.

PROJECT SUMMARY

  • Location:
    Australia
  • Team:
    2 developers
  • Industry:
    Project management
  • Expertise:
    projectmanagement program
  • Business goals:
    To develop the platform for convenient project management 
  • Applied technologies:
    Python, Django, Javascript, MySQL
     

BUSINESS CHALLENGE

Project management, which comprises correct prioritization of tasks and managing teamwork, is a rather complex and time-consuming process. 

The client contacted our company to develop a program that would help to set up all these business processes and would allow employees to work in the most comfortable and efficient way.

DELIVERED RESULTS

After the project was completed and shared with the client, they were pleasantly surprised with how management of the workflow could be so easy, and the client also figured out how to level up in managing employees and projects, without spending a lot of time and strength like it had been before.

Once again, we were glad that we completed all the required tasks in time and that all the requirements were met. Also, we were happy to know that the business solution implemented by our company helped the client to get a new level of business management.

Feedback System

Feedback System

  • Feedback System screenshot 1
$10001 to $50000
78 weeks
E-commerce

PROJECT DESCRIPTION

The "Feedback System" program developed by our company supports connection to a set of systems that include questions about products and inquiries about issues from users. All incoming questions are usually sent to the system, and this allows sending messages directly and managing communication with clients in an automatic mode. The user can manage the settings by which the program should work. 


PROJECT SUMMARY

  • Location:
    USA
  • Team:
    3 developers
  • Industry: 
    eCommerce
  • Expertise:
    eCommerce feedback system
  • Business goals:
    to reduce the amount of routine work and optimize communication management in an automatic way
  • Applied technologies:
    Python/Django, Angular, RabbitMQ, MySql


BUSINESS CHALLENGE

Our client works in the eCommerce business and does a lot of routine tasks every day. Some of those are related to client communication and query management. 

Our eBay feedback program allows clients to reduce their workload and optimize communication management, and, in this way, it does not leave any inquiries and emails unanswered and thus, it does not let them negatively affect the vendor’s rating.


DELIVERED RESULTS

The system "Feedback System" developed by our team allowed direct communication with clients. Customizable email templates significantly saved the users’ time and allowed them to focus on other tasks. 

Our system has also improved vendor ratings, thereby increasing sales and profits. Many routine tasks, such as tracking delivery status, sending notifications and messages to clients are performed automatically.

Support (HelpDesk)

Support (HelpDesk)

  • Support (HelpDesk) screenshot 1
$10001 to $50000
26 weeks
E-commerce

PROJECT DESCRIPTION

Our team created a program for a client where our support specialists provided required technical support. Uninterrupted communication with clients, as well as quick resolution of all possible technical issues, allowed the business to work at a high level and increase the number of users as much as possible.


PROJECT SUMMARY

  • Location:
    USA
  • Team:
    4 support agents
  • Industry: 
    eCommerce
  • Expertise:
    eCommerce sellers
  • Business goals:
    Provide effective technical support to clients and increase the number of users
  • Applied technologies:
    Without special technologies, just a user support activity


BUSINESS CHALLENGE

We have created software for the client that works in a way that requires immediate technical assistance for users. Specialists from our company were required to provide support in case the users could not figure out how to deal with some issues. Our highly skilled colleagues took care of clients’ technical queries and the process of figuring out was usually carried out by phone or remotely (via the TeamViewer or AnyDesk services).


DELIVERED RESULTS

Our company met all the client’s business requirements. The main requirements were to increase the number of users, and we successfully achieved it. Our team worked hard 24/7 in technical support, and each client was getting full transparency on what they needed to do in any complicated situation.

Every time, when the users were assisted in their queries, they were glad and satisfied that their questions had not been ignored. It was helpful for business, and resulted in good user feedback, and increased the number of users of this service.

Return System

Return System

  • Return System screenshot 1
$10001 to $50000
26 weeks
E-commerce

PROJECT DESCRIPTION

Our Return System is connected to the accounts of two main marketplaces eBay and Amazon and allows tracking of returned items from the stated marketplaces of Amazon FBA/FBM, profit in sales, fees for use of the system, and the marketplace itself, and also, the system that we have developed helps with minimizing routine work.
 

PROJECT SUMMARY

  • Location:
    USA
  • Team:
    1 Project Manager, 2 full-stack developers
  • Industry: 
    eCommerce
  • Expertise:
    business automation
  • Business goals:
    automated tracking of information about returned items from the stated marketplaces Amazon FBA/FBM, about profit in sales, fees for system use, and marketplaces
  • Applied technologies:
    Python, Django, Angular


BUSINESS CHALLENGE

In order to succeed in the eCommerce business, you need to manage a lot of things to be an expert, especially when tracking information manually takes a long time and energy. You can spend time that is usually dedicated to keeping track of the information on more important things. Because of this, many businessmen come to an automation solution to maximize results from their work.

Our customer is an Amazon seller, they do a lot of routine work every day. One day they came up with an idea to make this process automated and contacted us at Instandart. Some of their routine work included exporting reports with a lot of data and trying to get the main information from it. Such as automation of taxes, transport, categorization, commission calculation. 

We needed to create solutions of automation for these tasks. We have had a full experience in this area and we know what clients need and what to offer to solve their problems. 

The main task for this was to make it work as much as possible in an automatic way. With tracking information that they need from the reports, the client can work with it in the most efficient way after getting information that has already been sorted.
 

360 dpi

360 dpi

  • 360 dpi screenshot 1
$100001 to $500000
100 weeks
E-commerce

PROJECT DESCRIPTION

The 360 dpi program has been produced for the printing company that makes a large number of printed products. Our system allows users to make staff’s work easier and get rid of routine work. It helps with automating all working processes. Automation not just reduces staff costs, but it helps with speeding up work to keep up with deadlines, and avoiding human errors in production.
 

PROJECT SUMMARY

  • Location:
    EU
  • Team:
    PM, Team lead, Full-stack developers, designer, QA
  • Industry: 
    ERP system
  • Expertise:
    business process automation.
  • Business goals:
    To automate all working processes, speed up work, and avoid human errors in production.
  • Applied technologies:
    PHP, Laravel, Javascript, Bootstrap framework v.4
     

DELIVERED RESULTS

After two years of development, our team has met all the requirements. The UI design was developed for usability. Also, before the project was handed over to the customer, a number of tests were performed, and the project was thoroughly tested for bugs.

During development, we encountered some difficulties in heavy mathematical algorithms. A lot of the processes were automated as much as possible. It is convenient for the client who is creating the order as they can manage a lot of information by themselves. The customer can complete a lot of processes alone, and they do not need support. 
 

Read more - https://instandart.com/portfolio/360-dpi

Amazon, eBay, Walmart autoresponder

Amazon, eBay, Walmart autoresponder

  • Amazon, eBay, Walmart autoresponder screenshot 1
  • Amazon, eBay, Walmart autoresponder screenshot 2
$0 to $10000
1 week
E-commerce

PROJECT DESCRIPTION

With our Auto-responder tool, you’ll protect your metrics, your business and keep your customers happy. It includes Amazon, Walmart, and eBay functionality so you can automatically respond to your customers’ messages to make sure your customers stay satisfied and your marketplace customer response metrics stay compliant during holidays, vacations, and weekends. 

PROJECT SUMMARY

  • Location:
    USA
  • Team:
    Full-stack developer
  • Industry: 
    E-commerce
  • Expertise:
    Business automation, autoresponder tool
  • Business goals:
    To create automated communications with your customers for efficient management of your Amazon and eBay seller accounts
  • Applied technologies:
    Google script

DELIVERED RESULTS

After our development, all requirements were met. All of our features help the client automatically respond to all messages even when they are on holidays, vacations, and weekends. It’s so important when clients have feedback after asking for help, and our service can provide it now.

Sellers save a lot of their time with our service. They don’t need to be at their computers 24/7 with a thing in mind that they skipped requests from the clients. It is possible to manage it and set a convenient working schedule at the same time.

If you need advice from skillful professionals, you should contact us. And you’ll get full transparency of what you should do to make your project succeed. Our business analytics will help you with fulfilling your goals. 

POS System

POS System

  • POS System screenshot 1
$10001 to $50000
78 weeks
Business Services

PROJECT DESCRIPTION

POS system operates on Android tablets and operates one countertop register, complete with cash drawers, scanners, and receipt printers Epson and Rongta (RT).

A point-of-sale (POS) system has been modified to take orders from the POS tablets, online ordering system, and Android & iOS Apps, which are sent to the Printing App. The POS system is connected to a database.

PROJECT SUMMARY

  • Location: UK
  • Team: PM, Android developer, iOS developer, PHP developer, designer, team lead
  • Industry: sales, order management
  • Expertise: business automation, app development
  • Business goals: To increase efficiency and reduce errors in order receiving. To increase reliability & response time between the customer and the restaurant/take-away.  To make order taking easier by using a system instead of pen and paper.
  • Applied technologies: PHP, Laravel, iOS, Android

Delivered Results

There have been improvements in the management of restaurants. Each waiter is assigned a group of tables, and after taking orders for a table the waiters enter the orders (a list of dishes and drinks ordered by the diner or group of diners) into the system at the PC. 

The POS system is user-friendly in order to allow staff members to maneuver around the system, which makes their job easier and also influences the customer’s day (customer satisfaction). It has become easier to manage orders for waiters and also convenient for customers to make orders via POS system.

Food Loyalty (DFT)

Food Loyalty (DFT)

  • Food Loyalty (DFT) screenshot 1
$10001 to $50000
78 weeks
Food & Beverages

PROJECT DESCRIPTION

Food Loyalty is a searching directory platform with a unique design where you can find any restaurant of your choice near you and within your city. The user can see and check information about the restaurant, cuisine, menu, item price, order food, and get home delivery or pick up.

Restaurant owners can provide their business information using the web portal to facilitate the working processes and get a fast promotion. It’s a searching system with useful features plus devices and sites.
 

PROJECT SUMMARY

  • Location: UK
  • Team: PM, Android developer, iOS developer, PHP developer, designer, team lead
  • Industry: sales
  • Expertise: business automation
  • Business goals: To create a searching directory platform, where users can find any restaurant, and check detailed information about the restaurant and order food, get home delivery or pick up
  • Applied technologies: PHP, Laravel, iOS, Android


Delivered Results

Clients get the enjoyment of fast and easy ordering. All our systems are user-friendly and easy to operate. With Food Loyalty you can get a number of useful tools and ways of promotion, so clients can boost up their food orders and share duties with our reliable program.

Our system helped users to automate a lot of routine work, and saved a lot of their time. In addition to this project, apart from the online ordering system, we also created a POS app for Android and iOS platforms with printers and a lot of functionality.

Wine Awesomeness v.2

Wine Awesomeness v.2

  • Wine Awesomeness v.2 screenshot 1
$10001 to $50000
27 weeks
E-commerce

PROJECT DESCRIPTION

Since the last version, our client wanted to make a migration from Magento 1 to Magento 2. 

SOLUTION
By following the requirements of our client, our team has added to this project new features, such as:

  1. Tax Management
    New Integration with TaxJar to handle all of the Tax calculations and Tax Tables. 
  2. Multi-store Inventory Management
    We have expanded to the third warehouse, and now it's syncing inventory to display available quantities to customers.
  3. Subscription and Payments
    We have decided to continue using Subscribe Pro for our subscription management and its vault for CC storage.
  4. Social and tracking 
    Google Analytics works throughout the site. We have installed “Google Optimize” through GTM ShareASale pixels.
  5. Gift Redemption
    Currently, we have built the flow of hard coding of the gift amount’s price, then directing the user with a quick explanation and a button.
  6. Zendesk Integration
    Simple code added to the site for the chat and support feature.
  7. Gift Card Management
    The user can see an available credit and record of where it’s been used, or add more credit to the account, or transfer credit to another account via gift card.
  8. Payment methods
    Users can pay with all their credit cards, Apple Pay, Paypal or use their gift cards. 
  9. Autofill Delivery Address
    Users should only need the name, company, street address, and zip code, and they are able to automatically fill the state and city. It is possible to verify address / clean address with google integration.
  10. Delivery Methods (depends on the state)
    UPS, FedEx, LSO, and GSO are the shipping methods we use, but each carrier is limited to specific states. These methods were updated on the admin side.
  11. Expanded active subscription function
    We have updated from the maximum amount of 6 bottles to 12 of them. 
  12. Coupon code error handling
    There is an error-handling report system on coupons when the conditions aren’t met, it doesn’t exist, or it’s expired.
Wine Awesomeness v.1

Wine Awesomeness v.1

  • Wine Awesomeness v.1 screenshot 1
$10001 to $50000
26 weeks
E-commerce

PROJECT DESCRIPTION

Wine Awesomeness — is a wine-lover community where users collect wine from all over the world and share their opinions about the tastes of wines. It is constantly replenished with new wine collections, from the Wine Awesomeness community, which can be ordered for yourself, or for a gift. 

Becoming a customer of the store, there is an opportunity to create your own wine cellar, for the collection of your favorite wines. Look at recipes you can make from a certain wine. Also, when buying a subscription, users can choose 3 or 6 bottles of wine with the frequency every month, two months, or three months. 

SOLUTION

After discussing all the details of the project, we proceeded to develop all the required functions, which included:

  1. Wine cellar
    We have created a personal wine cellar for users, in which they can see the list of ordered products and search for them. The users, who have a personal cellar and have the same ordered wine, can see the feedback that was published for this wine.
  2. Pronimbus integration
    This is a shipment service. Our customer uses it to ship wines for buyers. We get reports of shipments from the service about sent orders (status and tracking information) by Pronimbus API and pull it into Magento.
  3. Extended Klaviyo integration
    Klaviyo is a marketing platform. We have expanded this functionality by customer’s requirements.
  4. SubscribePro
    The store is integrated with the “SubscribePro” subscription service. We made refactoring and optimization of the code related to subscriptions.
  5. Address Book (Amazon-style and “SubscribePro” integration)
    “SubscribePro” integration)
    We added the ability to delete an address, make an address a default one (billing and delivery) without opening (AJAX). 
  6. Order Import 
    As we receive the shipments of orders from Pronimbus, we save them to a CSV file and send them to the partner company via email or to their FTP server.
PPARS Prepaid Phone Auto-refill System

PPARS Prepaid Phone Auto-refill System

  • PPARS Prepaid Phone Auto-refill System screenshot 1
$50001 to $100000
100 weeks
E-commerce

PROJECT DESCRIPTION
PPARS is a service created for phone replenishment companies. The system provides a convenient interface for phone refilling and buying PINs to replenish the account. The system stores all the information about current and completed transactions including used/unused PINs, transaction statuses, and total balance sheet. 

PPARS allows users to be online at all times, without worrying that funds will run out at an inconvenient time. The service analyzes your operator, checks the cost of the plan and automatically restores your balance. 

PROJECT SUMMARY

  • Industry: eCommerce, auto-refilling system
  • Expertise: eCommerce development
  • Business goals: to create a service that automatically replenishes your mobile phone balance by  withdrawing money from your card or reminding you about it.
  • Applied technologies: Django, Celery, Redis, Bootstrap, jQuery, AdminLTE 2, Nginx.

BUSINESS CHALLENGE
Our client in the eCommerce business had the goal of creating a service, a system that automatically replenishes a cellular communication account, which, in its turn, automatically withdraws funds from the user’s card or reminds them about the requirement for this operation to be carried out. 

The service can automatically replenish the system for stores that are engaged in replenishing the phone account. Through this system, clients won’t have to do the routine work they have encountered daily.
 

Restocking System

Restocking System

  • Restocking System screenshot 1
$10001 to $50000
29 weeks
E-commerce

PROJECT DESCRIPTION

In that case, you would probably wonder which products should be purchased, and you also might want to spend less time analyzing the information and get maximum profit from sales instead.

Our restocking system verifies the availability of goods and synchronizes orders from your Amazon warehouse. If the warehouse does not have enough goods, the system automatically replenishes them.

Also, our service helps the user to be always on-trend because a system gives recommendations on which goods are sold well. By the following recommendations, the user buys only products that are sold well, which minimizes losses.

AUTOMATED PRICE MAKER ON AMAZON, WM, EBAY

AUTOMATED PRICE MAKER ON AMAZON, WM, EBAY

  • AUTOMATED PRICE MAKER ON AMAZON, WM, EBAY screenshot 1
$100001 to $500000
100 weeks
E-commerce

PROJECT DESCRIPTION

If you're an eCommerce seller and you have a lot of listings for sale, and you cannot keep track of all the price changes in the market to adjust prices in a way that is not very different from your competitors, then our service can be helpful for you.

It provides the opportunity to follow minimum and maximum prices on the market. After sending a report based on the received information, a user can set rules according to which prices will be formed.

INVENTORY MANAGEMENT

INVENTORY MANAGEMENT

  • INVENTORY MANAGEMENT screenshot 1
$0 to $10000
3 weeks
E-commerce

PROJECT DESCRIPTION

In the area of eCommerce, it’s important to have a full analysis of the goods’ sales/returns and their availability, but it takes a lot of time to keep track of all these changes. Our system makes it possible to automate all these processes.

The service that we developed synchronizes orders with the ShipStation system, providing users with all the necessary information about goods, and automatically tracks, updates changes such as:

  • quantity of purchased goods;
  • deliveries and returns;
  • availability of products in marketplaces;
  • which store/warehouse a product has been purchased from and current availability thereof.

All the information is stored in one main database, and access to information becomes as convenient as possible, saving time for sellers, and allows one to have a fully transparent understanding of the condition and quantity of goods, which makes a business efficient.

AMAZON WARRANTY REGISTER

AMAZON WARRANTY REGISTER

  • AMAZON WARRANTY REGISTER screenshot 1
$10001 to $50000
10 weeks
E-commerce

PROJECT DESCRIPTION
When an Amazon seller wants to register a guarantee on purchased items from Amazon, this service can provide this opportunity, with the help of such features as discount codes, filtering, and synchronization of items, and a unique star rating system will make everything much easier.

TextileSpot

TextileSpot

  • TextileSpot screenshot 1
$10001 to $50000
7 weeks
Business Services

PROJECT DESCRIPTION

TextileSpot is a website that connects fashion brands and apparel manufacturers. Brands are able to request a quotation so that they can be connected to the manufacturers later, and manufacturers are able to post information about their products.

PROJECT SUMMARY

  • Industry: Web development
  • Expertise: Web development, layout coding
  • Business goals: To create a website that can connect fashion brands and apparel manufacturers
  • Applied technologies: Python, Django
Equity tree deal management portal

Equity tree deal management portal

  • Equity tree deal management portal screenshot 1
$10001 to $50000
18 weeks
Real Estate

Project description

Equity Tree Portal is a deal management portal for commercial real estate.

The main idea behind it is to make the management of investing workflows easier, more effective and as transparent as possible.

Principals and investors can successfully operate deals and keep track of all the details about investments, make budget calculations, and easily contact users of the portal.

Jet Lister

Jet Lister

  • Jet Lister screenshot 1
$100001 to $500000
100 weeks
E-commerce

PROJECT DESCRIPTION

Jet Lister is a SaaS program that includes about 100 users and allows them to efficiently manage the posting of products in various marketplaces. It has convenient functionality for managing inventory, editing, creating templates of products, keeping track of pricing, and other things.

PROJECT SUMMARY

  • Industry: eCommerce
  • Expertise: eCommerce development
  • Business goals: to manage posting of products in various marketplaces, to help with managing inventory in an efficient way
  • Applied technologies: PHP, Rabbit MQ

BUSINESS CHALLENGE

Every marketplace, such as Amazon, Walmart, Pricefalls, and eBay, has its own system for uploading/posting products. Initially, our client had an idea for creating an option that would support more efficient posting in Jet, as it seemed to be quite complicated at that time and had various cons in terms of functionality.

Rennit

Rennit

  • Rennit screenshot 1
$10001 to $50000
13 weeks
Real Estate

PROJECT DESCRIPTION

Our website “Rennit” helps people find apartments for renting, offering a range of places to stay in across two boroughs of New York, Brooklyn and Queens, with various details and descriptions.

PROJECT SUMMARY

  • Location: Worldwide
  • Team: Project manager, 3 developers
  • Industry: Real estate solutions, rental websites
  • Expertise: Real estate solutions, API, front-end and back-end development, coding of the layout
  • Business goals: To create a website with apartment listings that are synchronized with RealtyMX
  • Applied technologies: Laravel, PHP, bootstrap, jquery

BUSINESS CHALLENGE

More people than ever are striving to find a suitable place to live, especially when leaving for a new city and finding themselves in an unfamiliar environment where they have yet to develop acquaintances. This is where platforms that aim to offer as many apartments as possible come in handy. But the biggest challenge here is selecting a suitable platform that can offer a guarantee for the clients, a precise description of the place, immediate feedback and a user-friendly system.  

Thus, our main objective was to create a website that would be as useful and practical as possible, and which had to contain listings of apartments that are available for renting.

Shabbos mode

Shabbos mode

  • Shabbos mode screenshot 1
$10001 to $50000
22 weeks
E-commerce

PROJECT DESCRIPTION

“Shabbos Mode” is a program designed to help with sales automation, which stops online sales on the Sabbath and during Jewish holidays.

PROJECT SUMMARY

  • Industry: eCommerce, eCommerce automation
  • Expertise: eCommerce development
  • Business goals: To create a program that would automate stopping online sales during Jewish Holidays
  • Applied technologies: PHP, Javascript, Python, Bootstrap, Wordpress

BUSINESS CHALLENGE

Our client had an idea for a program that could help with sales automation processes, and our team needed to implement solutions that would allow for disabling sales in different marketplaces during the Shabbat Holidays by setting “Vacation Mode”.

FBA reimbursement

FBA reimbursement

  • FBA reimbursement screenshot 1
$500000+
100 weeks
E-commerce

PROJECT DESCRIPTION

If you have any worries about lost inventory or incorrect refunds while being a seller on Amazon, our system can help you solve those issues in an automatic way by analyzing data that comes through selling processes on this eCommerce market. 

PROJECT SUMMARY

  • Location: Worldwide
  • Team: project manager, 3-5 developers,  QA, 2 support specialists
  • Industry: eCommerce, inventory management
  • Expertise: eCommerce development, SaaS, Amazon API integration
  • Business goals: reduce client losses, prevent fee overcharges
  • Applied technologies: Python/Django, MySQL, Redis, RabbitMQ, Docker, JQuery, Vue.js, NPM, Pandas

BUSINESS CHALLENGE  

Before the project started, our client tried their best to manage the eCommerce business but issues with lost or missing inventory, return fees, and other general errors were a frequent problem. Although Amazon provides reimbursement services to sellers, there have been a lot of cases where a more thorough analysis needed to be conducted using various details.  

Whether it is missing units, lost items, issues with inbound shipments, damaged items, customer returns that include items that cannot be sold anymore, or goods that were returned but have still not been added to the inventory by mistake, it can be hard to keep track of everything, especially when the clients already have a lot on their plate in terms of sales management.

So, our team needed to find a solution that would enable the client to keep up with all the processes related to reimbursement seamlessly with the help of automation and meticulous analysis of data.

Advertising reporting and repricing

Advertising reporting and repricing

  • Advertising reporting and repricing screenshot 1
$10001 to $50000
13 weeks
E-commerce

PROJECT DESCRIPTION

In case you would like to calculate the numbers to get an overview of sold products, calculate the income and keep a track of money spent on Amazon advertising, our Advertising Reporting service can help you. Besides, our repricing system can set an automated process for changing prices of products when required.

PROJECT SUMMARY

  • Location: Worldwide
  • Team: Project manager, 3 developers
  • Industry: eCommerce, Amazon Advertising
  • Expertise: eCommerce development, Amazon API
  • Business goals: Calculate costs, analyze the necessity for repricing, analyze income based on sales, setting of automatic repricing
  • Applied technologies: Python, Django, Rabbit MQ, Angular, Advertising API

BUSINESS CHALLENGE 

When our client started working with us, the main objective of the project was to see an overview of statistics on the client’s sales, to calculate income, and to conduct analysis. Pretty much the majority of these tasks are usually calculated manually, which does not make the process any easier but, quite the opposite, prolongs it and makes the client focus on routine things instead of the flow of business itself. 

Another thing that mattered to our client was the option to clearly analyze and see the amount of money spent on advertising their products in the Amazon Advertising system. 

Besides that, what is also important in Amazon sales is to know whether your product has a competitive price, as it should not be too far ahead or behind your competitors’ prices.